ЗООТЕХНИЯ
УДК 619:615.371
DOI: 10.31857/2500-2082/2023/5/83-89 EDN: XGIMFG
ТЕХНОЛОГИЯ БЕСКОНТАКТНОЙ ОЦЕНКИ ФИЗИОЛОГИЧЕСКОГО СОСТОЯНИЯ
ВЫМЕНИ ДЛЯ РАННЕЙ ДИАГНОСТИКИ ЗАБОЛЕВАНИЙ*
Сергей Сергеевич Юрочка, кандидат технических наук
Дмитрий Юрьевич Павкин, кандидат технических наук
Игорь Анатольевич Пехальский, кандидат технических наук
Артем Рустамович Хакимов, аспирант
Александра Александровна Поликанова, магистрант
Федеральный научный агроинженерный центр ВИМ, г. Москва, Россия
E-mail: arty.hv@gmail.com
Аннотация. Представлены результаты исследования по созданию технологии для бесконтактного обнаружения локального
изменения температуры кожи вымени. Направленность технологии - ранняя диагностика заболевания коров маститом,
одного из наиболее распространенных и наносящих большой ущерб молочному животноводству, приводящего к снижению
удоев. Применение технологии уменьшает дополнительные расходы, связанные с лечением заболевания. В работе представ-
лен алгоритм бесконтактной диагностики температуры кожи вымени коров с применением трех тепловизионных модулей,
позволяющих получать термограммы одновременно со всех локальных участков. Нами были выведены формулы основных
параметров тепловизионных модулей для расположения их относительно друг друга. Сбор данных можно проводить как
в динамичном, так и статичном положении животного. Данный алгоритм присваивает животному один из трех возмож-
ных статусов: «здоровое», «подозрение на субклинический мастит», «подозрение на клинический мастит».
Ключевые слова: молочное животноводство, мастит, оптические технологии, тепловизионная диагностика
TECHNOLOGY FOR NON-CONTACT ASSESSMENT
OF THE UDDER PHYSIOLOGICAL STATE FOR EARLY DISEASES DIAGNOSIS
S.S. Yurochka, PhD in Engineering Sciences
D.Yu. Pavkin, PhD in Engineering Sciences
I.A. Pekhalskiy, PhD in Engineering Sciences
A.R. Khakimov, PhD Student
A.A. Polikanova, Master Student
Federal Scientific Agroengineering Center VIM, Moscow, Russia
E-mail: arty.hv@gmail.com
Abstract. The results of a study on the creation of technology for non-contact detection of local temperature changes in the skin of the
udder and teats are presented. The focus of the technology is the early diagnosis of mastitis in cows, since this disease of the udder is one
of the most common and causes great damage to dairy farming, leading to a decrease in milk yield. The technology makes it possible to
determine the temperature increase in local areas of the udder skin, to carry out early diagnosis and reduce additional costs associated
with the treatment of mastitis. This paper presents an algorithm for non-contact temperature diagnostics of local areas of the skin of the
udder of cows using 3 thermal imaging modules that allow you to receive thermograms simultaneously from all local areas of the skin of
the udder. We have derived formulas for the main parameters of thermal imaging modules for their location relative to each other. Data
collection can be carried out both in the dynamic and in the static position of the animal. This algorithm assigns one of 3 possible statuses
to the animal: “healthy”, “suspicion of subclinical mastitis”, “suspicion of clinical mastitis”.
Keywords: dairy farming, mastitis, optical technologies, thermal imaging diagnostics
Одна из проблем, которая в настоящее время
ратуры тела. [7] Измерение температуры локальных
присутствует на фермах, это воспалительные за-
участков кожи вымени с помощью спектрального
болевания вымени у коров, в частности маститы
оборудования
- быстрый, автоматизированный
разных форм проявления. Маститы наносят эко-
и эффективный способ для диагностирования
номический ущерб производителям молока из-за
физиологического состояния животного. [13, 17]
его недополучения, снижения качества, преждев-
Инфракрасная температура вымени у коров с за-
ременной выбраковки коров, заболеваемости но-
болеванием существенно отличается от таковой
ворожденных телят и затрат на лечение. [1-3, 6, 8]
у здоровых животных. [14, 19] Важно также разде-
В работе Д.Р. Тогобицкой подробно описан патоге-
лять воспаление от суточных колебаний температу-
нез воспалений молочной железы у коров, одно из
ры вымени и ее изменения в помещении. [9, 11, 18]
проявлений которого - общее повышение темпе-
Эффективные методы диагностики могут привести
* Работа выполнена при поддержке Совета по грантам Президента Российской Федерации на право получения гранта Пре-
зидента Российской Федерации для государственной поддержки молодых российских ученых - кандидатов наук - МК-
2513.2022.4 / The work was supported by the Council for Grants of the President of the Russian Federation for the right to receive a grant
from the President of the Russian Federation for state support of young Russian scientists - Candidates of Sciences - MK-2513.2022.4.
83
ЗООТЕХНИЯ
Рис. 1. Схема реализации концепта технологии.
Тепловизионные модули, направленные на определенную четверть вымени (1.1-1.3); угловая апертура для I и III, II и III,
III и IV четвертей вымени (2.1-2.3); вымя (3); I-IV четверти вымени (3.1-3.4); соски вымени (3.1.1-3.4.1); способ передачи
термограмм в блок обработки данных (4); питание тепловизионного модуля (5); блок обработки данных (6); блок питания (7);
работа внутренних алгоритмов по обнаружению локального изменения температуры вымени и сосков крупного рогатого скота (8);
формирование результата в необходимом формате (9).
к быстрому контролю мастита и способствовать от-
в единый центр обработки данных с разработанным
ветственному использованию противомикробных
алгоритмом функционирования системы.
препаратов. [15]
Цель исследований - разработка технологии для
Наименее ресурсозатратный метод при ранней
бесконтактного обнаружения локального изменения
диагностике маститных заболеваний - оптическое
температуры кожи вымени коров.
дистанционное измерение температуры вымени ко-
ров и отслеживание отклонения от нормы. [10, 12, 16]
МАТЕРИАЛЫ И МЕТОДЫ
Существуют устройства, предназначенные для об-
наружения локального изменения температуры вы-
Технология предполагает использование одно-
мени крупного рогатого скота, устанавливаемые
временно трех тепловизионных модулей под раз-
стационарно в местах, где животное бывает по мень-
ными углами (рис. 1). На схеме показано, как она
шей мере один раз в сутки. Информация передается
применяется при раннем обнаружении локального
ВЕСТНИК РОССИЙСКОЙ СЕЛЬСКОХОЗЯЙСТВЕННОЙ НАУКИ • № 5-2023
84
ЗООТЕХНИЯ
Рис. 2. Параметры установки тепловизионных модулей.
изменения температуры вымени крупного рога-
0ܪ + ܪ݂
ܼ=
(1)
того скота. Необходимо, чтобы корова ежедневно
1
ݐܽ݊
ߚ°
попадала в область действия тепловизионных мо-
2
дулей, которые установлены таким образом, чтобы
в совокупности угловая апертура каждого покры-
Область видимой части любого из тепловизи-
вала все четверти и соски вымени.
онных модулей примем как трапецию с прямыми
Установка трех тепловизионных модулей по-
углами. Местоположение объекта определяют по
зволяет получать термограммы всех не перекрытых
формулам:
ногами и хвостом участков кожи вымени.
Тепловизионные модули передают любым подхо-
ܥ௬ െ ܤ௬
݈ଵ =
+ܤ௬,
(2)
дящим способом полученные термограммы участков
|ܣܦ| െ ܻ
вымени и сосков. Показания отправляются в блок
обработки данных, например, панельный компью-
тер. Результаты обработки тепловизионных карт вы-
ܦ௬ െ ܣ௬
݈ଶ =
+ܣ௬,
(3)
даются в числовом, текстовом или графическом виде.
|ܣܦ| െ ܻ
РЕЗУЛЬТАТЫ И ОБСУЖДЕНИЕ
ܿݏ(ߙ
) =||
, ˆˇˈ D°
[0, D],
(4)
|ை|
Для установки тепловизионных модулей в жи-
вотноводческом оборудовании были рассчитаны
основные параметры: Z, L, H, γ° (рис. 2).
݈ଶ െ ݈ଵ
ܯ=
ܺ+݈ଵ,
(5)
Расстояние от внешней линзы тепловизионного
|ܣܤ|
модуля до ближайшей поверхности вымени:
85
ЗООТЕХНИЯ
где l1, l2 - промежуточные переменные для вершины
Для проведения ранней диагностики мастит-
относительно координат пикселей на изображении
ных заболеваний технология предполагает работу
в декартовой системе координат;
в нескольких режимах, выбор которого зависит от
|AD|, |AB| - разрешение тепловизионного модуля
условий и оборудования (рис. 3).
по оси 0Y и 0X соответственно;
Технологию можно применять как в стационар-
A, B, C, D - географические координаты вершин
ных системах (автоматизированные и роботизиро-
трапеции поля зрения камеры;
ванные доильные залы), где животное находится
X, Y - координаты пикселей на изображении
в статике, так и в случае, когда животное находится
в декартовой системе координат, целые числа;
в динамике (например, проходит через сортировоч-
M - вектор координат тепловизионного модуля.
ные ворота).
При этом, |OB| < |AD|, L = Mx, H = My, а расстоя-
Использование технологии в динамике предпо-
ние Z от внешней линзы до ближайшей поверхности
лагает режим получения термограмм с минимальной
вымени зависит от бокового расстояния от корня хво-
скоростью - от двух в секунду. Режим обосновыва-
ста до центральной точки тепловизионного модуля L:
ется данными линейной оценки экстерьера, в част-
ности, длиной передних долей вымени, измеряе-
ܼ
= ܿݏ(ߛ°).
(6)
мой по горизонтали от точки соединения вымени с
ܮ
туловищем до боковой борозды, может находиться
в пределах от 0,13 до 0,27 м. [5] Дополнительно не-
Тогда γ° = cos-1(Z/L). Итоговая система урав-
обходимо учитывать, что задней ногой частично или
нений:
полностью закрываются III и IV четверти вымени,
за длину видимого участка четверти вымени примем
ܥ௬ െ ܤ௬
ۓ
+ܤ௬,
расстояние, равное половине максимального разме-
݈ଵ =
|ܣܦ| െ ܻ
ۖ
ра передней доли вымени - 0,27…0,135 м. Открытый
ۖ
ܦ௬ െ ܣ௬
участок четвертей вымени может иметь максималь-
݈ଶ =
+ܣ௬,
ۖ
|ܣܦ| െ ܻ
ную длину ~0,405 м. По ранее полученным данным
ۖ
|ܣܦ|
нами рассчитано, что средняя крова проходит рас-
ۖܿݏ(ߙ) =
, ˆˇˈ D°
[0, D],
стояние равное длине тела от головы до хвоста (2,2 м)
|ܣܱ|
ۖ
ориентировочно за 5 сек., следовательно за 1 сек. ко-
݈ଶ െ ݈ଵ
ܯ=
ܺ+݈ଵ,
(7)
рова преодолевает 0,44 м. Таким образом, установ-
۔
|ܣܤ|
ленный режим позволит получить по меньшей мере
ۖ
0ܪ + ܪ݂
одну термограмму, пригодную для распознавания
ܼ=
, ˆˇˈ ߚ°
[0, E],
ۖ
1
температуры локальных участков вымени и сосков.
ۖ
ݐܽ݊
ߚ°
2
Скорость получения термограмм выше двух в секун-
ۖ
ܮ=ܯ௫,
ду допускается устанавливать при условии, если есть
ۖ
ܪ=ܯ௬,
технические возможности устройства обрабатывать
ۖ
значительный поток входящих данных. Алгоритм
ە
ߛ° = ܿݏିଵ൫ܼൗ
൯.
ܮ
работы технологии представлен на рисунке 4.
Второй режим работы - наличие технической
Таким образом, определяются места установки
возможности тепловизионного модуля автоматиче-
тепловизионных модулей относительно положения
ски перемещаемых точек и областей в термограммах,
животного.
где производится считывание и вычисление ми-
Рис. 3. Оборудование, которое может быть дооснащено технологией раннего обнаружения локального измерения температуры
вымени крупного рогатого скота.
ВЕСТНИК РОССИЙСКОЙ СЕЛЬСКОХОЗЯЙСТВЕННОЙ НАУКИ • № 5-2023
86
ЗООТЕХНИЯ
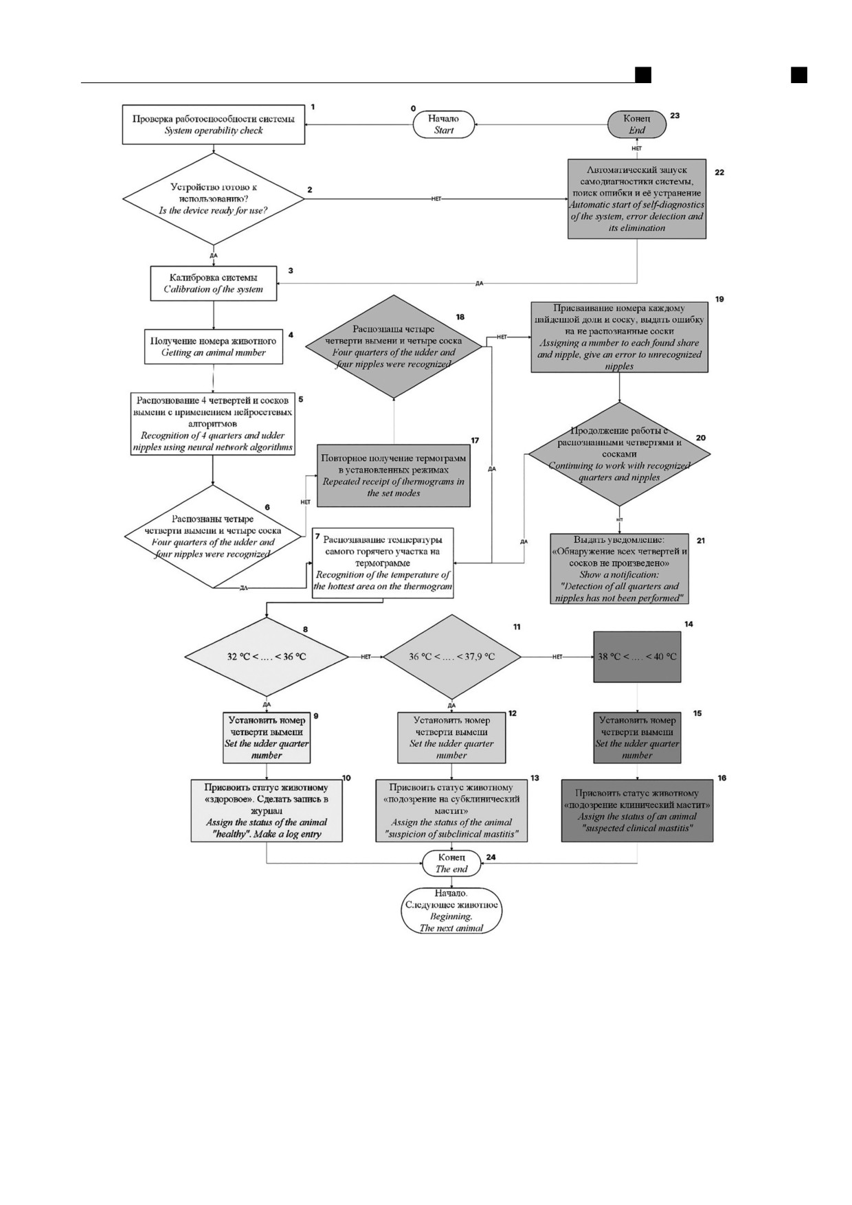
Рис. 4. Алгоритм работы технологии.
нимальной, максимальной и средней температуры
вается физиологический статус животного: «здо-
в центральной области термограммы, автоматиче-
ровое», «подозрение на субклинический мастит»,
ское определение местоположения.
«подозрение на клинический мастит». Блоки ал-
Работа алгоритма условно разделяется на два
горитма 17-23 (вспомогательные) - для отработки
блока, в первом (1-7) определяется режим функ-
возникающих ошибок связанных с картами тер-
ционирования алгоритма, производится полу-
мограмм и с невозможностью идентифицировать
чение термограмм, распознавание всех четвертей
четыре соска.
вымени, четырех сосков, с присвоением им номе-
Внедрение технологии позволит снизить нега-
ров на термограммах, во втором (8-16) устанавли- тивное влияние на экологию из-за меньшего потре-
87
ЗООТЕХНИЯ
бления лекарственных препаратов. В начале XXI века
11. Byrne D.T., Berry D.P., Esmonde H., McHugh N. Inves-
Европейское агентство по окружающей среде (EEA)
tigation of the relationship between udder quarter somatic
обозначило действие активных фармацевтических
cell count and udder skin surface temperature of dairy cows
субстанций на окружающую среду как новую эколо-
measured by infrared thermography // J Anim Sci. 2018.
гическую проблему. [4] Снижение количества забо-
Vol. 96 (10). PP. 4458-4470.
леваний маститом увеличивает срок производствен-
12. Hirutski I.I., Rakevich Y.A., Stankov A.G. Selection of the
ного использования животных, снижает нагрузку на
information parameter for the thermography method of
убойные цеха и уменьшает количество отходов.
diagnostics of dairy cows mastitis // Mechanization in ag-
Выводы. Разработана схема технологии с тре-
riculture & Conserving of the resources. 2021. Т. 67. № 1.
мя тепловизионными датчиками, получающими
PP. 14-18.
одновременно три термограммы с изображением
13. Hovinen M., Siivonen J., Taponen S. et al. Detection of
четырех четвертей вымени и сосков, блоками энер-
clinical mastitis with the help of a thermal camera // J Dairy
гообеспечения и обработки информации с внутрен-
Sci. 2008. Vol. 91 (12). 4592. DOI: 10.3168/jds.2008-1218.
ними алгоритмами принятия решений о текущем
14. Metzner M., Sauter-Louis C., Seemueller A. at al. Infrared
физиологическом статусе животного. Представлена
thermography of the udder surface of dairy cattle: Char-
методика расчета рациональных параметров уста-
acteristics, methods, and correlation with rectal tempera-
новки тепловизионных модулей для определения
ture // Veterinary Journal. 2014. Vol. 199. PP. 57-62.
температуры в статике и динамике. Найден алго-
15. Pampariene I. Thermography based inflammation mon-
ритм распознавания температуры вымени и сосков,
itoring of udder state in dairy cows: sensitivity and diag-
по результатам которого животному присваивается
nostic priorities comparing with routine California mastitis
один из трех физиологических статусов: «здоровое»,
test // Journal of Vibroengineering. 2016. Vol. 18. No. 1.
«подозрение на субклинический мастит», «подозре-
PP. 511-521.
ние на клинический мастит».
16. Rizanov S., Yakimov P., Stoynova A., Bonev B. The Role of
Thermography in Cattle Smart Farming: A Review // 2022
СПИСОК ИСТОЧНИКОВ
XXXI International Scientific Conference Electronics (ET).
1. Абдрахманов Т.Ж. Изучение физико-химических по-
2022, PP. 1-6. DOI: 10.1109/ET55967.2022.9920269.
казателей молока при субклиническом мастите ко-
17. Sathiyabarathi M., Jeyakumar S., Manimaran A. et al. In-
ров // Наука и образование. 2022. № 1-1 (66). С. 86-92.
frared thermal imaging of udder skin surface temperature
2. Зубова Т.В., Колокольцева Е.А., Прохоров О.Н., Са-
variations to monitor udder health status in Bos indicus
парова Е.И. Сравнительная эффективность приме-
(Deoni) cows // Infrared Physics & Technology. 2018.
нения препарата белмаст и раствора стрептоцида при
Vol. 88. PP. 239-244.
лечении коров, больных субклиническим маститом //
18. Wollowski L., Bertulat S., Kossatz A., Heuwieser W. Short
Успехи современной науки. 2017. № 4 (2). С. 139-141.
communication: Diagnosis and classification of clinical
3. Коба И.С., Степанишин В.В., Новиков Е.Н., Скори-
and subclinical mastitis utilizing a dynamometer and a
ков А.В. Особенности формирования антимикробной
handheld infrared thermometer // Journal of Dairy Sci-
резистентности микроорганизмов на животноводче-
ence. 2019. Vol. 102 (7). PP. 6532-6539.
ских комплексах при маститах у коров // Ветеринария,
19. Zaninelli M., Redaelli V., Luzi F. et al. First Evaluation of
зоотехния и биотехнология. 2021. № 10. С. 55-62.
Infrared Thermography as a Tool for the Monitoring of Ud-
4. Ларионов Г.А., Вязова Л.М., Дмитриева О.Н. Динами-
der Health Status in Farms of Dairy Cows // Sensors 2018.
ка поражения четвертей вымени коров при субклини-
Vol. 18. 862.
ческом мастите в период лактации // Аграрный вест-
ник Урала. 2015. № 4 (134). С. 45-49.
REFERENCES
5. Прожерина Ю. Современная экологическая пробле-
1. Abdrahmanov T.Zh. Izuchenie fiziko-himicheskih pokaza-
ма. Фармацевтические отходы // Водоочистка. 2018.
telej moloka pri subklinicheskom mastite korov // Nauka i
№ 11. С. 54-62.
obrazovanie. 2022. № 1-1 (66). S. 86-92.
6. Семина Л.К. Индикация кокковой микрофлоры в се-
2. Zubova T.V., Kolokol’ceva E.A., Prohorov O.N., Saparo-
крете вымени больных маститом коров // Проблемы
va E.I. Sravnitel’naya effektivnost’ primeneniya preparata
ветеринарной санитарии, гигиены и экологии. 2018.
belmast i rastvora streptocida pri lechenii korov, bol’nyh
№ 3. С. 56-60.
subklinicheskim mastitom // Uspekhi sovremennoj nauki.
7. Тогобицкая Д.Р. Совершенствование комплексных
2017. № 4 (2). S. 139-141.
лечебно-профилактических мероприятий при масти-
3. Koba I.S., Stepanishin V.V., Novikov E.N., Skorikov A.V.
те коров в условиях Республики Башкортостан: дис. …
Osobennosti formirovaniya antimikrobnoj rezistentnosti
канд. вет. наук: 06.02.06: защищена 22.05.2019 / Диана
mikroorganizmov na zhivotnovodcheskih kompleksah pri
Ривхатовна Тогобицкая. Саратов, 2019. 155 с.
mastitah u korov // Veterinariya, zootekhniya i biotekh-
8. Халипаев М.Г., Сакидибиров О.П. Диагностика и ле-
nologiya. 2021. № 10. S. 55-62.
чение субклинического мастита у коров // Проблемы
4. Larionov G.A., Vyazova L.M., Dmitrieva O.N. Dinamika
развития АПК региона. 2019. № 3 (39). С. 202-206.
porazheniya chetvertej vymeni korov pri subklinicheskom
9. Berry R.J., Kennedy A.D., Scott S.L., Kyle B.L. Daily var-
mastite v period laktacii // Agrarnyj vestnik Urala. 2015.
iation in the udder surface temperature of dairy cows meas-
№ 4 (134). S. 45-49.
ured by infrared thermography: Potential for mastitis detec-
5. Prozherina Yu. Sovremennaya ekologicheskaya problema.
tion // Canadian journal of animal science. 2003. Vol. 83. 4.
Farmacevticheskie othody // Vodoochistka. 2018. № 11.
PP. 687-693.
S. 54-62.
10. Borah S., Soren S., Pame K. at al. Application of infrared
6. Semina L.K. Indikaciya kokkovoj mikroflory v sekrete vy-
thermography for animal health study // Emergent Life
meni bol’nyh mastitom korov // Problemy veterinarnoj
Sciences Research. 2022. Vol. 8. PP. 152-157.
sanitarii, gigieny i ekologii. 2018. № 3. S. 56-60.
ВЕСТНИК РОССИЙСКОЙ СЕЛЬСКОХОЗЯЙСТВЕННОЙ НАУКИ • № 5-2023
88
ЗООТЕХНИЯ
7. Togobickaya D.R. Sovershenstvovanie kompleksnyh lech-
14. Metzner M., Sauter-Louis C., Seemueller A. at al. Infrared
ebno-profilakticheskih meropriyatij pri mastite korov v us-
thermography of the udder surface of dairy cattle: Char-
loviyah Respubliki Bashkortostan: dis. … kand. vet. nauk:
acteristics, methods, and correlation with rectal tempera-
06.02.06: zashchishchena 22.05.2019 / Diana Rivhatovna
ture // Veterinary Journal. 2014. Vol. 199. PP. 57-62.
Togobickaya. Saratov, 2019. 155 s.
15. Pampariene I. Thermography based inflammation mon-
8. Halipaev M.G., Sakidibirov O.P. Diagnostika i lechenie
itoring of udder state in dairy cows: sensitivity and diag-
subklinicheskogo mastita u korov // Problemy razvitiya
nostic priorities comparing with routine California mastitis
APK regiona. 2019. № 3 (39). S. 202-206.
test // Journal of Vibroengineering. 2016. Vol. 18. No. 1.
9. Berry R.J., Kennedy A.D., Scott S.L., Kyle B.L. Daily var-
PP. 511-521.
iation in the udder surface temperature of dairy cows meas-
16. Rizanov S., Yakimov P., Stoynova A., Bonev B. The
ured by infrared thermography: Potential for mastitis detec-
Role of Thermography in Cattle Smart Farming: A Re-
tion // Canadian journal of animal science. 2003. Vol. 83. 4.
view
//
2022 XXXI International Scientific Confer-
PP. 687-693.
ence Electronics (ET). 2022, PP. 1-6. DOI: 10.1109/
10. Borah S., Soren S., Pame K., Paul D. at al. Application of
ET55967.2022.9920269.
infrared thermography for animal health study // Emergent
17. Sathiyabarathi M., Jeyakumar S., Manimaran A. et al. In-
Life Sciences Research. 2022. Vol. 8. PP. 152-157.
frared thermal imaging of udder skin surface temperature
11. Byrne D.T., Berry D.P., Esmonde H., McHugh N. Inves-
variations to monitor udder health status in Bos indicus
tigation of the relationship between udder quarter somatic
(Deoni) cows // Infrared Physics & Technology. 2018.
cell count and udder skin surface temperature of dairy cows
Vol. 88. PP. 239-244.
measured by infrared thermography // J Anim Sci. 2018.
18. Wollowski L., Bertulat S., Kossatz A., Heuwieser W. Short
Vol. 96 (10). PP. 4458-4470.
communication: Diagnosis and classification of clinical
12. Hirutski I.I., Rakevich Y.A., Stankov A.G. Selection of the in-
and subclinical mastitis utilizing a dynamometer and a
formation parameter for the thermography method of diagnos-
handheld infrared thermometer // Journal of Dairy Sci-
tics of dairy cows mastitis // Mechanization in agriculture &
ence. 2019. Vol. 102 (7). PP. 6532-6539.
Conserving of the resources. 2021. T. 67. № 1. PP. 14-18.
19. Zaninelli M., Redaelli V., Luzi F. et al. First Evaluation of
13. Hovinen M., Siivonen J., Taponen S. at al. Detection of
Infrared Thermography as a Tool for the Monitoring of Ud-
clinical mastitis with the help of a thermal camera // J Dairy
der Health Status in Farms of Dairy Cows // Sensors 2018.
Sci. 2008. Vol. 91 (12). 4592. DOI: 10.3168/jds.2008-1218.
Vol. 18. 862.
Поступила в редакцию 15.05.2023
Принята к публикации 29.05.2023
89