Физика плазмы, 2023, T. 49, № 4, стр. 359-368
Теплопроводность линейной цепочки пылевых частиц
А. М. Игнатов *
Институт общей физики им. А.М. Прохорова РАН
Москва, Россия
* E-mail: aign@fpl.gpi.ru
Поступила в редакцию 05.11.2022
После доработки 15.12.2022
Принята к публикации 26.12.2022
- EDN: NAHNVD
- DOI: 10.31857/S0367292122601412
Аннотация
Теоретически исследуется влияние невзаимности межчастичных сил на обмен энергией между линейной цепочкой пылевых частиц и окружающей средой. Показано, что существенную роль играет обмен энергией между пылевым компонентом и ионным потоком. При приближении к порогу неустойчивости связанных волн возникает существенное отклонение от закона равнораспределения кинетической энергии по степеням свободы. В случае неоднородного разогрева цепочки коэффициент теплопроводности не зависит от числа частиц и определяется параметрами окружающей плазмы.
1. ВВЕДЕНИЕ
Исследование теплопроводности играет заметную роль в физике пылевой плазмы (например, [1–3]). В случае малой концентрации пыль фактически представляет собой добавку тяжелого газа к более легкому (электроны, различные сорта нейтралов и ионов), поэтому говорить о теплопроводности каждого компонента в отдельности не имеет смысла. Если же концентрация пыли достаточно велика, то макрочастицы образуют сильно скоррелированные структуры, аналогичные жидкости или твердому телу, погруженные в плазму. В этом случае можно рассматривать пыль и окружающую среду как две подсистемы, учитывая при этом энергообмен между ними.
В эксперименте непосредственно наблюдаемыми величинами являются координаты и скорости отдельных пылинок, т.е. в конечном итоге их кинетические энергии. Поэтому в литературе часто говорят о кинетической температуре, и под теплопроводностью понимается процесс переноса средней кинетической энергии частиц из одной части пылевой подсистемы в другую.
Неоднородность распределения кинетической энергии частиц может быть вызвана асимметрией экспериментальной установки [4, 5]. Имеется также возможность искусственного разогрева части пылевой структуры при помощи случайно модулированного лазерного пучка [6–8].
Теоретическое описание теплопроводности двумерных плазменных кристаллов и жидкостей проводилось численными методами в предположении, что пылинки взаимодействуют между собой посредством экранированных кулоновских сил [9–14]. Недавно также была предложена простая модель теплопроводности [15, 16], которая на качественном уровне соответствует имеющимся экспериментальным данным и численным расчетам.
Макроскопическая частица в приэлектродной области газового разряда находится в окружении анизоторопной среды, состоящей из нейтрального газа, больцмановских электронов и направленного потока ионов. По этой причине электрическое поле точечного заряда оказывается асимметричным. Как следствие, межчастичные силы оказываются невзаимными, т.е. для двух частиц сила действия не равна силе противодействия. Это формальное нарушение третьего закона Ньютона, обусловленное обменом импульсом между макрочастицами и ионным потоком, существенным образом влияет на теоретическое описание динамики макрочастиц в плазме.
Цель настоящей работы заключается в изучении влияния невзаимности межчастичных сил на энергообмен пылинок с окружающей средой на примере одномерной цепочки частиц. Статья организована следующим образом. В разд. 2 описана используемая модель, а в разд. 3 обсуждаются общие свойства колебаний конечной цепочки частиц. Кинетическому описанию пыли на основе уравнения Фоккера–Планка посвящен раздел 4. Результаты численного анализа обсуждаются в разд. 5.
2. МОДЕЛЬ
Рассматривается цепочка, состоящая из N частиц с одинаковыми массами и зарядами, причем заряды считаются постоянными. В равновесии частицы расположены вдоль оси x на одинаковом расстоянии a друг от друга. В вертикальном направлении (ось z) ансамбль удерживается внешним потенциальным полем с характерной частотой колебаний ${{\Omega }_{0}}$, и все частицы расположены на одной высоте, то есть равновесные координаты частиц равны $x_{i}^{0} = ai$, $z_{i}^{0} = {{z}^{0}}$ ($i = 1 \ldots N$). На частицы действуют внешние случайные силы, а также силы трения об окружающую среду.
Частицы движутся в плоскости $xz$, причем потенциал взаимодействия считается четной функцией x ($U( - x,z) = U(x,z)$), но в вертикальном направлении межчастичные силы невзаимны ($U(x, - z) \ne U(x,z)$). Если потенциал взаимодействия достаточно быстро уменьшается с увеличением расстояния, можно ограничиться учетом взаимодействия между ближайшими соседями. Тогда в линейном приближении уравнения Ланжевена для малых отклонений от равновесия (${{x}_{i}} \to x_{i}^{0} + {{x}_{i}}$, ${{z}_{i}} \to {{z}^{0}} + {{z}_{i}}$) имеют вид [17]
(1)
$\begin{gathered} {{{\ddot {x}}}_{i}} = F_{{x,i,i - 1}}^{{in}} + F_{{x,i,i + 1}}^{{in}} + F_{{x,i}}^{{ext}}, \\ {{{\ddot {z}}}_{i}} = - \Omega _{0}^{2}{{z}_{i}} + F_{{z,i,i - 1}}^{{in}} + F_{{z,i,i + 1}}^{{in}} + F_{{z,i}}^{{ext}},\quad i = 1 \ldots N. \\ \end{gathered} $Предполагается, что частицы с номерами 0 и $N + 1$ каким-то образом закреплены, а их смещения равны нулю ${{x}_{0}} = {{z}_{0}} = {{x}_{{N + 1}}} = {{z}_{{N + 1}}} = 0$. Масштабы длины и времени выбраны так, чтобы массы частиц равнялись единице. Точками над символами обозначается производная по времени и, за исключением тех случаев, когда это необходимо, явная зависимость от времени опускается.
Внутренние силы ${\mathbf{F}}_{{i,i \pm 1}}^{{in}}$ в (1), действующие на частицу i со стороны ближайших соседей с номерами $i \pm 1$, равны
(2)
$\begin{gathered} F_{{x,i,i + \sigma }}^{{in}} = {{u}_{{2,0}}}({{x}_{{i + \sigma }}} - {{x}_{i}}) - \sigma {{u}_{{1,1}}}{{z}_{{i + \sigma }}}, \\ F_{{z,i,i + \sigma }}^{{in}} = {{u}_{{0,2}}}({{z}_{{i + \sigma }}} - {{z}_{i}}) - \sigma {{u}_{{1,1}}}{{z}_{{i + \sigma }}},\quad \sigma = \pm 1. \\ \end{gathered} $Силовые константы здесь выражаются через вторые производные потенциала взаимодействия
(3)
${{u}_{{i,j}}} = {{\left. {\frac{{{{\partial }^{2}}U(x,z)}}{{\partial {{x}^{i}}\partial {{z}^{j}}}}} \right|}_{{x = a,z = 0}}}.$Заметим, что, поскольку коэффициент ${{u}_{{1,1}}} \ne 0$, для сил вида (2) нарушается третий закон Ньютона ${\mathbf{F}}_{{i,i - 1}}^{{in}} + {\mathbf{F}}_{{i - 1,i}}^{{in}} \ne 0$.
Под внешними силами ${\mathbf{F}}_{i}^{{ext}}$ в (1) подразумевается совокупность сил трения и внешних случайных сил
(4)
$\begin{gathered} F_{{x,i}}^{{ext}} = - \gamma {{{\dot {x}}}_{i}} + {{f}_{{x,i}}}, \\ F_{{z,i}}^{{ext}} = - \gamma {{{\dot {z}}}_{i}} + {{f}_{{z,i}}}. \\ \end{gathered} $Взаимодействие отдельной частицы с плазмой (сила ионного увлечения, поляризационные потери) может приводить к зависимости силы трения от направления скорости. В настоящей работе для простоты предполагается, что трение обусловлено взаимодействием с нейтральным газом, и все коэффициенты γ равны.
Усредненные по ансамблю внешние случайные силы равны нулю $\langle {{f}_{{\alpha ,i}}}(t)\rangle = 0$, а их корреляторы считаются независимыми
(5)
$\langle {{f}_{{\alpha ,i}}}(t){{f}_{{\beta ,j}}}(t{\kern 1pt} ')\rangle = 2{{D}_{{\alpha ,i}}}{{\delta }_{{\alpha ,\beta }}}{{\delta }_{{i,j}}}\delta (t - t{\kern 1pt} '),\quad \alpha ,\beta = x,y,$В приэлектродной области разряда пылевые частицы расположены в плазме, состоящей из максвелловских электронов с температурой ${{T}_{e}}$ и холодного потока ионов со скоростью $u$, направленного в отрицательном направлении оси z. Соответствующий потенциал взаимодействия и силовые константы (3) рассчитываются численными методами [17]. При этом в качестве единицы длины выбирается $\lambda = u{\text{/}}{{\omega }_{{pi}}}$, где ${{\omega }_{{pi}}}$ – ионная плазменная частота, а единицы времени – $M_{0}^{{1/2}}{{\lambda }^{{3/2}}}{\text{/|}}Q{\text{|}}$, где ${{M}_{0}}$ – масса, а Q – заряд отдельной пылинки. В этих переменных величины (3) зависят от одного параметра $M = ({{n}_{e}}{\text{/}}{{n}_{i}})u\sqrt {{{m}_{i}}{\text{/}}{{T}_{e}}} $, пропорционального числу Маха ионного потока.
В дальнейшем для численных расчетов и построения графиков принимается значение межчастичного расстояния $a = 3$ для которого приближение взаимодействия между ближайшими соседями оказывается оправданным. Используются два набора коэффициентов ${{u}_{{i,j}}}$, соответствующих дозвуковому и сверхзвуковому потокам ионов, приведенных в табл. 1.
3. МОДЫ КОЛЕБАНИЙ
Обсудим сначала характерные черты динамики цепочки частиц в отсутствие внешних случайных сил.
3.1. Собственные частоты
Для бесконечной цепочки частиц собственные колебания и их частоты $\omega (k)$ различаются при помощи волнового вектора k, т.е. смещения пропорциональны ${{x}_{n}},{{z}_{n}} \sim {{e}^{{ikn}}}$ и ${\text{|}}k{\text{|}} \leqslant \pi $. При достаточно большой частоте внешнего потенциала ${{\Omega }_{0}}$ выделяются оптическая и акустическая ветви колебаний с частотами, соответственно, ${{\omega }^{o}}(k)$ и ${{\omega }^{a}}(k)$, причем ${{\omega }^{o}}(k) > {{\omega }^{a}}(k)$, и в длинноволновом пределе ${{\omega }^{o}}(k \to 0) \to {{\Omega }_{0}}$ и ${{\omega }^{a}}(k \to 0) \to 0$. В отсутствии трения при уменьшении величины ${{\Omega }_{0}}$ вплоть до некоторого значения ${{\Omega }_{{cr}}}$ происходит гибридизация двух ветвей колебаний и развивается неустойчивость связанных волн. При ${{\Omega }_{0}} = {{\Omega }_{{cr}}}$ для определенного значения волнового вектора частоты оптических и акустических колебаний совпадают, ${{\omega }^{a}}({{k}_{0}}) = {{\omega }^{o}}({{k}_{0}}) = {{\omega }_{h}}$. Критическое значение ${{\Omega }_{{cr}}}$ и частота ${{\omega }_{h}}$ зависят от силовых констант (3) [17] и также приведены в табл. 1.
Для случая конечной цепочки частиц собственные частоты вычисляются следующим образом. Введем 2N-мерный вектор в конфигурационном пространстве ${\mathbf{r}} = ({{x}_{1}}, \ldots {{x}_{N}},{{z}_{1}}, \ldots {{z}_{N}})$ и в отсутствии внешних случайных сил перепишем уравнения движения (1) в матричном виде
Матрица m размерами $2N \times 2N$ состоит из четырех блоков размерами $N \times N$ вида
(7)
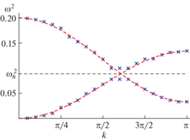
${\mathbf{m}} = \left( {\begin{array}{*{20}{c}} {{{u}_{{2,0}}}{\mathbf{s}},}&{ - {{u}_{{1,1}}}{\mathbf{a}},} \\ { - {{u}_{{1,1}}}{\mathbf{a}},}&{{{u}_{{0,2}}}{\mathbf{a}} - \Omega _{0}^{2}{\mathbf{1}}} \end{array}} \right),$Пусть все переменные величины зависят от времени как ${\mathbf{r}} \sim {{e}^{{ - i\omega t}}}$. В отсутствии затухания собственные значения матрицы m (7) определяют собственные частоты $(\omega _{1}^{2}, \ldots ,\omega _{{2N}}^{2})$ колебаний конечной цепочки, являющиеся корнями полинома ${{P}_{0}}({{\omega }^{2}}) = \det ({{\omega }^{2}}{\mathbf{1}} + {\mathbf{m}}) = 0$. В случае достаточно большого числа пылинок собственные частоты лежат вблизи одной из ветвей колебаний бесконечной цепочки с волновыми векторами ${{k}_{i}} = \pi i{\text{/}}N$ ($i = 1, \ldots N$) (рис. 1). Критическая частота ${{\Omega }_{0}}$, при достижении которой сливаются два корня полинома ${{P}_{0}}({{\omega }^{2}}) = 0$ и развивается неустойчивость связанных мод, также зависит от числа частиц. Однако, как показывают численные расчеты, зависимость эта очень слаба и критическая частота для $N \gg 1$ отличается от ${{\Omega }_{{cr}}}$ на величину меньше или порядка 10–3. Например, рис. 1 построен при ${{\Omega }_{0}} = {{\Omega }_{{cr}}}$, но квадраты всех собственных частот различны и положительны $\omega _{i}^{2} > 0$, а цепочка частиц устойчива.
Рис. 1.
Крестики – собственные частоты конечной ($N = 20$) цепочки частиц, пунктирные кривые – дисперсионные зависимости для бесконечной цепочки частиц. Набор параметров 1 из табл. 1, ${{\Omega }_{0}} = {{\Omega }_{{cr}}}$

Если учесть трение, то собственные частоты определяются из уравнения ${{P}_{0}}(\omega (\omega + i\gamma )) = 0$. Легко видеть, что в этом случае при ${{\Omega }_{0}} > {{\Omega }_{{cr}}}$ мнимые части всех собственных частот отрицательны, т.е. однородное трение не меняет условие устойчивости цепочки частиц.
3.2. Интегралы движения
Рассмотрим уравнения движения цепочки частиц вида ${\mathbf{\ddot {r}}} = {\mathbf{m}} \cdot {\mathbf{r}} + {\mathbf{g}}$, где матрица m имеет вид (7), а g – произвольные внешние силы. Если все собственные значения m различны, то преобразованием подобия эту матрицу можно привести к диагональному виду ${{{\mathbf{k}}}^{{ - 1}}} \cdot {\mathbf{m}} \cdot {\mathbf{k}} = {\mathbf{m}}{\kern 1pt} ' = - \mathop {{\text{diag}}}\nolimits_ (\omega _{1}^{2}, \ldots \omega _{{2N}}^{2})$, где столбцы матрицы k совпадают с собственными векторами m. Существенно, что вследствие невзаимного характера сил (${{u}_{{1,1}}} \ne 0$) матрица (7) не симметрична, т.е. ${{{\mathbf{m}}}^{\dag }} \ne {\mathbf{m}}$ и, кроме того, ${\mathbf{m}} \cdot {{{\mathbf{m}}}^{\dag }} \ne {{{\mathbf{m}}}^{\dag }} \cdot {\mathbf{m}}$, где значком $^{\dag }$ обозначается транспонированная матрица. По этой причине, в отличие от классической механики, матрица ${\mathbf{k}}$ не является ортогональной, то есть ${\mathbf{k}} \cdot {{{\mathbf{k}}}^{\dag }} \ne {\mathbf{1}}$. При этом нормировка собственных векторов матрицы ${\mathbf{m}}$ не играет существенной роли. Для определенности можно считать, что длина всех собственных векторов равна единице.
Введем новые косоугольные координаты в конфигурационном пространстве ${\mathbf{r}}{\kern 1pt} ' = {{{\mathbf{k}}}^{{ - 1}}} \cdot {\mathbf{r}}$. В терминах координат ${\mathbf{r}}{\kern 1pt} '$ уравнения движения записываются как $\ddot {r}_{\alpha }^{'} = - \omega _{\alpha }^{2}r_{\alpha }^{'} + g_{\alpha }^{'}$ ($\alpha = 1, \ldots 2N$), где ${\mathbf{g}}{\kern 1pt} ' = {{{\mathbf{k}}}^{{ - 1}}} \cdot {\mathbf{g}}$. Таким образом, в отсутствии внешних сил колебания цепочки частиц представляются в виде набора независимых осцилляторов, каждому из которых можно приписать сохраняющуюся величину
(8)
${{h}_{\alpha }} = \frac{1}{2}(\dot {r}_{\alpha }^{{'2}} + \omega _{\alpha }^{2}r_{\alpha }^{{'2}}),\quad \alpha = 1 \ldots 2N,$Мощность внешних сил, действующих на ансамбль частиц, имеет вид $P = {\mathbf{\dot {r}}} \cdot {\mathbf{g}}$. Легко проверить, что вследствие неортогональности матрицы k производная по времени интеграла (9) не совпадает с мощностью внешних сил $\dot {H} \ne P$ ни при каком выборе констант ${{\mu }_{i}}$. Таким образом, гамильтониан (9) нельзя отождествить с энергией цепочки частиц в целом, которая в данном случае не является сохраняющейся величиной.
Наличие интегралов движения (8) означает, что рассматриваемая цепочка частиц не является эргодической системой. Поэтому всюду в этой статье подразумевается усреднение по ансамблю, а не по времени.
4. УРАВНЕНИЕ ФОККЕРА–ПЛАНКА
Обозначим координаты в $4N$-мерном фазовом пространстве цепочки частиц как ${\mathbf{y}} = ({{x}_{i}},{{z}_{i}},{{\dot {x}}_{i}},{{\dot {z}}_{i}})$, то есть ${{x}_{i}} = {{y}_{i}}$, ${{z}_{i}} = {{y}_{{i + N}}}$, ${{\dot {x}}_{i}} = {{y}_{{i + 2N}}}$, ${{\dot {z}}_{i}} = {{y}_{{i + 3N}}}$ ($i = 1 \ldots N$). Уравнения Ланжевена (1), (4) описывают стационарный случайный процесс в фазовом пространстве. Функция распределения для полного ансамбля частиц $F(y,t)$ является решением уравнения Фоккера–Планка, имеющего вид [18, 19]
(10)
$\begin{gathered} \frac{{\partial F(y,t)}}{{\partial t}} = - \frac{\partial }{{\partial {{y}_{\alpha }}}}\left[ {{{M}_{{\alpha \beta }}}{{y}_{\beta }}F(y,t)} \right] + \\ \, + \frac{{{{\partial }^{2}}}}{{\partial {{y}_{\alpha }}\partial {{y}_{\beta }}}}[{{D}_{{\alpha \beta }}}F(y,t)],\quad \alpha ,\beta = 1 \ldots 4N, \\ \end{gathered} $(11)
${\mathbf{M}} = \left( {\begin{array}{*{20}{c}} {{\mathbf{0}},}&{\mathbf{1}} \\ {{\mathbf{m}},}&{ - \gamma {\mathbf{1}}} \end{array}} \right)$Легко проверить, что стационарное решение (10) имеет вид [18, 19]
(12)
$F({\mathbf{y}},{\mathbf{B}}) = \frac{1}{{\sqrt {{{{(2\pi )}}^{N}}\det ({\mathbf{B}})} }}\exp \left( { - \frac{1}{2}{\mathbf{y}} \cdot {{{\mathbf{B}}}^{{ - 1}}} \cdot {\mathbf{y}}} \right),$(13)
${\mathbf{M}} \cdot {\mathbf{B}} + {\mathbf{B}} \cdot {{{\mathbf{M}}}^{\dag }} = - 2{\mathbf{D}}.$Решение (12) нормировано на единицу $\int d{\mathbf{y}}F({\mathbf{y}},{\mathbf{B}}) = 1$, и одновременные корреляторы любых величин выражаются через матрицу ${\mathbf{B}}$
(14)
$\begin{gathered} {{\langle {{y}_{\alpha }}{{y}_{\beta }}\rangle }_{{\mathbf{B}}}} = \int d{\mathbf{y}}{{y}_{\alpha }}{{y}_{\beta }}F({\mathbf{y}},{\mathbf{B}}) = {{B}_{{\alpha \beta }}} \\ \alpha ,\beta = 1, \ldots 4N. \\ \end{gathered} $При помощи (14) можно вычислить корреляторы любых линейных комбинаций переменных ${{y}_{\alpha }}$, ${{y}_{\beta }}$.
Решение (12) имеет физический смысл, только если матрица B положительно определена, т.е. все ее собственные значения положительны. В противном случае функция $F({\mathbf{y}},{\mathbf{B}})$ не нормируема. Это условие налагает определенные ограничения на коэффициенты, входящие в уравнения (1) и в матрицу (11). Если при изменении каких-либо параметров одно из положительных собственных значений матрицы B обращается в нуль, то в фазовом пространстве появляется направление, по которому возможна неограниченная диффузия. В частности, это происходит при возникновении каких-либо неустойчивостей в исходной динамической системе (1).
Уравнение (13) линейно относительно матрицы B. Если, например, случайные силы обусловлены суммой двух независимых случайных процессов, тогда в (13) ${\mathbf{D}} = {{{\mathbf{D}}}^{{(1)}}} + {{{\mathbf{D}}}^{{(2)}}}$, а полная матрица ковариаций также равна сумме двух матриц ${\mathbf{B}} = {{{\mathbf{B}}}^{{(1)}}} + {{{\mathbf{B}}}^{{(2)}}}$. По этой причине в выражении (14) при угловых скобках явно указана матрица ковариаций. Для обозначения усреднения по полному ансамблю мы используем угловые скобки без индексов, т.е. например, $\langle \ldots \rangle = {{\langle \ldots \rangle }_{{{{{\mathbf{B}}}^{{(1)}}}}}} + {{\langle \ldots \rangle }_{{{{{\mathbf{B}}}^{{(2)}}}}}}$.
Отметим одно полезное свойство решений (13). Если коэффициенты диффузии ${{{\mathbf{D}}}^{{(1,2)}}}$ связаны соотношениями $D_{{x,i}}^{{(1)}} = D_{{x,N + 1 - i}}^{{(2)}}$, $D_{{z,i}}^{{(1)}} = D_{{z,N + 1 - i}}^{{(2)}}$, то соответствующие решения (13) ${{{\mathbf{B}}}^{{(1,2)}}}$ описывают одинаковые распределения, отличающиеся лишь нумерацией частиц. Поскольку порядок нумерации – слева направо или справа налево – не играет роли, матрицы ${{{\mathbf{B}}}^{{(1)}}}$ и ${{{\mathbf{B}}}^{{(2)}}}$ связаны между собой. Матрица ${{{\mathbf{B}}}^{{(2)}}}$ получается из матрицы ${{{\mathbf{B}}}^{{(1)}}}$ просто перенумерацией и заменой знаков матричных элементов, соответствующих подстановке ${{x}_{i}} \to {{x}_{{N + 1 - i}}}$, ${{z}_{i}} \to - {{z}_{{N + 1 - i}}}$, т.е. в явном виде
(15)
$\begin{gathered} B_{{\sigma N + i,\eta N + j}}^{{(2)}} = ( - {{1)}^{{\sigma + \eta }}}B_{{(\sigma + 1)N + 1 - i,(\eta + 1)N + 1 - j}}^{{(1)}}, \\ i,j = 1 \ldots N,\quad \sigma ,\eta = 0 \ldots 3. \\ \end{gathered} $В частности, для симметричного распределения случайных сил ${{{\mathbf{D}}}^{{(1)}}} = {{{\mathbf{D}}}^{{(2)}}}$ и матричные элементы ${{{\mathbf{B}}}^{{(1)}}} = {{{\mathbf{B}}}^{{(2)}}}$ удовлетворяют соотношениям (15).
Расписывая уравнение (13) в терминах одновременных корреляторов исходных координат и скоростей, легко убедиться, что выполняются довольно очевидные с физической точки зрения тождества
(16)
$\begin{gathered} {{\langle {{x}_{i}}{{{\dot {x}}}_{j}}\rangle }_{{\mathbf{B}}}} + {{\langle {{{\dot {x}}}_{i}}{{x}_{j}}\rangle }_{{\mathbf{B}}}} = 0, \\ {{\langle {{z}_{i}}{{{\dot {z}}}_{j}}\rangle }_{{\mathbf{B}}}} + {{\langle {{{\dot {z}}}_{i}}{{z}_{j}}\rangle }_{{\mathbf{B}}}} = 0, \\ {{\langle {{x}_{i}}{{{\dot {z}}}_{j}}\rangle }_{{\mathbf{B}}}} + {{\langle {{{\dot {x}}}_{i}}{{z}_{j}}\rangle }_{{\mathbf{B}}}} = 0. \\ \end{gathered} $Рассмотрим диагональные элементы матричного уравнения (13) с номерами $2N + i$ и $3N + i$ ($i = 1, \ldots N$). В терминах исходных координат и скоростей они записываются как
(17)
$\begin{gathered} \, - \gamma {{\langle \dot {x}_{i}^{2}\rangle }_{{\mathbf{B}}}} + {{D}_{{x,i}}} = 0, \\ {{u}_{{0,2}}}{{\langle {{{\dot {z}}}_{i}}({{z}_{{i - 1}}} + {{z}_{{i + 1}}})\rangle }_{{\mathbf{B}}}} - {{u}_{{1,1}}}{{\langle {{{\dot {z}}}_{i}}({{x}_{{i + 1}}} - {{x}_{{i - 1}}})\rangle }_{{\mathbf{B}}}} - \\ \end{gathered} $Эти соотношения имеют простой физический смысл. С учетом тождеств (16) легко видеть, что первые два члена в (17), которые могут быть как положительными, так и отрицательными, совпадают со средней мощностью внутренних сил (2), действующих на частицу i со стороны соседних частиц $i \pm 1$. Отрицательные члены, пропорциональные γ, представляют собой мощность сил трения. Наконец, последние члены в (17) положительны и совпадают со средней мощностью случайных сил в (4) ${{D}_{{x,i}}} = {{\langle {{\dot {x}}_{i}}{{f}_{{x,i}}}\rangle }_{{\mathbf{B}}}}$, ${{D}_{{z,i}}} = {{\langle {{\dot {z}}_{i}}{{f}_{{z,i}}}\rangle }_{{\mathbf{B}}}}$.
Таким образом, тождества (17) представляют собой усредненный закон сохранения энергии для одной частицы, который выполняется для каждой степени свободы в отдельности. Подчеркнем, что для отдельной частицы можно говорить только о кинетической энергии. В то же время, как уже отмечалось выше, энергия системы в целом не сохраняется.
Дополнительный канал энергообмена со средой, обусловленный невзаимным характером межчастичных сил, проявляется в том, что поток энергии от, например, частицы i к частице $i + 1$ не равен потоку энергии в обратном направлении. Возникающий дисбаланс энергии связан со взаимодействием ансамбля частиц с потоком ионов и с учетом (16) записывается в виде
(18)
$\begin{gathered} {{W}_{i}}({\mathbf{B}}) = {{\langle {\mathbf{F}}_{{i + 1,i}}^{{in}} \cdot {{{{\mathbf{\dot {r}}}}}_{{i + 1}}}\rangle }_{{\mathbf{B}}}} + {{\langle {\mathbf{F}}_{{i,i + 1}}^{{in}} \cdot {{{{\mathbf{\dot {r}}}}}_{i}}\rangle }_{{\mathbf{B}}}} = \\ \, = 2{{u}_{{1,1}}}{{\langle {{{\dot {x}}}_{{i + 1}}}{{z}_{i}} + {{{\dot {z}}}_{{i + 1}}}{{x}_{i}}\rangle }_{{\mathbf{B}}}}. \\ \end{gathered} $Если эта величина положительна ${{W}_{i}} > 0$, то поток энергии направлен от плазмы к паре частиц с номерами i, $i + 1$, а в противном случае в процессе взаимодействия энергия теряется и возникает дополнительное охлаждение. Сумма всех тождеств (17) при этом записывается в виде полного баланса мощности
Таким образом, существуют два канала обмена энергией между пылевыми частицами и окружающей средой. Во-первых, есть одночастичный процесс, обусловленный воздействием случайных сил и сил трения. Соответствующий поток энергии связан с каждой частицей в отдельности. Во-вторых, есть коллективный процесс энергообмена, обусловленный взаимодействием между частицами, который можно связать только с ансамблем из двух или большего числа частиц. Заметим, что аналогичные процессы, связанные с коллективным обменом импульсом, в стационарном случае исследовались в работе [20].
5. ЧИСЛЕННЫЕ РАСЧЕТЫ
В некоторых случаях удается получить аналитическое решение уравнения (13) для произвольного числа частиц [18, 19]. Для рассматриваемой здесь системы частиц с невзаимными силами метод, использованный в [18, 19] не работает, и в дальнейшем уравнение (13) решается численно. Удобный способ численного решения описан в Приложении.
5.1. Броуновское движение
Рассмотрим сначала случай, когда интенсивности всех источников шума в (5) равны ${{D}_{{x,i}}} = {{D}_{{z,i}}} = {{D}_{0}}$. В этом случае можно говорить о броуновском движении цепочки, находящейся в контакте с термостатом с температурой ${{T}_{0}} = {{D}_{0}}{\text{/}}\gamma $. В соответствии с соотношением Эйнштейна среднеквадратичные флуктуации скорости для изолированной частицы равны $\langle {v}_{{x,i}}^{2}\rangle = \langle {v}_{{x,i}}^{2}\rangle = {{T}_{0}}$.
Обозначим решение уравнений (13) с ${{D}_{{x,i}}} = {{D}_{{z,i}}} = \gamma $ как ${{{\mathbf{B}}}^{{(0)}}}$, тогда любые средние пропорциональны температуре термостата $\langle \ldots \rangle = {{T}_{0}}{{\langle \ldots \rangle }_{{{{{\mathbf{B}}}^{{(0)}}}}}}$. Определенное представление о структуре решения (13) дает рис. 2, где показан пример карты матрицы ковариаций ${{{\mathbf{B}}}^{{(0)}}}$. Белыми квадратиками на этом рисунке показаны матричные элементы, тождественно обращающиеся в нуль в силу тождеств (16).
Рис. 2.
Матрица ковариаций ${{{\mathbf{B}}}^{{(0)}}}$ при $M = 0.5$ (табл. 1); $N = 10$, ${{\Omega }_{0}} = {{\Omega }_{{cr}}} + {{10}^{{ - 3}}}$.

Распределения нормированных среднеквадратичных флуктуаций скоростей показаны на рис. 3, построенном для N и параметров в таб. 0, соответствующих дозвуковому (слева) и сверхзвуковому (справа) потокам ионов. Точками на рисунке показаны флуктуации полной скорости ${{\langle {\mathbf{\dot {r}}}_{i}^{2}\rangle }_{{{{{\mathbf{B}}}^{{(0)}}}}}}$, кружками – ${{\langle \dot {x}_{i}^{2}\rangle }_{{{{{\mathbf{B}}}^{{(0)}}}}}}$, а крестиками – ${{\langle \dot {z}_{i}^{2}\rangle }_{{{{{\mathbf{B}}}^{{(0)}}}}}}$. В случае, если величина (18) для двух соседних частиц положительна, точки соединены сплошной красной линией, если же величина (18) отрицательна, то точки соединены синей штриховой линией. В первом случае взаимодействие с потоком ионов приводит к дополнительному разогреву цепочки, а во втором – к охлаждению. Заметим, что в силу соотношений (15) последовательности корреляторов, показанных на рис. 3, симметричны, т.е. например, ${{\langle {\mathbf{\dot {r}}}_{i}^{2}\rangle }_{{{{{\mathbf{B}}}^{{(0)}}}}}} = {{\langle {\mathbf{\dot {r}}}_{{N + 1 - i}}^{2}\rangle }_{{{{{\mathbf{B}}}^{{(0)}}}}}}$.
Рис. 3.
Распределение среднеквадратичных скоростей при равномерном разогреве цепочки из N частиц. Точки – $\langle {\mathbf{\dot {r}}}_{i}^{2}\rangle $, кружки – $\langle \dot {x}_{i}^{2}\rangle $, крестики – $\langle \dot {z}_{i}^{2}\rangle $. Сплошными прямыми соединены пары частиц, для которых ${{W}_{i}} > 0$, штриховыми – для которых ${{W}_{i}} < 0$ (18). Слева – $M = 0.5$, справа – $M = 1.5$ (табл. 1); ${{\Omega }_{0}} = {{\Omega }_{{cr}}} + {{10}^{{ - 3}}}$.

Из левой части рис. 3 видно, что дозвуковой поток ионов заметно увеличивет кинетическую энергию каждой пары частиц, которая максимальна в середине цепочки. В случае сверхзвукового потока крайние частицы охлаждаются и максимальная кинетическая энергия в цепочке уменьшается. При этом выполняется закон сохранения (17), поскольку увеличение средней кинетической энергии приводит к увеличению потерь на трение. Однако в обоих случаях сумма всех величин (18) положительна, т.е. в целом энергия передается от ионного потока к нейтральному газу.
Заметный разогрев внутренней части цепочки происходит лишь вблизи порога развития неустойчивости связанных волн. При увеличении ${{\Omega }_{0}}$ эффекты невзаимности оказываются подавленными, максимальная кинетическая энергия частиц уменьшается, и цепочка приходит в состояние, близкое к термодинамическому равновесию. Так, например, при ${{\Omega }_{0}} = 1.5{{\Omega }_{{cr}}}$ в обоих случаях максимальная кинетическая энергия превышает ${{T}_{0}}$ на величину меньше или порядка 10%.
Для больших значений $N \gg 1$ полная мощность, передаваемая от ионного потока к термостату $W({{{\mathbf{B}}}^{{(0)}}}) = {{T}_{0}}\sum\nolimits_{i = 1}^N {{W}_{i}}({{{\mathbf{B}}}^{{(0)}}})$ (18), с хорошей точностью пропорциональна числу частиц $W({{{\mathbf{B}}}^{{(0)}}}) = $ $ = {{\lambda }_{0}}{{T}_{0}}N$. Коэффициент ${{\lambda }_{0}}$ зависит от потенциала межчастичного взаимодействия и резко уменьшается при увеличении характерной частоты удерживающего потенциала ${{\Omega }_{0}}$ (рис. 4).
Рис. 4.
Зависимость коэффициента ${{\lambda }_{0}}$, рассчитанного для $N = 20,30 \ldots 100$, от ${{\Omega }_{0}}$. Точки – $M = 0.5$, крестики – $M = 1.5$ (табл. 1).

Как уже отмечалось выше, колебания свободной цепочки частиц можно представить в виде набора независимых осцилляторов. Интегралы движения (8) характеризуют амплитуды каждого осциллятора. Примеры распределения величин ${{\langle {{h}_{\alpha }}\rangle }_{{{{{\mathbf{B}}}^{{(0)}}}}}}$ по частотам вблизи порога развития неустойчивости связанных волн показаны на рис. 5. Из рисунка видно, что максимальные амплитуды осцилляторов достигаются для колебаний с частотами, близкими к частоте гибридизации ${{\omega }_{h}}$. При увеличении параметра ${{\Omega }_{0}}$ все собственные частоты лежат вдали от частоты гибридизации ${{\omega }_{h}}$, а все величины ${{\langle {{h}_{\alpha }}\rangle }_{{{{{\mathbf{B}}}^{{(0)}}}}}}$ стремятся к единице.
Рис. 5.
Распределение усредненных амплитуд осцилляторов (8) по частоте. Слева – $M = 0.5$, справа – $M = 1.5$ (табл. 1); $N = 20$, ${{\Omega }_{0}} = {{\Omega }_{{cr}}} + {{10}^{{ - 3}}}$.

5.2. Теплопроводность
Пусть теперь наряду с равномерно распределенными случайными силами на частицы с номерами $i = 1$ и $i = N$ действуют дополнительные силы с интенсивностями ${{D}_{{x,1}}} = {{D}_{{z,1}}} = \gamma {{T}_{l}}$, ${{D}_{{x,N}}} = $ $ = {{D}_{{z,N}}} = \gamma {{T}_{r}}$. В этом случае можно говорить о контакте крайних частиц цепочки с термостатами с температурами ${{T}_{l}}$ и ${{T}_{r}}$.
Обозначим решение уравнений (13) при ${{D}_{{x,1}}} = {{D}_{{z,1}}} = \gamma $, ${{D}_{{x,i}}} = {{D}_{{z,i}}} = 0$ (i = 2, ..., N) как ${{{\mathbf{B}}}^{{(l)}}}$, а при ${{D}_{{x,N}}} = {{D}_{{z,N}}} = \gamma $, ${{D}_{{x,i}}} = {{D}_{{z,i}}} = 0$ (i = 1, ..., N) как ${{{\mathbf{B}}}^{{(r)}}}$. Тогда полная матрица ковариаций имеет вид ${\mathbf{B}} = {{T}_{0}}{{{\mathbf{B}}}^{{(0)}}} + {{T}_{l}}{{{\mathbf{B}}}^{{(l)}}} + {{T}_{r}}{{{\mathbf{B}}}^{{(r)}}}$. Поскольку матрицы ${{{\mathbf{B}}}^{{(l)}}}$ и ${{{\mathbf{B}}}^{{(r)}}}$ связаны соотношениями (15), достаточно вычислить лишь одну из них.
Два примера распределения флуктуаций скоростей, рассчитанных при помощи матрицы ${{{\mathbf{B}}}^{{(l)}}}$, то есть при дополнительном нагреве крайней левой частицы, показаны на рис. 6. В отличие от рис. 3 последовательности, изображенные на рис. 6, не симметричны ${{\langle {\mathbf{\dot {r}}}_{i}^{2}\rangle }_{{{{{\mathbf{B}}}^{{(l)}}}}}} \ne {{\langle {\mathbf{\dot {r}}}_{{N + 1 - i}}^{2}\rangle }_{{{{{\mathbf{B}}}^{{(l)}}}}}}$. Кроме того, появляются дополнительные пары частиц, для которых ${{W}_{i}}({{{\mathbf{B}}}^{{(l)}}}) < 0$, т.е. взаимодействие с ионным потоком приводит к охлаждению цепочки.
Рис. 6.
Распределение среднеквадратичных скоростей при разогреве цепочки из N = 20 частиц слева. Точки – ${{\langle {\mathbf{\dot {r}}}_{i}^{2}\rangle }_{{{{{\mathbf{B}}}^{{(l)}}}}}}$, кружки – ${{\langle \dot {x}_{i}^{2}\rangle }_{{{{{\mathbf{B}}}^{{(l)}}}}}}$, крестики – ${{\langle \dot {z}_{i}^{2}\rangle }_{{{{{\mathbf{B}}}^{{(l)}}}}}}$. Сплошными прямыми соединены пары частиц, для которых ${{W}_{i}}({{{\mathbf{B}}}^{{(l)}}}) > 0$, штриховыми – для которых ${{W}_{i}}({{{\mathbf{B}}}^{{(l)}}}) < 0$ (18). Слева – $M = 0.5$, справа – $M = 1.5$ (табл. 1); ${{\Omega }_{0}} = {{\Omega }_{{cr}}} + {{10}^{{ - 3}}}$.

Обозначим среднюю температуру левого и правого термостатов как $\Delta T = ({{T}_{l}} + {{T}_{r}}){\text{/}}2$, а разность как $\delta T = {{T}_{l}} - {{T}_{r}}$. Тогда полная матрица ковариаций записывается как ${\mathbf{B}} = {{T}_{0}}{{{\mathbf{B}}}^{{(0)}}} + \Delta T\Delta {\mathbf{B}} + $ $ + \;\delta T\delta {\mathbf{B}}$, где $\Delta {\mathbf{B}} = {{{\mathbf{B}}}^{{(l)}}} + {{{\mathbf{B}}}^{{(r)}}}$ и $\delta {\mathbf{B}} = ({{{\mathbf{B}}}^{{(l)}}} - {{{\mathbf{B}}}^{{(r)}}}){\text{/}}2$.
При дополнительном разогреве крайних частиц полная мощность, передаваемая от ионного потока к нейтральному газу, изменяется на величину $\Delta W = \alpha \Delta T$, где
Очевидно, что в силу связи между матрицами (15) $W(\delta {\mathbf{B}}) = 0$, а величина $\Delta W$ не зависит от разности температур $\delta T$.
Поток энергии ${{U}_{l}}$, передаваемый от левого термостата во внутреннюю часть цепочки, равен средней мощности сил, действующих на частицу 1 со стороны частицы 2 с обратным знаком
Поток энергии от внутренней части цепочки к правому термостату равен
В силу соотношений между матричными элементами (15)
Зависимости коэффициентов κ и α (19) от числа частиц в цепочке показаны на рис. 7. Из левого рис. 7 видно, что при $N \gg 1$ теплопроводность не зависит от длины цепочки, а определяется лишь перепадом температур $\delta T$. Аналогичное поведение наблюдается для идеальной одномерной цепочки без контакта внутренних частиц с термостатом [18, 19].
Рис. 7.
Коэффициенты теплопроводности $\kappa $ и теплопередачи $\alpha $ в зависимости от числа частиц. Точки – $M = 0.5$, крестики – $M = 1.5$ (табл. 1); ${{\Omega }_{0}} = {{\Omega }_{{cr}}} + {{10}^{{ - 3}}}$.

Коэффициент α (19), характеризующий обмен энергией между дополнительными термостатами и нейтральным газом, растет с увеличением числа частиц и при $N \gg 1$ стремится к константе. Причина заключается в том, что изменение теплообмена происходит в основном вблизи краев цепочки.
При увеличении параметра ${{\Omega }_{0}}$ коэффициент теплопроводности κ уменьшается и стремится к постоянной величине (рис. 8). При большом значении ${{\Omega }_{0}}$ флуктуации скоростей частиц в вертикальном направлении сильно заморожены и, так же как и для идеальной одномерной цепочки [18, 19], теплоперенос обусловлен в основном флуктуациями вдоль оси x и определяется продольной упругостью цепочки, т.е. коэффициентом ${{u}_{{2,0}}}$ в (2).
Рис. 8.
Зависимость коэффициента теплопроводности от ${{\Omega }_{0}}$. Точки – $M = 0.5$, крестики – $M = 1.5$ (табл. 1); $N = 40$.

Как уже отмечалось, увеличение параметра ${{\Omega }_{0}}$ приводит к подавлению эффектов невзаимности и процесса передачи энергии от плазмы к нейтральному газу. По этой причине коэффициент $\alpha $ (19) резко уменьшается при незначительном увеличении ${{\Omega }_{0}}$.
6. ЗАКЛЮЧЕНИЕ
В настоящей статье рассмотрен процесс обмена энергией между цепочкой взаимодействующих макрочастиц с окружающей анизотропной плазмой и нейтральным газом. Показано, что существуют два канала энергообмена. Одночастичный процесс связан с воздействием случайных шумов на каждую частицу и диссипацией энергии за счет трения о нейтральный газ.
Коллективный процесс энергообмена обусловлен невзаимным характером межчастичных сил и связан с корреляциями между смещениями и скоростями соседних частиц. В конечном итоге коллективный процесс энергообмена приводит к передаче энергии от ионного потока к нейтральному газу и увеличению средней кинетической температуры пылевых частиц.
Наиболее сильно коллективный процесс энергообмена проявляется вблизи порога развития неустойчивости связанных волн. Вдали от порога неустойчивости ансамбль пылевых частиц приходит в термодинамическое равновесие с окружающей средой, а коллективные процессы играют второстепенную роль.
В случае контакта краев цепочки частиц с независимыми термостатами теплопередача носит аномальный характер. Поток энергии определяется разностью температур термостатов и не зависит от длины цепочки частиц. Коэффициент теплопроводности при этом не зависит от средней температуры окружающей среды.
Список литературы
Комплексная и пылевая плазма / Ред. Фортов В.Е., Морфилл Г.Е. М.: Физматлит, 2012.
Tsytovich V.N., Morfill G.E., Vladimirov S.V., Tho-mas H.M. Elementary Physics of Complex Plasmas. Lect. Notes Phys. 731. Belin, Heidelberg: Springer, 2008.
Vladimirov S.V., Ostrikov K., Samarian A.A. Physics and Applications of Complex Plasmas. Imperial College Press, 2005.
Фортов В.Е., Ваулина О.С., Петров О.Ф., Шахо-ва И.А., Гавриков А.В., Хрусталев Ю.В. // Физика плазмы. 2006. Т. 32. С. 352.
Fortov V.E., Vaulina O.S., Petrov O.F., Vasiliev M.N., Gavrikov A.V., Shakova I.A., Vorona N.A., Khrusta-lyov Yu.V., Manohin A.A., Chernyshev A.V. // Phys. Rev. E. 2007. V. 75. P. 026403.
Nunomura S., Samsonov D., Zhdanov S., Morfill G. // Phys. Rev. Lett. 2005. V. 95. P. 025003.
Nosenko V., Goree J., Piel A. // Phys. Plasmas. 2006. V. 13. P. 032106.
Nosenko V., Zhdanov S., Ivlev A.V., Morfill G., Goree J., Piel A. // Phys. Rev. Lett. 2008. V. 100. P. 025003.
Hou L.-J., Piel A. // J. Phys. A. 2009. V. 42. P. 214025.
Khrustalyov Yu.V., Vaulina O.S. // Phys. Rev. E. 2012. V. 85. P. 046405.
Хрусталев Ю.В., Ваулина О.С. // ЖЭТФ. 2013. Т. 143. С. 1009.
Kudelis G., Thomsen H., Bonitz M. // Phys. Plasmas. 2013. V. 20. P. 073701.
Shahzad A., He M.-G. // Phys. Plasmas. 2015. V. 22. P. 123707.
Shahzad A., Kashif M., Munir T., He M., Tu X. // Phys. Plasmas. 2020. V. 27. P. 103702.
Khrapak S.A. // Phys. Plasmas. 2021. V. 28. P. 010704.
Khrapak S.A. // Phys. Plasmas. 2021. V. 28. P. 084501.
Игнатов А.М. // Физика плазмы. 2020. Т. 46. С. 213.
Reider Z., Lebowitz J.L., Lieb E. // J. Math. Phys. 1967. V. 8. P. 1073.
Lepri S., Livi R., Politi A. // Phys. Rep. 2003. V. 377. P. 1.
Игнатов А.М. // Физика плазмы. 2019. Т. 45. С. 825.
Дополнительные материалы отсутствуют.


