Известия РАН. Серия биологическая, 2023, № 6, стр. 597-608
Эволюция морских окуней рода Sebastes (Perciformes: Sebastidae) Атлантического и Северного Ледовитого океанов: “видообразование путем почкования” в “букете видов” (budding speciation in the species flock)
А. Ю. Рольский 1, *, В. С. Артамонова 2, А. А. Махров 2, 3
1 Полярный филиал “Всероссийского научно-исследовательского института рыбного хозяйства и океанографии” (ФГБНУ “ПИНРО” им. Н.М. Книповича)
183038 Мурманск, ул. Академика Книповича 6, Россия
2 Институт проблем экологии и эволюции им. А.Н. Северцова РАН
119071 Москва, Ленинский просп., 33, Россия
3 Санкт-Петербургский государственный университет, Лаборатория макроэкологии и биогеографии беспозвоночных
199034 Санкт-Петербург, Университетская наб. 7/9, Россия
* E-mail: rol-lex@mail.ru
Поступила в редакцию 29.11.2022
После доработки 02.05.2023
Принята к публикации 02.05.2023
- EDN: NYJAOI
- DOI: 10.31857/S1026347022601023
Аннотация
По результатам изучения нуклеотидной последовательности Д-петли (D-loop) митохондриальной ДНК морских окуней рода Sebastes, обитающих в Северной Атлантике и морях Северного Ледовитого океана, выполнена реконструкция эволюционной истории североатлантических Sebastes. Показано, что становление современных видов в этой группе проходило в несколько этапов. На первом этапе от общего предка аллопатрически отделился предок малого морского окуня (S. viviparus), далее, в процессе эволюции общего предка от него отделился предок американского окуня (S. fasciatus), а потом от вида, эволюционировавшего в золотистого окуня (S. norvegicus) в результате “видообразования путем почкования” (“budding speciation”) отделился окунь-клювач (S. mentella). Ключевыми при дифференциации видов были, судя по всему, палеоклиматические события, разрывавшие ареал предковой формы на время, достаточное для накопления генетических различий между группами рыб. Анализ процессов видообразования североатлантических Sebastes заставляет усомниться в универсальности широко распространенных представлений о симпатрическом видообразовании у рыб и является еще одним аргументом против концепции “молекулярных часов”.
Процессы формообразования и видообразования различных живых организмов, попавших в новые условия обитания, являются классической темой исследований биологов-эволюционистов (например, вьюрки Галапагосских островов и обитатели озера Байкал). В настоящее время молекулярно-генетические методы позволяют исследовать процессы дивергенции, охватывающие огромные территории или акватории, и занимающие многие миллионы лет; примером может служить анализ широкомасштабной адаптивной радиации двустворчатых моллюсков семейства Unionidae Палео-Меконга (Bolotov et al., 2017).
Группы эндемичных видов, произошедших от общего предка, который вселился в новое местообитание, получили название “букетов”, или “пучков” видов – species flocks (обзоры: Мина, 1986; Fryer, 1996; Schön, Martens, 2004; Голубцов, 2010; Cristescu et al., 2010). Их яркий пример – североатлантические морские окуни рода Sebastes (Johns, Avise, 1998; Hyde, Vetter, 2007).
Род Sebastes Cuvier, 1829 насчитывает более 100 видов, большая часть которых обитает в Тихом океане (Kendall, 2000; Снытко, 2001; Барсуков, 2003). Весьма интересные биологические и экологические особенности этих рыб, такие как позднее созревание, внутреннее оплодотворение и живорождение, большая продолжительность жизни, характерная для многих видов Sebastes, а также сложная внутривидовая структура, являются причиной повышенного внимания исследователей к этой группе рыб. Кроме того, эти рыбы являются важным объектом промысла (Барсуков, 1981; Parker et al., 2000; Love et al., 2002; Valentin, 2006; Рольский, 2022).
В Северной части Атлантического океана и морях Северного Ледовитого океана обитают только четыре вида морских окуней – это североатлантические Sebastes: окунь-клювач (S. mentella Travin, 1951), золотистый окунь (S. norvegicus Ascanius, 1772), американский окунь (S. fasciatus Storer, 1854) и малый морской окунь (S. viviparus Krøyer, 1845). Внешнее морфологическое сходство североатлантических Sebastes, особенности фауны их паразитов и низкая генетическая дифференциация свидетельствуют об относительно недавней эволюционной истории и филогенетической молодости этих видов (Барсуков, 1981; Sundt, Johansen, 1998; Johansen, 2003; Bunke et al., 2013; McCusker et al., 2013; Бакай, 2013, 2022).
На сегодняшний день существует несколько принципиально различных точек зрения на проблему видообразования в данной группе рыб. Одни исследователи считают, что видообразование морских окуней в Северной Атлантике и Северном Ледовитом океане было симпатрическим (Барсуков, 1981), другие допускают возможность аллопатрического видообразования (Литвиненко, 1985; Bunke et al., 2013). Вместе с тем, скудость палеонтологических свидетельств затрудняет воссоздание достоверной картины видообразования североатлантических видов морских окуней рода Sebastes. Существуют лишь рабочие гипотезы, которые в общих чертах описывают места и временные рамки образования североатлантических видов.
В настоящее время установлено, что особенности внешнеморфологических и анатомических признаков североатлантических Sebastes указывают на их родство с группой наиболее северных и глубоководных морских окуней Тихого океана: S. phyllipsi, S. aurora, S. borealis, S. matsubarae, S. iracundus и др. (Литвиненко, 1985). Ранее, на основании изучения морфологических и экологических особенностей В. Темплеман (Templeman, 1959) сближал североатлантические виды рода Sebastes с тихоокеанским видом S. (Sebastodes) alutus. Эта последняя точка зрения подтверждается недавними результатами исследований формы отолитов морских окуней (Stransky, MacLellan, 2005) и результатами кладистического анализа, выполненного на основании изучения последовательностей некоторых митохондриальных генов, таких как cyt b, ND-3, 12S, 16S и др. (Rocha-Olivares et al., 1999; Hyde, Vetter, 2007; Bunke et al., 2013).
С другой стороны, итоги сравнительного анализа фауны паразитов Sebastes Атлантического и Тихого океанов хотя и поддержали гипотезу о тихоокеанском происхождении североатлантических Sebastes, но заставили предполагать, что вероятным предком североатлантических Sebastes мог быть S. iracundus, входящий в группу тихоокеанских видов (Бакай, 2013, 2022). На родство североатлантических видов Sebastes с этим видом тихоокеанских морских окуней также указывал и Н.И. Литвиненко (1985).
На сегодняшний день у исследователей нет и единого мнения в вопросе о направлении эволюции у североатлантических Sebastes. Так, С. Роке с соавторами (Roques et al., 2001) по результатам изучения восьми микросателлитных локусов высказывают предположение о происхождении S. mentella, S. viviparus и S. fasciatus от S. norvegicus. Изучение полной последовательности митохондриального гена ND-3 приводит авторов другой работы (Bunke et al., 2013) к выводу о том, что все остальные виды могли произойти от S. mentella (ранее аналогичная гипотеза высказана В. Темплеманом (Templeman, 1959)).
Кроме того, в литературе идет интенсивная дискуссия о таксономическом статусе и происхождении ряда внутривидовых форм североатлантических Sebastes, которая очень актуальна в связи с тем, что рациональная организация рыболовства требует, в первую очередь, четкого разделения видов морских окуней (Cadrin et al., 2010; Makhrov et al., 2011; Artamonova et al., 2013; Shum et al., 2015, 2017; Saha et al., 2017; Rolskii et al., 2020a, b; Shum, Pampoulie, 2020).
Указанные выше проблемы стали основой для формирования цели настоящего исследования, которая заключалась в реконструкции основных этапов дифференциации видов североатлантических морских окуней рода Sebastes. Для достижения этой цели были изучены нуклеотидные последовательности Д-петли (контрольный регион, D-loop) митохондриальной ДНК (мтДНК) в выборках североатлантических Sebastes и некоторых морских окуней Тихого океана. Данная последовательность оказалась информативной для решения поставленной задачи в отличие от последовательности митохондриального гена цитохромоксидазы I (COI), которую обычно используют при идентификации видовой принадлежности особей, но которая идентична у трех видов североатлантических Sebastes (видоспецифические замены имеются только у S. viviparus) (Hyde, Vetter, 2007; McCusker et al., 2013).
МАТЕРИАЛЫ И МЕТОДЫ ИССЛЕДОВАНИЙ
Материалом для работы послужили последовательности Д-петли мтДНК североатлантических морских окуней рода Sebastes, проанализированные нами ранее (Artamonova et al., 2013). В международной базе данных GenBank (NCBI) эти последовательности представлены под номерами: S. mentella JQ846241–JQ846253; S. norvegicus JQ846254–JQ846259; S. fasciatus JQ846260, JQ846261; S. viviparus JQ846262–JQ846264. Для анализа были использованы последовательности только тех особей, видовая принадлежность которых, определенная с помощью морфологического и генетического анализов, не вызывала сомнений. Идентификацию видов по морфологическим признакам проводили в соответствии с методическими рекомендациями по определению видов морских окуней северной части Атлантического океана и прилегающих морей (Барсуков и др., 1984; Artamonova et al., 2013). Для дополнительного подтверждения видовой принадлежности рыб у всех особей анализировали нуклеотидные последовательности второго интрона ядерного гена, кодирующего белок S7 (RP2 S7, 597 п. н.), по которым североатлантические Sebastes очень хорошо различаются (Rehbein, 2013). Например, по сравнению с S. norvegicus, последовательности RP2 S7 S. mentella имеют не только нуклеотидные замены, но также четыре вставки (длиной от 2 до 5 п. н.) и три делеции (длиной от 1 до 37 п. н.) (Rolskii et al., 2020b).
Помимо собственных данных, в филогенетический анализ также были включены последовательности Д-петли тихоокеанских Sebastes, наиболее близко стоящих к североатлантическим Sebastes по результатам изучения некоторых митохондриальных и ядерных последовательностей: S. (Sebastodes) alutus – DQ678519, S. baramenuke – DQ678594, S. ciliatus – DQ678618, S. crameri – DQ678540, S. polyspinis – DQ678615, S. reedi – DQ678518, S. variabilis – DQ678613. В качестве внешней группы (outgroup) была использована последовательность филогенетически отдаленного вида Sebastolobus alascanus (DQ678603) (Hyde, Vetter, 2007).
Для выравнивания и анализа последовательностей контрольного региона использовали специализированный редактор BioEdit v. 7.0.5 (Hall, 1999). Генетические дистанции (p-дистанции) между индивидуальными последовательностями ДНК рассчитывали, исходя из количества нуклеотидных замен на позицию при попарных сравнениях. Поиск эволюционной модели нуклеотидных замен для локуса D-loop и восстановление филогенетического дерева с использованием методов максимального правдоподобия (ML) и Байеса (BI), проводили в программной оболочке PhyloSuite v.1.2.2 (Zhang et al., 2020). Выбор наиболее подходящей модели нуклеотидных замен произведен на основании минимального значения Байесовского информационного критерия (BIC) (Schwarz, 1978), согласно которому наиболее оптимальной является HKY + GI модель (Hasegawa et al., 1985). В разделе “Результаты и обсуждение” приведены только BI деревья, поскольку между данными, полученными методами ML и BI наблюдалась хорошая согласованность.
Тестирование гипотезы “молекулярных часов” проводили с помощью ML-метода, реализованного в программе MEGA v.11.0.13 (Tamura et al., 2021). Суть метода заключается в статистической оценке (χ2-тест) логарифмических значений правдоподобия для двух топологий деревьев – с “часами” и без “часов”. По результатам оценки нулевая гипотеза о равномерной скорости эволюции либо принимается, либо отвергается.
Расчет и построение медианной сети гаплотипов проводили на основе метода “median joining”, сочетающего в себе алгоритм Краскала для построения минимального остовного дерева и метода максимальной парсиномии (MP) Фарриса (Bandelt et al., 1999), которые реализованы в программе Network 10.2.0.0 (www.fluxus-engineering.com).
РЕЗУЛЬТАТЫ И ОБСУЖДЕНИЕ
Филогенетические взаимоотношения тихоокеанских и североатлантических окуней рода Sebastes
Результаты определения видовой принадлежности морских окуней по морфологическим признакам и по последовательности RP2 S7 во всех случаях совпадали. Гибридные особи североатлантических Sebastes, последовательности которых ранее были депонированы нами в базу данных GenBank под номерами JQ846252 и JQ846253, были исключены из филогенетического анализа.
По результатам изучения нуклеотидной последовательности Д-петли морских окуней подсемейства Sebastinae (сем. Sebastidae) выполнена реконструкция филогении североатлантических морских окуней рода Sebastes. Полученная сеть гаплотипов для морских окуней представлена на рис. 1, филогенетическое дерево сходства этих видов – на рис. 2.
Рис. 1.
Медианная сеть гаплотипов контрольного региона мтДНК, включающая данные для тихоокеанских и североатлантических Sebastes. Цифрами обозначено число нуклеотидных замен между вариантами, если число не указано, то расстояние между вариантами равно одной нуклеотидной замене. В скобках указано число вставок\делеций. V1, F1, MR1… – гаплотипы североатлантических Sebastes. Черные круги – гипотетические предковые последовательности (медианные векторы).

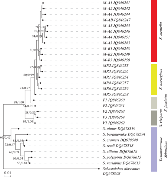
Рис. 2.
Филогенетическое дерево (метод Байеса) для последовательности контрольного региона мтДНК морских окуней. В узлах приведены значения бутстреп-поддержки (1000 реплик для каждого анализа, показаны значения ≥50) и через косую черту – значения апостериорной вероятности.

На медианной сети гаплотипов хорошо видно, что последовательности, относящиеся к разным видам морских окуней Северной Атлантики, образуют относительно компактные группы, которые не перекрываются между собой несмотря на то, что степень дифференциации между самими группами крайне низка, и различия между наиболее близкими гаплотипами S. norvegicus (MR1) и S. mentella (MA1) составляют всего две нуклеотидных замены (p-дистанция 0.0054) (рис. 1).
На рис. 1 видно, что ближайшим тихоокеанским родственником североатлантических Sebastes является S. (Sebastodes) alutus, что подтверждает результаты предыдущих исследований (Templeman, 1959; Rocha-Olivares et al., 1999; Hyde, Vetter, 2007; Bunke et al., 2013).
Результаты тестирования “молекулярных часов” (ML-тест) позволили отклонить нулевую гипотезу о равномерной скорости эволюции последовательностей Д-петли у представителей североатлантической и тихоокеанской групп Sebastes. Оценки логарифмических значений правдоподобия для двух топологий деревьев с “часами” (lnL = –1266.654) и без “часов” (lnL = –1242.667) имели значимые различия (P = 1.479E-002).
Ранее ускорение молекулярной эволюции показано при сравнении сестринских групп морских беспозвоночных, обитающих в Атлантическом и Тихом океанах (Loeza-Quintana et al., 2019), и отмечено у чернопятнистой колюшки Gasterosteus wheatlandi, попавшей из Тихого океана в Атлантический через Арктику (Artamonova et al., 2022). Это свидетельствует о закономерном ускорении эволюции у видов гидробионтов, пересекающих Арктику, и ставит под сомнение гипотезу “молекулярных часов”.
Определить время вселения морских окуней из Тихого океана в Атлантический на основании данных об ископаемых остатках этих рыб довольно затруднительно. В отложениях Среднего Олигоцена Бельгии обнаружен отолит рыбы, описанной как Sebastes weileri (Gaemers, 1972), но в недавней сводке ее считают синонимом Rhombocitharus rhenanus (Schwarzhans, 2010). В Олигоценовых отложениях Германии обнаружены личинки рыб, предположительно относящиеся к роду Sebastes (Micklich, 1998), но точно определить систематическую принадлежность этих рыб невозможно.
В.В. Барсуков (1981) предполагал, что морские окуни вселились в Атлантику в конце Третичного периода, то есть в Плиоцене. В современных работах обычно принимают, что разделение атлантических и тихоокеанских Sebastes произошло 3 млн лет назад (Hyde, Vetter, 2007). Это примерно совпадает с данными по другим видам, и не случайно период около 3.5 млн лет назад был назван периодом “Большого Транс-Арктического биотического обмена” (the Great Trans-Arctic Biotic Interchange) (Briggs, 2003; Laakkonen et al., 2021).
Монофилия североатлантических Sebastes позволяет рассматривать их как хороший пример эволюционного “букета видов” (“species flocks”) (Johns, Avise, 1998; Hyde, Vetter, 2007). Однако прежде чем анализировать взаимоотношения видов в пределах этой группы, надо рассмотреть и разрешить противоречия, имеющиеся у исследователей относительно принадлежности носителей некоторых гаплотипов Д-петли к тем или иным видам Sebastes.
Видовая принадлежность гаплотипов группы MR
В литературе уже несколько лет идет дискуссия о видовой принадлежности носителей группы гаплотипов, обозначенных на рис. 1, 2 как MR (гаплогруппа S. norvegicus). Первые исследователи пришли к обоснованному морфологическим анализом выводу, что эта группа гаплотипов, широко представленная на ареале североатлантических Sebastes, характеризует вид S. norvegicus (Hyde, Vetter, 2007; Artamonova et al., 2013). Этот вывод полностью подтверждается нами в настоящей работе, где видовую принадлежность особей тестировали как морфологическими методами, так и при помощи анализа последовательности диагностического ядерного маркера (все носители гаплотипа MR имели последовательность RP2 S7, характерную для S. norvegicus). Однако в серии работ (Shum et al., 2015, 2017; Shum, Pampoulie, 2020) носителей этой группы гаплотипов авторы относят к виду S. mentella, и при этом считают, что для вида S. norvegicus характерен другой гаплотип, обнаруженный ими у представителей рода Sebastes только в море Ирмингера и который близок к гаплотипу S. fasciatus.
Следует отметить, что изученные в настоящей работе особи с гаплотипами группы MR были отловлены в Баренцевом море, в районе о. Медвежий – как раз там, где были собраны выборки, на основании изучения которых S. norvegicus (S. marinus) и S. mentella впервые были описаны как отдельные виды (Травин, 1951). Отметим также, что в работах (Shum et al., 2015, 2017) отсутствует информация о том, с помощью каких морфологических признаков авторы определяли видовую принадлежность рыб, а также не приведена информация о том, выполнялось ли тестирование особей по диагностическому ядерному маркеру.
Для доказательства принадлежности гаплотипов группы MR к виду S. mentella, а не к S. norvegicus, авторы приводят следующий аргумент: “шесть предполагаемых гаплотипов S. norvegicus, выявленных у 15 особей, отловленных у о. Медвежий и в районе Копытова на северо-востоке Норвежского моря, постоянно кластеризуются с гаплотипами мелководного и глубоководного S. mentella” (“six of the putative S. norvegicus haplotypes representing 15 individuals (collected at Bear Island Trough & Kopytov area, northeast of the Norwegian Sea) all consistently cluster within the shallow- and deep-type S. mentella”) (Shum et al., 2017, p. 13).
Действительно, согласно результатам настоящего исследования, виды S. norvegicus и S. mentella на дендрограмме входят в состав единого большого кластера (рис. 2). Однако ранее (Funk, Omland, 2003) было показано, что парафилетические таксоны довольно распространенное явление: “было установлено, что среди изученных 2319 видов доля парафилетических или полифилетических видов составила 23%, тем самым демонстрируя, что этот феномен статистически значим, характерен для многих таксонов, а само явление более распространено, чем предполагалось ранее” (“This survey detected species-level paraphyly or polyphyly in 23% of 2319 assayed species, demonstrating this phenomenon to be statistically supported, taxonomically widespread, and far more common than generally recognized”) (Funk, Omland, 2003, p. 397). Образование нового вида с сохранением предкового вида в литературе получило особое название – “видообразование путем почкования” (budding speciation) (Foote, 1996).
Таким образом, нет никаких весомых оснований сомневаться, что гаплотипы группы MR относятся к виду S. norvegicus, как это было установлено ранее на основании результатов морфологического и молекулярно-генетического анализов.
К сожалению, трудности, связанные с корректной видовой идентификацией североатлантических Sebastes, уже приводят к появлению ошибочных сведений по морским окуням в международной базе генетических данных GenBank. Так, в недавней работе Кемпбелла с соавторами (Campbell et al., 2022) выполнена сборка митохондриального генома S. norvegicus из SRA – архива (Sequence Read Archive), депонированного в GenBank авторами другой работы (Malmstrøm et al., 2016), которые ранее секвенировали и собрали полный ядерный геном S. norvegicus. Однако при анализе видоспецифичных последовательностей мтДНК (D-loop) и ядерной ДНК (RP2 S7) из этих геномов (данные не приводятся), нами было установлено, что изученный образец на самом деле принадлежит к другому виду морских окуней – S. viviparus. Анализ вышеуказанных работ показал, что в них также отсутствует информация о том с помощью каких морфологических и генетических признаков авторы определяли видовую принадлежность образца, предназначенного для полногеномного секвенирования (Malmstrøm et al., 2016; Campbell et al., 2022).
Последовательность дивергенции видов североатлантических морских окуней и видообразование путем почкования в случае S. mentella
На медианной сети гаплотипов (рис. 1) хорошо видно, что первым видом, который отделяется от общего предка североатлантических видов морских окуней, является S. viviparus. Это позволяет уточнить некоторые особенности видообразования североатлантических Sebastes.
Поскольку с некоторого момента замены в последовательности контрольного региона морских окуней стали накапливаться независимо в двух разных ветвях, одна из которых содержала предка современного S. viviparus, а другая – предка трех других видов Sebastes, наиболее вероятно, что в результате определенных палеоклиматических событий (регрессия океана, чередование межледниковых фаз) предковая форма современных североатлантических Sebastes разделилась на две группы, которые долгое время были репродуктивно изолированы. Одна из них, как уже было сказано, эволюционировала в итоге до современного S. viviparus, а вторая стала родоначальником трех остальных североатлантических видов морских окуней – S. fasciatus, S. norvegicus и S. mentella. Таким образом, на первом этапе процесс видообразования у морских окуней был, судя по всему, аллопатрическим.
Данная реконструкция во многом согласуется с точкой зрения Н.И. Литвиненко (1985), который предполагал, что разрыв ареала предковой формы североатлантических Sebastes привел к аллопатрическому возникновению двух линий морских окуней, одна из которых дала начало только одному виду (S. fasciatus), а вторая – трем, причем отделение предковой формы современного S. viviparus было аллопатрическим, а обособление S. norvegicus и S. mentella происходило по мере освоения все бо́льших океанических глубин.
В то же время, согласно данным, представленным в настоящей работе, первым от общего предка североатлантических морских окуней отделился не S. fasciatus, а S. viviparus. Ранее это предполагал В.В. Барсуков (1981), который, однако, считал, что разделение предковой формы на две, одна из которых дала начало современному S. viviparus, а другая – трем остальным видам, было симпатрическим. Согласно этому автору, репродуктивная изоляция между зарождающимися видами возникла благодаря различиям в глубине обитания – предки S. norvegicus освоили средние глубины, предок S. mentella – наиболее глубокие слои.
Однако глубина обитания североатлантических Sebastes, видимо, в большой степени зависит от условий, в частности, от температуры (Барсуков, 1981; Литвиненко, 1985; Núñez-Riboni et al., 2013; Planque et al., 2013). Так, в Гренландии ископаемые рыбы, предположительно относимые к S. norvegicus, обнаружены в слоях, образовавшихся в Голоцене, скорее всего, на глубинах менее 50 м (Bennike, 1997). Этот вид регулярно добывали рыбаки как в южной, так и в северной Норвегии еще в Мезолите (Pickard, Bonsall, 2004). В очень холодном Белом море S. norvegicus до сих пор встречается на относительно небольших глубинах. Так, авторами настоящей работы в Белом море были пойманы две особи этого вида на глубине 40 м (Rolskii et al., 2020a). Отсюда следует, что изменения среды должны были вести к нарушению репродуктивной изоляции зарождающихся видов.
С учетом сказанного выше, картину эволюции североатлантических Sebastes можно реконструировать следующим образом. Появление Sebastes в Атлантическом океане – результат единичного вселения из Тихого океана, поскольку и на медианной сети гаплотипов (рис. 1), и на филогенетическом древе (рис. 2) североатлантические виды образуют единый кластер. Тихоокеанский предок этой группы был относительно мелководным и холодолюбивым (поскольку пересек Северный Ледовитый океан). Пройдя по арктическому шельфу Евразии, он достиг севера Европы, где возник вид S. viviparus. Предок остальных трех видов двинулся на запад, и разделился на предка S. fasciatus, населявшего западный шельф Атлантического океана, и предка S. norvegicus, первоначально населявшего островные склоны Северной Атлантики. Разделению ареалов видов в значительной степени способствовали неоднократные оледенения, как это показано для других атлантических видов рыб (Kettle et al., 2011).
Согласно полученным в настоящей работе данным, наиболее молодой вид североатлантических Sebastes, окунь-клювач, произошел непосредственно от вида S. norvegicus, в результате “видообразования путем почкования” (budding speciation), а не от общего с ним предка, как предполагает традиционная модель видообразования. Можно предположить, что в период одного из оледенений предок S. mentella освоил пелагиаль Атлантики, лежащую южнее зоны оледенения. Это объясняет, почему теплоустойчивость мышц S. mentella выше, чем S. norvegicus (Паюсова, Нефедов, 1968; Altukhov et al., 1968). Современную миграцию S. mentella вплоть до северо-западного побережья Испании, где отмечены единичные поимки этого вида (Fernández-Zapico et al., 2012), можно трактовать как возврат в район его прошлого местообитания.
Интенсивная межвидовая гибридизация между североатлантическими видами Sebastes (Roques et al., 2001; Valentin, 2006; Pampoulie, Daníelsdóttir, 2008; Artamonova et al., 2013; Bunke et al., 2013; Saha et al., 2016, 2017; Rolskii et al., 2020b) служит дополнительным и достаточно весомым аргументом в пользу того, что видообразование у этих рыб было аллопатрическим. Ведь в условиях симпатрии при отсутствии развитых механизмов репродуктивной изоляции видообразование было бы просто невозможно. Эту точку зрения подтверждает недавнее исследование S. mentella и S. fasciatus, основанное на массовом анализе однонуклеотидных полиморфизмов (SNP). Его авторы приходят к выводу, что образование этих видов происходило аллопатрично, и только потом произошел вторичный контакт двух видов (Benestan et al., 2021).
Важно отметить также, что большинство рыб, преодолевших путь из Тихого океана до побережья северной Европы и Северной Атлантики, не претерпели дивергенции в новом ареале, хотя в некоторых случаях вид-вселенец давал начало одному новому виду (обзоры: Махров, Лайус, 2018; Laakkonen et al., 2021). Судя по всему, образование пучков видов североатлантическими морскими окунями связано с их биологическими особенностями. Для морских окуней характерно живорождение, поэтому их личинки разносятся течениями не так далеко, как личинки других рыб.
Это согласуется с данными по вселившимся из Тихого океана в Атлантический моллюскам – у них претерпели дивергенцию в Атлантике только виды с прямым развитием, без стадии планктонной личинки (Vermeij, 1991). На наш взгляд, отсутствие видовой дифференциации у легко расселяющихся рыб и моллюсков тихоокеанского происхождения свидетельствует о том, что для видообразования необходима географическая изоляция, а симпатрическое видообразование затруднено или даже невозможно.
Таким образом, имеющиеся у нас данные свидетельствуют в пользу аллопатрического, а не симпатрического видообразования у североатлантических Sebastes.
Проблема симпатрического видообразования
В конце 20 века–начале 21 века идея симпатрического видообразования получила широкое признание, и “букеты видов” многие исследователи считали его ярким примером (обзоры: Медников, 1963; Савваитова, 1985; Schluter, 1996; Bolnick, Fitzpatrick, 2007; Bernardi, 2013; Seehausen, Wagner, 2014). Однако с развитием молекулярно-генетических методов оказалось, что во многих случаях либо образование видов, ныне обитающих симпатрично было все-таки аллопатрическим (как в рассмотренном нами случае североатлантических морских окуней), либо сомнителен видовой статус симпатрических форм.
Ярким примером аллопатрического формирования видов, ныне обитающих симпатрично, служат, в частности, арктические гольцы рода Salvelinus. Молекулярные методы демонстрируют происхождение многих симпатричных форм этих рыб в результате контакта изначально аллопатрических филогенетических линий (Osinov et al., 2015, 2022; Есин, Маркевич, 2017; Oleinik et al., 2019 и др.).
Становится ясно, что симпатрично образующиеся формы, как правило, не достигают постзиготической репродуктивной изоляции, а презиготическая изоляция, основанная на расхождении по месту или времени нереста, легко нарушается при изменении условий среды, что ведет к интенсивной гибридизации. Это показано, в частности, для благородных лососей Salmo (Махров и др., 2011).
Во многих случаях оказалось, что и фенотипические признаки, различающие симпатрические формы, в значительной степени зависят от среды обитания, то есть налицо фенотипическая пластичность. Это показано, например, для карликового алтайского османа, Oreoleuciscus humilis (Дгебуадзе, 2001), арктических гольцов рода Salvelinus (Adams et al., 2003) и сигов Coregonus (Боровикова и др., 2020). Естественно, видовой статус форм, различия между которыми возникли в результате фенотипической пластичности, весьма сомнителен.
Североатлантические морские окуни рода Sebastes – интересный пример ситуации, почти “промежуточной” между аллопатрическим и симпатрическим формообразованием. Изоляция зарождающихся видов Sebastes была недостаточной для полного развития постзиготической репродуктивной изоляции, поэтому для этой группы характерен значительный уровень межвидовой гибридизации. Этот пример хорошо показывает необходимость географической изоляции для “полноценного” видообразования.
ЗАКЛЮЧЕНИЕ
Изучение последовательности контрольного региона мтДНК позволило не только пролить свет на особенности происхождения североатлантических Sebastes и степень их родства с морскими окунями Тихого океана, но также дает возможность реконструировать порядок дифференциации современных видов морских окуней Северной Атлантики и Северного Ледовитого океана. Эволюция североатлантических Sebastes, судя по всему, проходила в несколько этапов. На первом этапе от общего предка аллопатрически отделился предок S. viviparus, далее произошло разделение предковых форм S. fasciatus и S. norvegicus, а потом непосредственно от S. norvegicus возник S. mentella. Ключевыми при дифференциации видов были палеоклиматические события, разрывавшие ареал предковой формы на время, достаточное для накопления генетических различий между группами рыб.
Таким образом, “букет видов” североатлантических морских окуней демонстрирует: 1) аллопатрическое видообразование группы симпатрично обитающих видов; 2) пример видообразования путем почкования. Это заставляет усомниться в универсальности широко распространенных представлений о симпатрическом видообразовании и является еще одним аргументом, заставляющим усомниться в универсальности теории “молекулярных часов”.
Список литературы
Бакай Ю.И. К вопросу о происхождении североатлантических Sebastes (Scorpaenidae) на основе анализа их паразитофауны // Биология моря. 2013. Т. 39. № 3. С. 227–229.
Бакай Ю.И. Структура сообществ паразитов и особенности популяционной биологии морских окуней рода Sebastes Атлантического и Северного Ледовитого // Мурманск: ПИНРО им. Н.М. Книповича, 2022. 258 с.
Барсуков В.В. Морские окуни (Sebastinae) Мирового океана – их морфология, экология, распространение, расселение и эволюция: Автореф. дис. … канд. биол. наук. Л.: 1981. 50 с.
Барсуков В.В., Литвиненко Н.И., Серебряков В.П. Методические указания по определению видов морских окуней северной части Атлантического океана и прилегающих морей // АтлантНИРО. Калининград, 1984. 28 с.
Барсуков В.В. Аннотированный и иллюстрированный каталог морских окуней Мирового океана. СПб: ЗИН РАН. 2003. Т. 95. 320 с.
Боровикова Е.А., Кодухова Ю.В., Семенова А.В. Фенотипическая пластичность и аллометрия краниологических признаков проходной и озерной форм обыкновенного сига Coregonus lavaretus (Linnaeus, 1758) как указание на неправомерность выделения вида Coregonus pidschian // Сибирский экологический журнал. 2020. № 6. С. 741–752. https://doi.org/10.15372/SEJ20200606
Голубцов А.С. “Пучки видов” рыб в реках и озерах: симпатрическая дивергенция в фаунистически обедненных рыбных сообществах как особый модус эволюции // Актуальные проблемы современной ихтиологии (к 100-летию Г.В. Никольского). М.: Т-во научных изданий КМК. 2010. С. 96–123.
Дгебуадзе Ю.Ю. Экологические закономерности изменчивости роста рыб. М.: Наука, 2001. 276 с.
Есин Е.В., Маркевич Г.Н. Гольцы рода Salvelinus азиатской части Северной Пацифики: происхождение, эволюция и современное разнообразие. Петропавловск-Камчатский: Камчатпресс, 2017. 188 с.
Литвиненко Н.И. Морские окуни (род Sebastes) Северной Атлантики – их морфология, экология, распространение, расселение и эволюция: Автореф. дис. … канд. биол. наук. Л.: 1985. 22 с.
Махров А.А., Артамонова В.С., Сумароков В.С., Пашков А.Н., Решетников С.И., Ганченко М.В., Кулян С.А. Изменчивость сроков нереста у черноморской кумжи Salmo trutta labrax Pallas в искусственных и естественных условиях // Изв. РАН. 2011. Серия биол. № 2. С. 178–186.
Махров А.А., Лайус Д.Л. Послеледниковое вселение рыб и миноги из Тихого океана в моря севера Европы // Сибирский экологический журн. 2018. № 3. С. 265–279. https://doi.org/10.15372/SEJ20180301
Медников Б.М. Экологические формы рыб и проблема симпатрического видообразования // Зоол. журн. 1963. Т. 42. Вып. 1. С. 70–77.
Мина М.В. Микроэволюция pыб. Эволюционные аспекты фенетического разнообразия. М.: Наука, 1986. 207 с.
Паюсова А.Н., Нефедов Г.Н. Анализ теплоустойчивости изолированной мышечной ткани морских окуней рода Sebastes из Баренцева моря // Цитология. 1968. Т. 10. № 1. С. 133–137.
Рольский А.Ю. Окунь-клювач Sebastes mentella моря Ирмингера – современные представления о структуре, состоянии запаса и мерах регулирования промысла // Вопросы рыболовства. 2022. № 3. С. 56–69. https://doi.org/10.36038/0234-2774-2022-23-3-56-69
Савваитова К.А. К проблеме симпатрического формо- и видообразования у рыб // Биологические науки. 1985. № 11. С. 18–31.
Снытко В.А. Морские окуни северной части Тихого океана // Владивосток: ТИНРО-центр. 2001. 468 с.
Травин В.И. Новый вид морского окуня в Баренцевом море (Sebastes mentella Travin sp. nov.) // Доклады АН СССР. 1951. Т. 77. № 4. С. 741–744.
Adams C.E., Woltering C., Alexander G. Epigenetic regulation of trophic morphology through feeding behavior in Arctic charr, Salvelinus alpinus // Biol. J. Linn. Soc. 2003. V. 78. P. 43–49. https://doi.org/10.1046/j.1095-8312.2003.00126.x
Altukhov Ju.P., Nefyodov G.N., Payusova A.N. Thermostability of isolated muscle in determining the taxonomic relationship of the marinus- and mentella- types of the redfish (Sebastes) // Research Bulletin ICNAF. 1968. № 5. P. 130–136.
Artamonova V.S., Makhrov A.A., Karabanov D.P., Rolskiy A.Yu., Bakay Yu.I., Popov V.I. Hybridization of beaked redfish (Sebastes mentella) with small redfish (S. viviparus) and diversification of redfish (Actinopterygii: Scorpaeniformes) in the Irminger Sea // Journal of Natural History. 2013. V. 47. № 25. P. 1791–1801. https://doi.org/10.1080/00222933.2012.752539
Artamonova V.S., Bardukov N.V., Aksenova O.V., Ivanova T.S., Ivanov M.V., Kirillova E.A., Koulish A.V., Lajus D.L., Malyutina A.M., Pashkov A.N., Reshetnikov S.I., Makhrov A.A. Round-the-World Voyage of the Threespine Stickleback (Gasterosteus aculeatus): Phylogeographic Data Covering the Entire Species Range // Water. 2022. V. 14. 2484. https://doi.org/10.3390/w14162484
Bandelt H.J., Forster P., Röhl A. Median-joining networks for inferring intraspecific phylogenies // Mol. Biol. Evol. 1999. V. 16. № 1. P. 37–48. https://doi.org/10.1093/oxfordjournals.molbev.a026036
Benestan L.M., Rougemont Q., Senay C., Normandeau E., Parent E., Rideout R., Bernatchez L., Lambert Y., Audet C., Parent G.J. Population genomics and history of speciation reveal fishery management gaps in two related redfish species (Sebastes mentella and Sebastes fasciatus) // Evolutionary Applications. 2021. V. 14. P. 588–606. https://doi.org/10.1111/eva.13143
Bennike O. Quaternary vertebrates from Greenland: a review // Quaternary Science Reviews. 1997. V. 16. P. 899–909. https://doi.org/10.1016/S0277-3791(97)00002-4
Bernardi G. Speciation in fishes // Molecular Ecology. 2013. V. 22. P. 5487–5502. https://doi.org/10.1111/mec.12494
Bolnick D.I., Fitzpatrick B.M. Sympatric speciation: Models and empirical evidence // Annual Review of Ecology, Evolution, and Systematics. 2007. V. 38. P. 459–487. https://doi.org/10.1146/annurev.ecolsys.38.091206.095804
Bolotov I.N., Kondakov A.V., Vikhrev I.V., Aksenova O.V., Bespalaya Yu.V., Gofarov M.Yu., Kolosova Yu.S., Konopleva E.S., Spitsyn V.M., Tanmuangpak K., Tumpeesuwan S. Ancient River Inference Explains Exceptional Oriental Freshwater Mussel Radiations // Scientific Reports. 2017. V. 7: 2135. https://doi.org/10.1038/s41598-017-02312-z
Briggs J.C. Marine centres of origin as evolutionary engines // Journal of Biogeography. 2003. V. 30. P. 1–18. https://doi.org/10.1046/j.1365-2699.2003.00810.x
Bunke C., Hanel R., Trautner J.H. Phylogenetic relationships among North Atlantic redfish (genus Sebastes) as revealed by mitochondrial DNA sequence analyses // J. of Applied Ichthyology. 2013. V. 29. № 1. P. 82–92. https://doi.org/10.1111/j.1439-0426.2012.02048.x
Cadrin S.X., Bernreuther M., Daníelsdóttir A.K., Hjörleifsson E., Johansen T., Kerr L., Kristinsson K., Mariani S., Nedreaas K., Pampoulie C., Planque B., Reinert J., Saborido-Rey F., Sigurðsson T., Stransky C. Population structure of beaked redfish, Sebastes mentella: evidence of divergence associated with different habitats // ICES Journal of Marine Sciences. 2010. V. 67. № 8. P. 1617–1630. https://doi.org/10.1093/icesjms/fsq046
Campbell J.R., Searle P.C., Kokkonen A.L., Shiozawa D.K., Belk M.C., Evans R.P. Complete mitochondrial genomes of two rockfish: Sebastes maliger and Sebastes norvegicus (Scorpaenidae, Scorpaeniformes) // Mitochondrial DNA Part B. 2022. V. 7. № 9. P. 1614–1616. https://doi.org/10.1080/23802359.2022.2116951eCollection 2022
Cristescu M.E., Adamowicz S.J., Vaillant J.J., Haffner D.G. Ancient lakes revisited: from the ecology to the genetics of speciation // Molecular Ecology. 2010. V. 19. P. 4837–4851. https://doi.org/10.1111/j.1365-294X.2010.04832.x
Fernández-Zapico O., Arronte J.C., Ruiz-Pico S. Occurrence of Sebastes mentella (Scorpaeniformes: Sebastidae) off the Galician coast (NW Spain) (North-eastern Atlantic) // Cybium. 2012. V. 3. № 4. P. 591–592. https://doi.org/10.26028/cybium/2012-364-016
Foote M. On the probability of ancestors in the fossil record // Paleobiology 1996. 22. № 2. P. 141–151.
Fryer G. Endemism, speciation and adaptive radiation in great lakes // Environmental Biology of Fishes. 1996. V. 45. P. 109–131. https://doi.org/10.1007/BF00005225
Funk D.J., Omland K.E. Species-level paraphyly and polyphyly: Frequency, causes, and consequences, with insights from animal mitochondrial DNA // Annual Review of Ecology, Evolution, and Systematics. 2003. P. 397–423. https://doi.org/10.1146/annurev.ecolsys.34.011802.132421
Gaemers P.A.M. Otoliths from the type locality of the Sands of Berg (Middle Oligocene) at Berg, Belgium // Meded. Werkgr. Tert. Kwart. Geol. 1972. V. 9. P. 73–85.
Hall V.A. BioEdit: a user-friendly biological sequence alignment editor and analysis program for Windows 95/98/NT// Nucl. Acids. Symp. Ser. 41. 1999. P. 95–98. https://doi.org/10.14601/Phytopathol_Mediterr-14998u1.29
Hasegawa M., Kishino H., Yano T. Dating of the human-ape splitting by a molecular clock of mitochondrial DNA // J. Mol. Evol. 1985. V. 22. № 2. P. 160–74. https://doi.org/10.1007/BF02101694
Hyde J.R., Vetter R.D. The origin, evolution, and diversification of rockfishes of the genus Sebastes (Cuvier) // Molecular Phylogenetics and Evolution. 2007. V. 44. P. 780–811. https://doi.org/10.1016/j.ympev.2006.12.026Epub 2007 Jan 12
Johansen T. Genetic study of genus Sebastes (redfish) in the North Atlantic with emphasis on the stock complex in the Irminger Sea. Thesis for the partial fulfilment of the Dr. Scient. Degree //Bergen: University of Bergen. 2003. 44 p.
Johns G.C., Avise J.C. Tests for ancient species flocks based on molecular phylogenetic appraisals of Sebastes rockfishes and other marine fishes // Evolution. V. 52. № 4. 1998. P. 1135–1146. https://doi.org/10.1111/j.1558-5646.1998.tb01840.x
Kendall A.W. Jr. An historical review of Sebastes taxonomy and systematics // Marine Fisheries Review. V. 62. 2000. P. 1–23.
Kettle A.J., Morales-Muciz A., Roselly-Izquierdo E., Heinrich D., Vøllestad L.A. Refugia of marine fish in the northeast Atlantic during the last glacial maximum: concordant assessment from archaeozology and palaeotemperature reconstructions // Clim. Past. 2011. V. 7. P. 181–201. https://doi.org/10.5194/cp-7-181-2011
Laakkonen H.M., Hardman M., Strelkov P., Vainola R. Cycles of trans-Arctic dispersal and vicariance, and diversification of the amphi-boreal marine fauna // J. Evol. Biol. 2021. V. 34. P. 73–96. https://doi.org/10.5061/dryad.zw3r22868
Loeza-Quintana T., Carr C.M., Khan T., Bhatt Y.A., Lyon S.P., Hebert P.D.N., Adamowicz S.J. Recalibrating the molecular clock for Arctic marine invertebrates based on DNA barcodes // Genome. 2019. V. 62. P. 200–216. https://doi.org/10.1139/gen-2018-0107
Love M.S., Yoklavich M.M., Thorsteinson L.K. The Rockfishes of the Northeast Pacific // University of California Press. 2002. 405 p.
Makhrov A.A., Artamonova V.S., Popov V.I., Rolskiy A.Yu., Bakay Yu.I. Comment on: Cadrin et al. (2010) “Population structure of beaked redfish, Sebastes mentella: evidence of divergence associated with different habitats. ICES Journal of Marine Science, 67: 1617–1630” // ICES Journal of Marine Science. 2011. V. 68. 10. P. 2013–2015. https://doi.org/10.1093/icesjms/fsr132
Malmstrøm M., Matschiner M., Tørresen O.K., Star B., Snipen L.G., Hansen T.F., Baalsrud H.T., Nederbragt A.J., Hanel R., Salzburger W., Stenseth N.C., Jakobsen K.S., Jentoft S. Evolution of the immune system influences speciation rates in teleost fishes // Nature Genetics. 2016. V. 48. № 10. P. 1204–1210. https://doi.org/10.1038/ng.3645Epub 2016 Aug 22
McCusker M.R., Denti D., van Guelpen L., Kenchington E., Bentsen P. Barcoding Atlantic Canada’s commonly encountered marine fishes // Molecular Ecology Resources. 2013. V. 13. P. 177–188. https://doi.org/10.1111/1755-0998.12043Epub 2012 Dec 17
Micklich N. New information on the fishfauna of the Frauenweiler fossil site // Italian Journal of Zoology. 1998. V. 65. S1. P. 169–184. https://doi.org/10.1080/11250009809386809
Núñez-Riboni I., Kristinsson K., Bernreuther M., van Aken H.M., Stransky C., Cisewski B., Rolskiy A. Impact of interannual changes of large scale circulation and hydrography on the spatial distribution of beaked redfish (Sebastes mentella) in the Irminger Sea // Deep Sea Research Part I: Oceanographic Research Papers. 2013. V. 82. P. 80–94. https://doi.org/10.1016/j.dsr.2013.08.003
Oleinik A.G., Skurikhina L.A., Kukhlevsky A.D., Bondar E.I. On the origin of endemic stone charr in the Kamchatka River basin // Hydrobiologia. 2019. V. 840. P. 21–33. https://doi.org/10.1007/s10750-018-3867-6
Osinov A.G., Senchukova A.L., Mugue N.S., Pavlov S.D., Chereshnev I.A. Speciation and genetic divergence of three species of charr from ancient Lake El’gygytgyn (Chukotka) and their phylogenetic relationships with other representatives of the genus Salvelinus // Biological Journal of the Linnean Society. 2015. V. 116. P. 63–85. https://doi.org/10.1111/bij.12559
Osinov A.G., Volkov A.A., Pavlov D.A. Secondary contact, hybridization, and diversification in Arctic charr (Salvelinus alpinus (L.) species complex) from lakes of the Norilo‑Pyasinskaya water system, Taimyr: how many forms exist there? // Hydrobiologia. 2022. V. 849. P. 2521–2547. https://doi.org/10.1007/s10750-022-04869-x
Pampoulie P., Daníelsdóttir A.K. Resolving species identification problems in the genus Sebastes using nuclear genetic markers // Fish. Res. 2008. V. 93. № 1–2. P. 54–63. https://doi.org/10.1016/j.fishres.2008.02.007
Parker S., Berkeley S.A., Golden J., Gunderson D., Heifetz J., Hixon M., Larson R., Leaman B., Love M., Musick J., O’Connell V., Ralston S. Management of Pacific Rockfish // Fisheries. 2000. V. 25. P. 22–30. https://doi.org/10.1577/1548-8446(2000)025<0022:MOPR>2.0.CO;2
Pickard C., Bonsall C. Deep-Sea Fishing in the European Mesolithic: Fact or Fantasy? // European Journal of Archaeology. 2004. V. 7. P. 273–290. https://doi.org/10.1177/1461957104056504
Planque B., Kristinsson K., Astakhov A., Bernreuther M., Bethke E., Drevetnyak K., Nedreaas K., Reinert J., Rolskiy A., Sigurðsson T., Stransky C. Monitoring beaked redfish (Sebastes mentella) in the North Atlantic, current challenges and future prospects // Aquat. Living Resour. 2013. V. 26. № 4. P. 293–306. https://doi.org/10.1051/alr/2013062
Rehbein H. Differentiation of fish species by PCR-based DNA analysis of nuclear genes // European Food Res. and Technology. 2013. V. 236. № 6. P. 979–990. https://doi.org/10.1007/s00217-013-1961-6
Rocha-Olivares A., Kimbrell C.A., Eitner B.J., Vetter R.D. Evolution of the mitochondrial cytochrome b gene sequence in the species-rich genus Sebastes (Teleostei: Scorpaenidae) and its utility in testing the monophyly of the subgenus Sebastomus // Mol. Phylogenet. Evol. 1999. V. 11. P. 426–440. https://doi.org/10.1006/mpev.1998.0584
Roques S., Sévigny J.-M., Bernatchez L. Evidence for broadscale introgressive hybridization between two redfish (genus Sebastes) in the North-west Atlantic: a rare marine example // Mol. Ecol. 2001. V. 10. P. 149–165. https://doi.org/10.1046/j.1365-294X.2001.01195.x
Rolskii A.Y., Artamonova V.S., Makhrov A.A. Molecular identification of golden redfish (Sebastes norvegicus) in the White Sea // Polar Biology. 2020a. V. 43. P. 385–389. https://doi.org/10.1007/s00300-020-02629-y
Rolskii A.Y., Artamonova V.S., Makhrov A.A. Hybridization of the redfish species Sebastes norvegicus and Sebastes mentella occurs in the Irminger Sea but not in the White Sea // Polar Biology. 2020b. V. 43. P. 1667–1668. https://doi.org/10.1007/s00300-020-02719-x
Saha A., Johansen T., Hedeholm R., Jon-Ivar W., Hauser L., Benjamin P., Cadrin S., Boje J., Nielsen E. Geographic extent of introgression in Sebastes mentella and its effect on genetic population structure // Evolutionary Applications. 2016. V. 10. P. 1–14. https://doi.org/10.1111/eva.12429
Saha A., Hauser L., Hedeholm R., Planque B., Fevolden S.-E., Boje J., Johansen T. Cryptic Sebastes norvegicus species in Greenland waters revealed by microsatellites // ICES Journal of Marine Science. 2017. V. 74. P. 2148–2158. https://doi.org/10.1093/icesjms/fsx039
Schluter D. Ecological speciation in postglacial fishes // Philosophical Transactions of the Royal Society of London. B. Biological science. 1996. V. 351. P. 807–814. https://doi.org/10.1098/rstb.1996.0075
Schön I., Martens K. Adaptive, pre-adaptive and non-adaptive components of radiations in ancient lakes: a review // Organisms Diversity and Evolution. 2004. V. 4. P. 137–156. https://doi.org/10.1016/j.ode.2004.03.001
Schwarz G. Estimating the dimension of a model // The Annals of Statistics 1978. V. 6. № 2. P. 461–464.
Schwarzhans W. The Otoliths from the Miocene of the North Sea Basin // Leiden: Backhuys Publishers. 2010. https://doi.org/10.13140/2.1.1877.0563
Seehausen O., Wagner C.E. Speciation in freshwater fishes // Annual Review of Ecology, Evolution and Systematics. 2014. V. 45. P. 621–651. https://doi.org/10.1146/annurev-ecolsys-120213-091818
Shum P., Pampoulie C., Kristinsson K., Mariani S. Three-dimensional postglacial expansion and diversification of an exploited oceanic fish // Molecular Ecology. 2015. V. 24. P. 3652–3667. https://doi.org/10.1111/mec.13262Epub 2015 Jun 14
Shum P., Moore L., Pampoulie C., Di Muri C., Vandamme S., Mariani S. Harnessing mtDNA variation to resolve ambiguity in `Redfish' sold in Europe // PeerJ. 2017. 5:e3746. https://doi.org/10.7717/peerj.3746
Shum P., Pampoulie C. Molecular identification of redfish (genus Sebastes) in the White Sea indicates patterns of introgressive hybridization // Polar Biol. 2020. V. 43. P. 1663–1665. https://doi.org/10.1007/s00300-020-02718-y
Stransky C., MacLellan S.E. Species separation and zoogeography of redfish and rockfish (genus Sebastes) by otolith shape analysis // Can. J. Fish. Aquat. Sci. 2005. V. 62. P. 2265–2276. https://doi.org/10.1139/f05-143
Sundt R.P., Johansen T. Low levels of interspecific DNA sequence variation of the mitochondrial 16S rRNA in North Atlantic redfish Sebastes (Pisces, Scorpaenidae) // Sarsia. 1998. V. 83. P. 449–452. https://doi.org/10.1080/00364827.1998.10413704
Tamura K., Stecher G., Kumar S. MEGA11: Molecular Evolutionary Genetics Analysis version 11 // Molecular Biology and Evolution. 2021. V. 38. P. 3022–3027. https://doi.org/10.1093/molbev/msab120
Templeman W. Redfish distribution in the North Atlantic // Bull. Fish. Res. Board of Canada. 1959. V. 120. P. 120–173.
Valentin A.E. Structure des populations de Sébaste de L’atlantique du nord-ouest dans un contexte de Gestion des stocks et d'évolution // Thèse De Doctorat. L’université Du Québec À Rimouski. 2006. 212 p.
Vermeij G.J. Anatomy of an invasion: the Trans-Arctic interchange // Paleobiology. 1991. V. 17. № 3. P. 281–307.
Zhang D., Gao F., Jakovlić I., Zou H., Zhang J., Li W.X., Wang G.T. PhyloSuite: An integrated and scalable desktop platform for streamlined molecular sequence data management and evolutionary phylogenetics studies // Molecular Ecology Resources. 2020. V. 20. № 1. P. 348–355. https://doi.org/10.1111/1755-0998.13096
Дополнительные материалы отсутствуют.
Инструменты
Известия РАН. Серия биологическая


