Российские нанотехнологии, 2024, T. 19, № 2, стр. 183-202
Три типа двухфазного поверхностного натяжения молекул в мезопористых системах и методы их расчета
Ю. К. Товбин 1, *, Е. С. Зайцева 1
1 Институт общей и неорганической химии им. Н.С. Курнакова РАН
Москва, Россия
* E-mail: tovbinyk@mail.ru
Поступила в редакцию 16.12.2023
После доработки 09.02.2024
Принята к публикации 09.02.2024
Аннотация
При температурах Т < Тс(Н) (где Тс(Н) – критическая температура, Н – характерный размер поры) во всех мезопористых системах сорбируемые молекулы адсорбата расслаиваются на две сосуществующие фазы “пар в поре” и “жидкость в поре”. Условия такого расслоения адсорбата зависят от ширины пор и энергий взаимодействия адсорбент–адсорбат. Распределение адсорбата по объему пор в разных материалах играет важную роль в процессах переноса вещества и установления в них равновесного состояния. Расслоение молекул сопровождается образованием менисков границ раздела пар–жидкость. Они в значительной степени определяют общее сопротивление процессу массопереноса через пористые материалы. Наиболее продвинутые результаты по описанию границ раздела пар–жидкость получены на основе так называемой молекулярной модели решеточного газа, позволяющей с одинаковой точностью рассчитывать молекулярные распределения в гетерогенно-распределенных моделях переходных областей границ раздела. Недеформируемые стенки пор создают внешнее поле, влияющее на молекулярное распределение и образующее адсорбционные пленки за счет потенциала взаимодействия адсорбат–адсорбент. Поверхностное натяжение обсуждаемых менисков, а также на границах между адсорбатом в виде пар и жидкости с твердыми стенками рассчитывается по избытку свободной энергии границы раздела (по Гиббсу). Состояние сосуществующих фаз “пар в поре” и “жидкость в поре” должно удовлетворять равенству химических потенциалов, исключающему появление метастабильных состояний. Излагаются способы расчета трех видов двухфазных поверхностных натяжений в трехагрегатной системе и метод локализации областей трехфазного контакта, а также микроскопического описания молекулярных распределений и свойств этих областей. Подход демонстрируется на примере щелевидных пор с гладкими и шероховатыми стенками, а также для цилиндрических пор и их сочленений между порами разного радиуса. Исследованы размерные эффекты угла смачивания в зависимости от геометрии поперечного сечения пор и потенциала стенок пор. Полученные результаты опережают уровень имеющихся работ в литературе.
ВВЕДЕНИЕ
Пористые материалы имеют главным образом широкое распределение пор по размерам. Среди них выделяют микро-, мезо- и макропоры [1–5], выполняющие разные функциональные роли. В микропорах центральную роль играют межмолекулярные взаимодействия между атомами твердого тела или другого материала, из которого формируются матрицы адсорбента, катализатора, мембраны, и адсорбируемого вещества; внутри макропор поведение жидкости определяется свойствами межмолекулярных взаимодействий, а роль стенок сводится к граничным условиям состояния адсорбата; в мезопорах реализуется промежуточный случай, когда важны оба фактора: межмолекулярные взаимодействия адсорбата и пристеночный потенциал. Касаемо микропор нельзя говорить об образовании фазовых границ, которые, как правило, понимают в макроскопическом смысле из-за естественной неоднородности поверхностей стенок пор и сильных колебаний плотности адсорбата между стенками. Увеличение характерного размера пор приводит к тому, что при распределении адсорбата внутри порового пространства на шкале мезопор начинают образовываться области с малыми фазами различной геометрии, характеризующиеся поверхностным натяжением (ПН).
Микроскопический анализ фазового состояния адсорбата показал [5], что диапазон характерных размеров мезопор, в которых имеется ПН, находится в диапазоне от 8–12 до 100 нм. В мезопорах реализуются непрямые взаимодействия между стенками за счет кооперативного поведения адсорбата в плотной фазе, это обстоятельство приводит к зависимости от размера пор величины критической температуры конденсации Тс(Н, D) (для щелевидных пор шириной H или цилиндрических пор диаметром D). Нижняя граница размеров мезопор (~4–5 нм), при которой возможно появление двух фаз, относится к области “узких” пор. Под нижней границей “узких” мезопор адсорбат не формирует сосуществующие фазы (нет петли гистерезиса). Для верхней границы кооперативное поведение адсорбата в плотной фазе влияет на значение критической температуры разделения примерно на 1–2%, а значение Tc(Н, D) с ростом размера поры стремится к объемному значению Tc(bulk).
Этот размерный диапазон играет важную роль в процессах транспорта адсорбата, определяющего разные химико-технологические процессы адсорбции, катализа в мембранных системах [6–14], а также при смачивании природных и синтезированных дисперсных фаз, таких как ткани и порошки [15–17]. Основным теоретическим подходом во всех перечисленных выше системах до сих пор являются термодинамические модели. В них используются представления о ПН и капиллярных явлениях, которые связаны с появлением в системах паро-жидкостных менисков при локальных субкритических температурах Т < Тс(Н, D).
Паро-жидкостные мениски возникают как при равновесном распределении адсорбата, так и при капиллярных механизмах течения жидкости [9]. Двухфазные состояния адсорбата “пар в поре” и “жидкость в поре” представляют собой сосуществующие фазы [2, 5–9]. Условия расслоения адсорбата зависят от ширины пор и энергий взаимодействия адсорбент–адсорбат. Традиционно считается, что мениски определяют общее сопротивление прохождению вещества через пористые материалы [8–13]. На адсорбционные характеристики влияют не только температура и молекулярная природа системы адсорбат–адсорбент, но и структурные параметры пористого материала [10–14, 18]. Они отражают протяженность и ширину пор, а также количество искажений геометрии пор по сравнению с традиционными идеальными структурами.
Методы молекулярного моделирования [5, 19–23] широко используются для получения информации о молекулярных распределениях внутри пор. Они основаны на знании потенциальных функций межчастичного взаимодействия (гравитационные силы для адсорбционных систем не играют роли). Однако до сих пор активно применяются термодинамические подходы [2, 15, 17, 23–26]. Помимо паро-жидкостного мениска в системе имеются границы раздела пар–твердое тело и жидкость–твердое тело (стенки пор выступают в качестве твердого тела). В адсорбционных системах стенки пор часто считаются инертными [27], что соответствует их сильно неравновесному состоянию, поскольку обмен частиц между твердыми компонентами и адсорбатом отсутствует, а состояние адсорбента очень слабо или практически не меняется под действием адсорбата.
Для расчета ПН требуется знание сосуществующих фазовых областей. Для пор этот вопрос обсуждался в [5, 28, 29]. Простейшей моделью является модель щелевидной поры, у которой допускается наличие двух макроскопических размеров вдоль их стенок. Эти модели применяют для описания углеродных или глинистых систем [5, 19–21]. Они полезны для учета ограниченности объема пор, что используется в данной работе для мезоразмеров пор с целью детального анализа свойств мениска паро-жидкостной системы (очевидно, что относительно микропор сложно говорить о мениске адсорбата).
Уравнения для исследуемой системы твердое тело–подвижная фаза адсорбата были получены в [30, 31] в рамках модели решеточного газа (МРГ), позволяющей учитывать все три агрегатных состояния вещества [5, 29–32]. Данный подход является наиболее удобным для моделирования сложных неоднородных систем по сравнению со всеми другими современными методами (интегральные уравнения, методы Монте-Карло и молекулярной динамики) по точности описания молекулярных распределений и по быстродействию [33].
МРГ обеспечивает единое описание трех типов двухфазных границ раздела фаз (пар–жидкость, твердое тело–пар и твердое тело–жидкость) в системе пар–жидкость с мениском внутри щелевидной поры. Это свойство МРГ позволяет одинаково точно рассчитывать молекулярные распределения в гетерогенных распределенных моделях переходных областей любых границ разделов фаз. Адсорбцию молекул обычно описывают как образование пленки адсорбата на поверхности адсорбента под действием пристеночного потенциала. Состояние сосуществующих фаз “пар в поре” и “жидкость в поре” удовлетворяет равенству химического потенциала, исключающему возникновение метастабильных состояний. Для анализа свойств попарных границ разделов фаз необходимо отделить эти границы от области кооперативного поведения трех фаз, создающей контактный угол [2, 7, 8, 15–17]. Детальное изучение состояния трехагрегатной системы началось в [34] на простейшем примере расслаивающейся жидкости в узкой щелевидной поре и мениска между “паром в поре” и “жидкостью в поре”. При расслоении происходит переход от двухагрегатной системы к трехагрегатной с образованием границы раздела в виде мениска [2–9].
Выражения для расчета поверхностного натяжения в МРГ на плоской границе были получены для двух предельных случаев состояний системы [30]: полного равновесия между компонентами системы в двух сосуществующих фазах и полного замораживания состояния твердого тела, в поле которого находится адсорбат. Микроскопическое описание процессов адсорбции рассматривает взаимодействие адсорбата со стенками поры, не используя термодинамических представлений о ПН. Молекулярные теории работают с атом-атомными потенциалами [5, 19–21]. Уравнения для определения молекулярных распределений между твердой и подвижной фазой для пор различной геометрии, щелевидной и других, были получены в [5, 35–37]. Уравнения паро-жидкостного ПН на основе МРГ для пор различной геометрии обсуждались в [32].
Цель настоящей работы – изложение основ расчета молекулярных распределений в разных пористых геометриях и подходов для расчета ПН на трех типах двухфазных границ раздела фаз: пар–жидкость, твердое тело–пар и твердое тело–жидкость внутри щелевидной поры в системе жидкость–пар–мениск. Отметим, что особенности ПН на границах твердое–жидкость в порах разных размеров до сих пор не исследовались. Демонстрируемые возможности расчета ПН в рамках МРГ превосходят другие существующие методы статистической физики. В работе обсуждаются условия выделения областей в системе, лежащих за пределами трехфазного контакта твердое тело–жидкость–пар. Описана процедура введения контактного угла флюида жидкость–пар с твердыми стенками поры по молекулярным распределениям флюида на примере щелевидной поры. Показаны зависимости ширины переходной области между различными фазами и угла смачивания в зависимости от ширины пор и потенциала стенки поры, эти же зависимости наблюдаются в порах других геометрий.
Отметим, что подходы к более сложным пористым структурам на основе МРГ были развиты в [5, 37]. В [36] исследованы равновесные молекулярные распределения на границе раздела жидкость–пар (в виде вогнутого мениска) внутри щелевидной поры с шероховатыми стенками в зависимости от ширины щелевидной поры и потенциала ее стенок для сильного притяжения между ними и молекулами.
В данной работе показано применение описанного подхода к порам с шероховатыми стенками для расчета трех типов двухфазных границ раздела. Рассматриваются цилиндрические поры, поскольку их модели часто используются для моделирования равновесных и неравновесных процессов в пористых материалах [7–11, 15–17]. Также дана схема расчета более сложной системы цилиндрических пор на примере двух цилиндрических пор разного диаметра, содержащей сочленение между ними.
МОДЕЛЬ
В МРГ объем пор делится на отдельные элементарные ячейки со сторонами, равными диаметру λ молекулы [5, 30, 31]. Все ячейки образуют решеточную структуру с числом ближайших соседей z. Каждая ячейка может быть занята молекулой сорта i, 1 ≤ i ≤ sc, sc – количество компонентов смеси, либо вакансией (i = V, т.е. пустым узлом). Общее количество состояний ячейки равно s = sc + 1. Для адсорбции одного компонента s = 2 (i = A и V, где А – частицы, V – вакансии). Обозначим вероятность занятия узла типа f (узлы одного типа характеризуются общими структурными и физико-химическими свойствами) молекулой i как $\theta _{f}^{i}$. Тогда нормирующее соотношение для занятости узла равно $\theta _{f}^{A}$ + $\theta _{f}^{V}$ = 1. Также обозначим вероятность того, что пара узлов типа f и g занята молекулами i и j, через $\theta _{{fg}}^{{ij}}$. Для них выполняются следующие нормирующие соотношения для парных вероятностей того, что частицы i и j находятся в соседних узлах типа f и g: $\theta _{{fg}}^{{AA}}$ + $\theta _{{fg}}^{{AV}}$ = θf ≡ $\theta _{f}^{A}$ и $\theta _{{fg}}^{{VA}}$ + $\theta _{{fg}}^{{VV}}$ = $\theta _{f}^{V}$ = 1 – θf.
Узлам приписан порядковый номер типа f и координаты 1 ≤ h ≤ H и 1 ≤ q ≤ L положений поперек и вдоль поры соответственно, где Н – ширина поры, а L – длина области, вытянутой вдоль оси поры (порядковый номер типа узла f соответствует его координатам (h, q)). Внутри переходной области между паром и жидкостью внутри поры узел с номером типа f характеризуется числом связей zfg с соседними узлами g из области G( f ) ближайшего окружения узла f: $z = \sum\nolimits_g {{{z}_{{fg}}}} $, g $ \in $ G( f ). В МРГ реализуется одинаковое описание как для распределенной модели с перечислением номеров узлов системы, так и для случая, когда индекс f относится к типу узла. Ниже преимущественно будет использоваться второй тип уравнений. Он приводит к необходимости взвешивания вкладов от узлов разного типа с весовой функций Ff – вес узлов типа f, ${{\Sigma }_{f}}{{F}_{f}}$ = 1; 1 ≤ f ≤ t, t – число различных типов f в сечении поры.
Изотермы адсорбции и локальные плотности занятости узлов разных типов f рассчитываются с одновременным учетом энергетической неоднородности узлов решетки и взаимодействия ближайших соседних молекул из решения системы [5, 30, 31]:
(1)
$x = \exp ( - \beta {{\varepsilon }_{{{\text{AA}}}}}) - 1,\quad {{t}_{{fg}}} = {{2{{\theta }_{f}}} \mathord{\left/ {\vphantom {{2{{\theta }_{f}}} {\left[ {{{\delta }_{{fg}}} + {{b}_{{fg}}}} \right]}}} \right. \kern-0em} {\left[ {{{\delta }_{{fg}}} + {{b}_{{fg}}}} \right]}},$На основе определенных локальных молекулярных распределений рассчитывается свободная энергия F, приходящаяся в среднем на один узел поперечного сечения щелевидной поры, с учетом взаимодействия между ближайшими соседями в квазихимическом приближении [30]:
(3)
$\begin{gathered} M_{f}^{i} = \nu _{f}^{i} + \sum\limits_{{{g}_{r}}} {\varepsilon _{{fg}}^{{ii}}t_{{fg}}^{{ii}}} + {{\beta }^{{ - 1}}}\ln \theta _{f}^{i} - \\ - \;\frac{1}{2}{{\beta }^{{ - 1}}}\sum\limits_g {\ln \left( {\frac{{\theta _{{fg}}^{{ii}}\theta _{{fg}}^{{ik}}}}{{{{{\left( {\theta _{f}^{i}} \right)}}^{2}}\theta _{{fg}}^{{ki}}}}} \right)} , \\ \end{gathered} $УСЛОВИЯ РАСЧЕТОВ
Для изложения основ расчета использовали примитивную кубическую решетку с координационным числом (КЧ) z = 6. Вдоль одной из пространственных осей все узлы относим к одному типу f; вдоль двух других рассматривается фрагмент сечения поры шириной H и длиной L (рис. 1) с полным разбиением узлов на собственные типы f. Таким образом, каждый f-узел имеет два соседних узла того же типа (zff = 2) и четыре соседних узла, отличающихся типом друг от друга и от центрального узла f: zfg = 1, g ≠ f.
Рассматриваемая ширина Н (в числах монослоев или единицах постоянной решетки, равных λ = 1.12σ, где σ – диаметр твердой сферы потенциала Леннарда–Джонса) варьируется от 10 до 5000, но основное внимание сосредоточено на области до 100 нм. Все расстояния в системе, включая L и Н, выражены количеством монослоев шириной в межмолекулярное расстояние λ, поэтому являются безразмерными величинами.
Рассматривается равновесное распределение атомов аргона (εAA = 238 кал/моль [19–21]) в паро-жидкостном равновесии внутри щелевидной поры шириной H и с фиксированным потенциалом стенки поры Qh = 1 в первом монослое, прилегающем к ней: Qh > 9 = 0 и Q2 ≤ h ≤ 9 = Qh = 1/h3 [6, 16–18]. Оба указанных выше параметра (Н и Qh = 1) варьируются в широких пределах. Значение Qh = 1 (в единицах параметра межчастичного взаимодействия адсорбата εAA) изменяется от 9.24 (что соответствует графиту) до 1 (что соответствует полимерным матрицам) [5]. В частности, потенциал стенки Qh = 1 = 5 в первом монослое соответствует пористой матрице силикагеля [5].
Равновесное распределение частиц по системе уравнений (1), описывающее массив узлов {θf} и давление P, находилось методом итерации Ньютона при фиксированных T и других параметрах. Точность решения этой системы составила не менее 0.1%. Плотности сосуществующих паровой и жидкой фаз находились по правилу Максвелла [5, 31].
Эти уравнения позволяют использовать модель от сверхкритических температур до значений τ = T/Tc ~ 0.4 (в объеме фазы) [5]. Напомним, что температуре тройной точки соответствует значение, равное τ = 0.54 [38, 39]. Температура τ ~ 0.9 выбрана в работе для наглядности. Эта температура сравнительно высока – для нее удобно демонстрировать переходные области, но она лежит вне критической области расслоения аргона в объеме.
ПРОФИЛИ ПЛОТНОСТИ АДСОРБАТА В СЕЧЕНИЯХ ЩЕЛЕВИДНЫХ ПОР
При расчетах по выписанным выше формулам надо конкретизировать весовые функции для каждого монослоя. Для щелевидной поры с гладкими стенками каждый тип узла f обладает своим весом Ff, равным доле узлов данного типа Nf от общего числа узлов в рассматриваемом фрагменте N: Ff = Nf /N. Обозначим через ${{F}_{{{\text{vap}}}}}$ = = $\left( {{{H}_{{{\text{pore}}}}} - 2{{\kappa }_{{{\text{sv}}}}} - 2} \right){\text{/}}{{H}_{{{\text{pore}}}}}$ долю однородного пара в поре h = ${{\kappa }_{{{\text{sv}}}}}$ от всего объема пара в поре: ${{F}_{h}} = 2{\text{/}}{{H}_{{{\text{pore}}}}}$ – доля каждого монослоя пара в переходной области стенка–пар 1 ≤ h < ${{\kappa }_{{{\text{sv}}}}}$; ${{F}_{{{\text{liq}}}}}$ = = $\left( {{{H}_{{{\text{pore}}}}} - 2{{\kappa }_{{{\text{sl}}}}} - 2} \right){\text{/}}{{H}_{{{\text{pore}}}}}$ – доля однородной жидкости в поре h = ${{\kappa }_{{{\text{sl}}}}}$; ${{F}_{h}} = 2{\text{/}}{{H}_{{{\text{pore}}}}}$ – доля монослоя жидкости в переходной области стенка–пар 1 ≤ h < < ${{\kappa }_{{{\text{sl}}}}}$; ${{F}_{h}} = 2{\text{/}}{{S}_{{{\text{tran}}}}}$ – доля каждого типа узла в переходной области жидкость–пар в поре, здесь ${{S}_{{{\text{tran}}}}}$ – площадь сечения переходной области жидкость–пар в поре.
Профили концентрации адсорбата рассчитываются в три этапа: определение плотностей сосуществующих паровой и жидкой фаз внутри поры; поиск молекулярных распределений в переходной области между твердым телом и фазами; поиск молекулярных распределений в переходной области между фазами по найденным профилям между каждой из фаз и стенкой поры.
На первом этапе [5] получаем изотермическую зависимость плотности θ от ln(a0P), варьируя плотность θ в поре от 0 до 1 и получая соответствующие значения ln(a0P) путем решения системы уравнений (1) для объемных фаз. На рис. 2 представлена изотерма аргона в поре силикагеля (Qh = 1 = 5) шириной H = 30 при Т = 126 К, при которой в системе происходит фазовое расслоение.
Петля AFDCB обрабатывается по правилу Максвелла, вводящему секущую AB из условия равенства площадей AFD и BCD. Значение ln(a0P) на уровне AB соответствует равновесному химическому потенциалу системы при заданной температуре Т и плотностям в точках А и В (т.е. сосуществующим плотностям жидкости ${{\theta }}_{{}}^{{{\text{liq}}}}$ и пара ${{\theta }}_{{}}^{{{\text{vap}}}}$, усредненным по поре).
В табл. 1 приведены равновесные свойства сосуществующих жидкой и паровой фаз Ar (плотности ${{\theta }}_{{H{\text{/}}2}}^{{{\text{liq}}}}$ и ${{\theta }}_{{H{\text{/}}2}}^{{{\text{vap}}}}$, равновесное ln(a0P)) и расстояние L между сосуществующими фазами в центре щелевидной поры h = H/2 шириной H, Qh = 1 = 5, в сравнении с аналогичными свойствами системы пар–жидкость в объеме фаз. В табл. 1 также представлены ширины переходных областей жидкость–твердое тело κliq и пар–твердое тело κvap.
Таблица 1.
Свойства сосуществующих фаз
| H | L | κliq | κvap | ln(a0P) | ${{\theta }}_{{H{\text{/}}2}}^{{{\text{liq}}}}$ | ${{\theta }}_{{H{\text{/}}2}}^{{{\text{vap}}}}$ |
|---|---|---|---|---|---|---|
| объем | 11 | –2.8333 | 0.849 | 0.151 | ||
| 300 | 11 | 11 | 16 | –2.8340 | 0.849 | 0.151 |
| 200 | 11 | 11 | 16 | –2.8342 | 0.849 | 0.151 |
| 160 | 11 | 11 | 16 | –2.8356 | 0.848 | 0.150 |
| 100 | 11 | 11 | 16 | –2.8369 | 0.847 | 0.149 |
| 60 | 11 | 12 | 16 | –2.8400 | 0.847 | 0.149 |
| 40 | 10 | 12 | 14 | –2.8453 | 0.842 | 0.145 |
| 30 | 10 | 13 | 13 | –2.8526 | 0.837 | 0.141 |
| 14 | 10 | 7 | 7 | –2.9124 | 0.795 | 0.141 |
| 10 | 7 | 5 | 5 | –2.9822 | 0.733 | 0.191 |
Таблица 1 показывает, что по мере увеличения ширины поры H от минимального значения сначала ширина L переходной области достигает объемного значения: при H = 60 оно уже L = 11. Отметим, что на нижней границе реальных мезопор [2–9] (Н = 6 или 7 диаметров простых адсорбатов) капиллярная конденсация практически отсутствует и мениск не наблюдается. Плотности сосуществующих фаз затем достигают значений, близких к объемным при H = 200. Лишь при H = = 5000 значение ln(a0P) становится равным объемному значению в поре. Величина ln(a0P) внутри поры важна для понимания всех зависимостей концентрационных профилей и ПН, поскольку она влияет на свойства фаз внутри поры.
На втором этапе [5] решение системы (1) для точек А и В, отмеченных на рис. 2, дает зависимость плотностей сосуществующих жидкой $\left\{ {{{\theta }}_{h}^{{{\text{liq}}}}} \right\}$ и паровой $\left\{ {{{\theta }}_{h}^{{{\text{vap}}}}} \right\}$ фаз соответственно от расстояния h от стенки поры : 1 ≤ h ≤ H.
На рис. 3 представлены профили плотности жидкость–твердое тело (1, 2) и пар–твердое тело (3, 4). На рис. 3а представлены профили Ar в щелевидных порах шириной H = 30 (2 и 4) и 60 (1 и 3) с потенциалом стенки поры Qh = 1 = 5 в первом монослое. На рис. 3б показаны профили Ar в поре шириной H = 60 и с потенциалами стенок поры Qh = 1 = 1 (2 и 4) и 5 (1 и 3) в первом монослое.
Рис. 3.
Профили плотности расслаивающегося аргона Ar в щелевидной поре в переходных областях жидкость–твердое тело и пар–твердое тело. Описание кривых приведено в тексте.

Области вблизи стенки поры (левый и правый фрагменты концов кривых на рис. 3) с градиентом плотности в монослоях h до установления постоянной плотности жидкости (1 и 2) и пара (3 и 4) являются переходными областями между двумя фазами жидкость–твердое тело с шириной монослоев κliq и пар–твердое тело с шириной κvap соответственно. Значения κliq и κvap являются функциями T, H и Qh = 1.
На рис. 3 видно, что ширина переходных областей жидкость–твердое тело κliq и пар–твердое тело κvap увеличивается с ростом потенциала стенки поры Qh = 1. Уменьшение ширины пор H повышает κliq и снижает κvap.
На третьем этапе, зафиксировав плотности $\left\{ {{{\theta }}_{h}^{{{\text{liq}}}}} \right\}$ и $\left\{ {{{\theta }}_{h}^{{{\text{vap}}}}} \right\}$ сосуществующих фаз, из решения системы (1) также можно рассчитать профили плотности $\left\{ {{{{{\theta }}}_{{q|h}}}} \right\}$ в каждом наборе монослоев h вдоль стенок поры от жидкости q = 1 до пара q = L. Ширина переходной области жидкость–пар L имеет свое значение в каждом монослое h.
На рис. 4 представлены профили концентрации жидкость–пар Ar, расслаивающиеся внутри переходной области щелевидной поры шириной H = 60 и Qh = 1 = 5 при T = 126 К. На рис. 4а показаны профили плотности пара поперек поры (по монослоям h) в заданном монослое q (номера кривых на рис. 4а соответствуют номерам монослоев q). На рис. 4б представлены профили плотности жидкости вдоль поры (по монослоям q) в заданном монослое h = 1 (1), 2 (2), 3 (3), 4 (4), 5 (5), 7 (6), 9 (7), 12 (8), 18 (9), 24 (10), 28–30 (11).
Рис. 4.
Профили плотности флюида: а – поперек поры (по монослоям h) в заданном монослое q (номера кривых соответствуют номерам монослоев q), б – вдоль поры (по монослоям q) в заданном монослое h = 1 (1), 2 (2), 3 (3), 4 (4), 5 (5), 7 (6), 9 (7), 12 (8), 18 (9), 24 (10), 28–30 (11).

На рис. 4а показано изменение плотности флюида от стенки поры h = 1 до ее центра h = 30 в монослоях q переходной области жидкость–пар шириной L = 11 (здесь q = 1 – профиль плотности жидкость–твердое тело, а кривая q = L – профиль плотности пар–твердое тело). В области пленки (примерно до пяти монослоев) все профили практически сливаются в один. В остальной части области, ближе к центру поры, профили плотности разветвляются и располагаются между профилями жидкость–твердое тело (1) и пар–твердое тело (8).
На рис. 4б показано, как изменяется плотность флюида от жидкости q = 1 до пара q = L в монослоях h, отсчитываемых от стенки поры h = 1 до ее центра h = H/2. Внутри первых пяти монослоев (1–5) градиент плотности практически отсутствует, и они представляют собой пленку на стенках поры. В последующих монослоях h > 5 (6–11) наблюдается существенный монотонный рост плотности от пара к жидкости. В монослоях h = 28–30 наблюдается общий профиль концентрации в виде кривой (11). Это значит, что между данными монослоями отсутствует градиент плотности. Следовательно, в данных монослоях располагаются области объемных жидкости и пара, а также переходная область между ними.
ЛОКАЛИЗАЦИЯ ГРАНИЦ ДВУХФАЗНОГО КОНТАКТА
В данной работе, как и в [40], использована простейшая МРГ с жесткой решеткой и для нее указан общий метод расчета всех ПН, исключающий метастабильные состояния фаз [29, 41, 42], на основе избыточных величин свободной энергии F (формула (2)). При изменении размера ячеек в деформированной структуре общая структура термодинамической разности потенциалов сохраняется, поскольку изменение объема происходит как в объемной фазе, так и в переходной области [41, 42].
Процедура построения эквимолекулярной поверхности одинакова для любой границы раздела фаз. Мениск границы раздела пар–жидкость располагается между стенками поры, а границы раздела твердое тело–флюид – параллельно стенке поры.
Зная молекулярные распределения $\left\{ {{{\theta }}_{f}^{A}} \right\}$, указанные в предыдущем разделе, можно рассчитать эквимолекулярные поверхности и области сосуществования двух и трех фаз внутри поры и все ее физико-химические свойства [25, 26, 32]. Положение каждой точки эквимолекулярной поверхности внутри переходной области жидкость–пар определяется из материального баланса в каждом монослое h [32]:
(4)
$\sum\limits_{q = 1}^{{{{{\rho }}}_{h}}} {{{F}_{{q|h}}}\left( {{{{{\theta }}}_{{h,1}}} - {{{{\theta }}}_{{h,q}}}} \right)} = \sum\limits_{q = {{{{\rho }}}_{h}} + 1}^L {{{F}_{{q|h}}}\left( {{{{{\theta }}}_{{h,q}}} - {{{{\theta }}}_{{h,L}}}} \right)} ,$Условие положения эквимолекулярной поверхности внутри переходной области жидкость–твердое тело шириной κliq и переходной области пар–твердое тело шириной κvap соответственно запишется как
(5а)
$\sum\limits_{h = 1}^{{{{{\rho }}}_{{{\text{liq}}}}}} {{{F}_{{h|1}}}\left( {{{{{\theta }}}_{{1,1}}} - {{{{\theta }}}_{{h,1}}}} \right)} = \sum\limits_{h = {{{{\rho }}}_{{{\text{liq}}}}} + 1}^{{{\kappa }_{{{\text{liq}}}}}} {{{F}_{{h|1}}}\left( {{{{{\theta }}}_{{h,1}}} - {{{{\theta }}}_{{H{\text{/}}2,1}}}} \right)} ,$(5б)
$\sum\limits_{h = 1}^{{{{{\rho }}}_{{{\text{vap}}}}}} {{{F}_{{h|L}}}\left( {{{{{\theta }}}_{{1,L}}} - {{{{\theta }}}_{{h,L}}}} \right)} = \sum\limits_{h = {{{{\rho }}}_{{{\text{vap}}}}} + 1}^{{{\kappa }_{{{\text{vap}}}}}} {{{F}_{{h|L}}}\left( {{{{{\theta }}}_{{h,L}}} - {{{{\theta }}}_{{H{\text{/}}2,L}}}} \right)} ,$Изолинии на рис. 5, соответствующие плотностям от 0.2 до 0.9 с шагом 0.1, построены по методике [34]. Они относятся к Ar в щелевидной поре шириной H = 60 (рис. 5а) и 30 (рис. 5б) с потенциалами стенок поры Qh = 1 = 5 в первом монослое при T = 126 К. Кривая с квадратами представляет эквимолекулярную поверхность жидкость–пар. Точки А и В – уровни, на которых расположены горизонтальные эквимолекулярные поверхности пар–твердое тело и жидкость–твердое тело соответственно.
Рис. 5.
Изолинии плотности аргона Ar, расслаивающегося в щелевидной поре Qh = 1 = 5 в первом монослое при T = = 126 К: а – H = 60, б – H = 30.

На рис. 5 видно, что последняя плотность (0.9) из семейства изолиний плотности проходит вдоль стенок, что указывает на наличие общей пленки адсорбата вблизи стенок поры. Остальные изолинии имеют вогнутую форму между жидкостью и паром в результате фазового расслоения. На рис. 5а изолинии центра поры имеют вертикальное плато, соответствующее объемному состоянию переходной области. На рис. 5б вертикальное плато на изолиниях в центрах узких пор шириной H = 30 отсутствует из-за косвенного воздействия противоположных стенок поры на расслаивающийся флюид в центре поры.
Из суммарного расчетного поля в щелевидной поре следует выделить двухфазные границы раздела пар–жидкость, твердое тело–пар, твердое тело–жидкость и диапазон действия потенциала стенки поры. Данное разделение осуществляется в согласии с шириной переходных областей жидкость–твердое тело κliq, пар–твердое тело κvap и жидкость–пар L.
Таким образом, пространство внутри поры, рассмотренное на рис. 6, разделено на несколько областей. В центре поры имеем: жидкость (1), пар (2) и переходную область жидкость–пар (3). Вблизи стенок поры наблюдаются переходы жидкость–твердое тело (4) и пар–твердое тело (5). Между ними имеем область действия поля стенки (6).
Рис. 6.
Области фаз в щелевидной поре и области перехода между сосуществующими фазами и стенкой поры (разные масштабы по осям).

На рис. 6 жирные линии разделяют фазы в поре. Жирные линии между областями 1, 4 и 2, 5 расположены на уровне значений κliq и κvap и отделяют жидкость и пар от области перехода с твердым телом. Точки А* и В* являются точками пересечения жирных линий на уровне κvap и κliq соответственно. Жирная линия отрезка А*В* – условная линия, разделяющая область адсорбционной пленки 6 в промежуточной зоне между паром и жидкостью. Она была получена посредством линейной интерполяции между значениями, соответствующими κliq и κvap. Эта адсорбционная пленка отделяет двухфазную область жидкость–пар (3) от трехфазной области жидкость–пар–твердое тело (6). Три пунктирные линии обозначают эквимолекулярные поверхности трех границ раздела.
УГОЛ КОНТАКТА ПАРО-ЖИДКОСТНОГО МЕНИСКА СО СТЕНКОЙ ПОРЫ
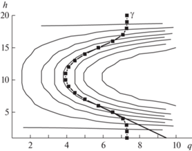
Молекулярная модель флюида в щелевидной поре позволяет на микроскопическом уровне изучить область трехфазного, или точнее трехагрегатного, контакта, формирующую угол γ в зависимости от ширины поры и потенциала ее стенки. На рис. 7 представлена схема переходной области поры шириной H = 20, где определен угол контакта мениска со стенкой поры γ.
На рис. 7 по оси абсцисс показаны номера монослоев q, отсчитываемые от жидкой до паровой фазы вдоль стенок пор, а по оси ординат – номера монослоев h, отсчитываемые от одной стенки поры до противоположной стенки поры. Тонкие кривые на рис. 7 – изолинии, а толстая кривая (символами) – эквимолекулярная поверхность на границе раздела жидкость–пар, аналогичная изображенной на рис. 5.
Контактный угол на рис. 7 определен по наклону эквимолекулярной поверхности жидкость–пар в монослое hγ, который находится за пределами области прямого действия поля стенки, вызывающего обратный изгиб эквимолекулярной поверхности. Была проведена линейная экстраполяция части эквимолекулярной поверхности в монослое hγ к стенке поры и найден наклон экстраполированной линии к стенке поры. Однако точное положение точки трехфазного, или точнее трехагрегатного, угла требует дополнительного анализа свойств неоднородных подобластей общей области трехагрегатного контакта. В литературе по термодинамике такое положение точки на трехфазном контакте принципиально не определено [23, 26], поскольку там традиционно рассматривается продолжение свойств однородных фаз, чего не может произойти в данной ситуации из-за влияния стенки поры.
Отметим, что традиционный термин “трехфазный краевой угол смачивания” и термин “область трехагрегатного контакта” близки, но различаются тем, что, согласно терминологии Гиббса [23], рассматриваемые три фазы находятся в состоянии полного термодинамического равновесия, при этом, используя понятие о трехагрегатных состояниях системы, допускается более широкий диапазон ее состояний из-за неравновесности твердого тела. Именно последнее соответствует реальному эксперименту в подавляющем большинстве случаев, тогда как полное термодинамическое равновесие в системах с участием твердого тела практически не может быть реализовано из-за больших времен релаксации [29].
При более низких температурах адсорбат может находиться в твердом состоянии. При этом состояние адсорбента обычно не меняется, т.е. оно остается неравновесным, а твердое состояние адсорбата представляет собой равновесную фазу. Эта фаза может занять весь объем поры или ее часть. В зависимости от этого можно отдельно говорить о количестве фаз адсорбата, находящихся в равновесии внутри поры. В результате имеем две твердые фазы: одну равновесную (адсорбат), а другую неравновесную (адсорбент). Вопрос о существовании краевого угла и о том, какую форму он имеет, остается открытым: он зависит от количества вещества в порах, т.е. от предыстории. Кроме того, отмечалось, что форма поверхности твердого тела не может быть сферической [15, 23].
В табл. 2 и 3 представлены краевые углы γ мениска Ar и соответствующего монослоя hγ, в котором определялся угол γ, а также ширины переходных областей жидкость–твердое тело κliq и пар–твердое тело κvap (данные κliq и κvap приведены в табл. 1 при варьировании H) в щелевидной поре с Qh = 1 = 5 при варьировании H (табл. 2) и H = 60 при варьировании Qh = 1 (табл. 3) при T = 126 К.
Таблица 2.
Зависимость краевого угла γ мениска щелевидной поры от Н
| H | 160 | 100 | 60 | 40 | 30 | 14 | 10 |
| hγ | 13 | 13 | 12 | 10 | 9 | 5 | 4 |
| cos(γ) | 0.34 | 0.41 | 0.53 | 0.58 | 0.63 | 0.45 | 0.13 |
Таблица 3.
Зависимость краевого угла γ мениска в щелевидной поре от Qh = 1
| Qh = 1 | 9.24 | 7 | 5 | 4 | 3 | 2 | 1 |
| hγ | 18 | 18 | 12 | 11 | 11 | 10 | 9 |
| cos(γ) | 0.23 | 0.23 | 0.53 | 0.53 | 0.52 | 0.52 | 0.51 |
| κliq | 12 | 12 | 12 | 12 | 12 | 10 | 9 |
| κvap | 22 | 22 | 16 | 16 | 16 | 16 | 12 |
Согласно табл. 2 угол γ (указан косинус угла) сначала уменьшается от высоких значений (при Н = 160) вместе с шириной пор H, затем растет по мере приближения ширины пор H к минимальному значению (от H = 30 до 10).
Согласно табл. 3 контактный угол γ практически постоянен при высоких потенциалах стенки поры: cos(γ) = 0.23. Угол γ резко уменьшается при уменьшении потенциала до Qh = 1 = 5, а затем растет по мере приближения значения Qh = 1 к тем, которые вызывают отталкивание жидкости от стенок щелевидной поры (от Qh = 1 = 5 до Qh = 1 = 1).
ПОВЕРХНОСТНОЕ НАТЯЖЕНИЕ ТВЕРДОЕ ТЕЛО–ПАР И ТВЕРДОЕ ТЕЛО–ЖИДКОСТЬ
Зная профили плотности на границах раздела, можно рассчитывать ПН на границе раздела твердое тело–флюид. Межфазное натяжение σ определяется разницей между свободной энергией Ω приповерхностной области и свободной энергией Ω0 в объеме раствора в большом каноническом ансамбле [26, 40–42]. Воспользуемся выводами из [29, 30, 43], чтобы связать профиль и ПН.
Рассматриваемая адсорбция расслаивающейся жидкости в щелевидных порах, как правило, неравновесна по отношению к состоянию твердой стенки адсорбента. В этой ситуации есть три способа использования ее профиля плотности для оценки ПН твердое тело–флюид. Это означает использование неравновесных аналогов ПН [44], которые выражаются теми же формулами через локальные унарные и парные функции, что и в случае равновесной границы.
Для иллюстрации различий строго равновесных и неравновесных профилей концентрации на рис. 8 представлены профили плотности вблизи плоской границы раздела: кривая 1 – профиль плотности в области перехода жидкость–пар при температуре, близкой к тройной точке; кривая 2 – профиль плотности в области перехода твердое тело–пар при температуре, близкой к тройной точке; кривые 3 и 4 – профили плотности в области перехода от стенок с потенциалами Qh = 1 = 1 и 5 соответственно к пару при Т = 126 К.
Концентрационные профили 1 и 2, полученные в равновесных условиях, симметричны со значительным градиентом плотности в центре переходной области и пологими участками вблизи фаз. На кривой 4, полученной в неравновесных условиях из-за высокого пристеночного потенциала Qh = 1 = 5, со стороны плотной фазы отсутствует пологая часть. Вместо этого имеется часть с заметным градиентом плотности, удаляющаяся от стенки. Однако на кривой 3, полученной также в неравновесных условиях с пристеночным потенциалом Qh = 1 = 1, снова имеется пологая часть со стороны плотной фазы, поскольку фиксированное значение Qh = 1 = 1 воспроизводит состояние системы в равновесии (пристеночный потенциал совпадает с энергией межмолекулярного взаимодействия).
Три способа расчета ПН являются общепринятыми с точки зрения строгого равновесия. В литературе часто принимается [15], что в рассматриваемой модели разделяющая поверхность лежит между атомами твердого тела и первым монослоем жидкости (который обозначим как первый вариант):
(6)
$\sigma A = \sum\limits_{h = 1}^{\kappa - 1} {\left[ {\mu _{{h,q}}^{V} - \mu _{{H/2,q}}^{V}} \right]} ,$Выражение для ${{\mu }}_{{h,q}}^{V}$ согласно [29]:
(7)
${{\mu }_{{h,}}}_{q}^{V} = \mu _{f}^{V} = - {{\beta }^{{ - 1}}}\ln \theta _{f}^{V} - \frac{1}{2}{{\beta }^{{ - 1}}}\sum\limits_{g \in G(f)} {\ln \left( {\frac{{\theta _{{fg}}^{{VV}}}}{{\theta _{f}^{V}\theta _{g}^{V}}}} \right)} ,$Второй способ расчета ПН твердое тело–жидкость связан с положением разделяющей поверхности как эквимолекулярной поверхности (эквимолекулярная поверхность лежит в монослое ρe) между центром поры и поверхностным слоем адсорбции. Это связано с тем, что плотность первого монослоя при сильном притяжении практически одинакова, и по состоянию этого монослоя оценивают состояние твердого тела:
(8)
$\sigma A = \sum\limits_{h = 2}^{{{\rho }_{e}}} {\left[ {\mu _{{h,q}}^{V} - \mu _{{1,q}}^{V}} \right]} + \sum\limits_{h = {{\rho }_{e}} + 1}^{\kappa - 1} {\left[ {\mu _{{h,q}}^{V} - \mu _{{H/2,q}}^{V}} \right]} .$В третьем способе предполагается, что твердое тело находится в равновесии с жидкостью при некоторой температуре, при которой рассчитываются его характеристики, а при текущей температуре его состояние принимается замороженным. В отличие от второго способа в данном случае первый монослой относится к величине адсорбции:
(9)
$\sigma A = \sum\limits_{h = 1}^{{{\rho }_{e}}} {\left[ {\mu _{{h,q}}^{V} - \mu _{0}^{V}} \right]} + \sum\limits_{h = {{\rho }_{e}} + 1}^{\kappa - 1} {\left[ {\mu _{{h,q}}^{V} - \mu _{{H/2,q}}^{V}} \right]} ,$Для второго способа условие на положение эквимолекулярных поверхностей на границах раздела жидкость–твердое тело и пар–твердое тело записывается в виде (5а), (5б), для третьего способа записывается как
(10a)
$\sum\limits_{h = 1}^{{{\rho }_{{{\text{liq}}}}}} {{{F}_{{h|1}}}({{\theta }_{0}} - {{\theta }_{{h,1}}})} = \sum\limits_{h = {{\rho }_{{{\text{liq}}}}} + 1}^{H/2} {{{F}_{{h|1}}}({{\theta }_{{h,1}}} - {{\theta }_{{H/2,1}}})} ,$(10b)
$\sum\limits_{h = 1}^{{{\rho }_{{{\text{liq}}}}}} {{{F}_{{h|L}}}({{\theta }_{0}} - {{\theta }_{{h,L}}})} = \sum\limits_{h = {{\rho }_{{{\text{liq}}}}} + 1}^{H/2} {{{F}_{{h|L}}}({{\theta }_{{h,L}}} - {{\theta }_{{H/2,L}}})} $На рис. 9 представлены зависимости ПН аргона на границах разделов жидкость–твердое тело (а) и пар–твердое тело (б) от потенциала стенки Qh = 1 щелевидной поры шириной H = 60 при T = = 126 К для трех способов фиксации границы. Кривые 1–3 соответствуют способам расположения границы раздела фаз.
Рис. 9.
Зависимость ПН твердое тело–жидкость (а) и твердое тело–пар (б) от потенциала стенки поры Qh = 1.

Согласно рис. 9 абсолютное значение ПН твердое тело–пар больше значения ПН твердое тело–жидкость. Из рис. 3 также видно, что в первом и третьем вариантах ПН твердое тело–пар и твердое тело–жидкость (кривые 1 и 3) отрицательны при любом Qh = 1, во втором варианте ПН (кривая 2 на рис. 9) положительны при любом Qh = 1. Во всех вариантах абсолютные значения ПН уменьшаются вместе с Qh = 1. (Более подробно в [35].)
ГРАНИЦА ПАР–ЖИДКОСТЬ МЕНИСКА И ЛОКАЛЬНЫЕ ЗНАЧЕНИЯ ПН НА НЕЙ
Полученные профили пара и жидкости являются граничными условиями для расчета двумерного распределения плотности между паровой и жидкой фазами внутри щелевидной поры. Двумерные распределения находятся с использованием системы уравнений на локальные плотности, аналогичной (1).
Как говорилось выше, граница раздела жидкость–пар представляет собой эквимолекулярную поверхность: положение каждой точки эквимолекулярной поверхности внутри переходной области жидкость–пар определяется из материального баланса в отдельных монослоях h согласно условию (4).
Одним из простейших следствий рассматриваемой молекулярной теории является характер изменения формы переходной области и величин ПН на границе раздела. В узких порах переходная область пар–жидкость (и, следовательно, ПН) имеет сложную форму, отличную от традиционно предполагаемой: цилиндрическую (для щелевидных пор) и сферическую (для цилиндрических пор). Форма переходной области и величина ПН зависят от локального равновесного распределения частиц адсорбата в порах, которое, в свою очередь, зависит от размера пор, температуры, материала стенок пор и свойств адсорбата. Анизотропия локального распределения частиц в порах является причиной того, что характеристики самого ПН носят ярко выраженный локальный характер.
Процедура определения локального ПН σ(h). Уравнения (2) и (3) для локальных вкладов свободной энергии, относящиеся к любым подсистемам неоднородного молекулярного распределения (1), позволяют рассчитать свободную энергию в узких порах и, установив положение границы раздела, найти ПН.
ПН рассчитывается с учетом ориентации сечения внутри ячейки [32]. ПН в точке ячейки (h, q) нормируется на площадь эквимолекулярной поверхности в ячейке (h, q), пересекающую ее под углом, определяемым координатами соседних точек эквимолекулярной поверхности.
Выражение для локального значения ПН σh в монослое h имеет вид
(11)
${{\sigma }_{h}}A = \sum\limits_{q = 2}^{{{\rho }_{h}}} {\left[ {{{\mu }_{{h,}}}_{q}^{V} - \mu _{{h,1}}^{V}} \right]} + \sum\limits_{h = {{\rho }_{h}} + 1}^{L - 1} {\left[ {{{\mu }_{{h,}}}_{q}^{V} - \mu _{{h,L}}^{V}} \right]} .$Усредненное по ширине пор ПН жидкость–пар рассчитывается как
где Fh – доля узлов монослоя h от общего числа узлов в поре.Профиль локальных значений ПН жидкость–пар поперек поры. На рис. 10 показаны профили локальных значений ПН жидкость–пар в щелевидной поре шириной H = 30 (2) и 60 (1, 3) с пристеночными потенциалами Qh = 1 = 2 (3) и 5 (1, 2).
Согласно рис. 10 уменьшение ширины пор H с 60 (1) до 30 (2) практически вдвое уменьшает ПН в центре поры (крайняя правая точка на кривых). Изменение потенциала стенок поры практически не влияет на ПН в центре поры: кривые 1 и 3 практически совпадают с правыми сторонами. На всех кривых локальные значения ПН обращаются в ноль вблизи стенки, где градиент плотности крайне мал. Максимум ПН появляется в промежуточной области между областью стенки (где градиент плотности практически отсутствует) и центральной областью поры (где градиент плотности наблюдается только в двух направлениях между разными монослоями h) за счет градиентов вдоль монослоя h и относительно соседних монослоев h ± 1. Это дополнительно увеличивает локальное ПН.
Максимум локального ПН в адсорбционной пленке смещается ближе к стенке поры с уменьшением ширины пор H и потенциала стенки поры Qh = 1: максимум вдоль h на кривых 2 и 3 лежит левее, чем на кривой 1.
СТЕНКИ ПОР С ШЕРОХОВАТОЙ ПОВЕРХНОСТЬЮ
Различия, вносимые микроскопической шероховатостью стенок, наблюдаются в основном для узких пор и их роль уменьшается с увеличением ширины пор. Шероховатость стенки может менять критические параметры расслоения флюида на жидкую и паровую фазы. Этот эффект влияния шероховатых стенок рассмотрен для щелевидных пор [36]. В данном случае нужно характеризовать состояние окружения каждого адсорбционного центра соседними атомами твердого тела.
Пусть шероховатая поверхность (рис. 11б) щелевидных стенок поры состоит из атомов вещества B (серые клетки на рис. 11), а BB-взаимодействия частиц описываются энергетическим параметром εBB. Молекулярные распределения шероховатости B рассчитываются как равновесные распределения с использованием системы уравнений (1) при более высокой температуре формирования адсорбента Т1, чем при которой происходит изучаемая адсорбция. Адсорбат А может занимать белые клетки над серыми клетками так, что они взаимодействуют с соседними B.
Рис. 11.
Схематическое изображение кластеров с одним центральным узлом (вид сверху) и схема шероховатой поверхности [36] (вид сбоку).

На рис. 11а представлены всевозможные типы узлов из монослоя q с различным окружением на плоской решетке (d = 2) с КЧ z = 4 (кластеры с одним центральным узлом a–m). На рисунке центральный узел кластера обозначен закрашенным кружком. Соседние узлы, занятые частицами адсорбента В, закрашены темно-серым цветом. Количество соседних серых клеток определяет константу Генри для узла с частицей A. Соседние свободные узлы V закрашены светло-серым цветом. Напротив латинских букв, служащих порядковыми номерами, обозначены диапазоны номеров монослоев q, в которых может располагаться центральный узел подобного типа на поверхности с шероховатостью шириной κ. На рис. 11б показано положение кластеров c, f, b, d и e (слева направо) с рис. 11а на реальной шероховатой поверхности в монослоях q, 1 ≤ q ≤ κ.
Функции распределения свободных узлов разного типа на шероховатой поверхности адсорбента описаны в [45]. Опишем вероятности того, что узел из монослоя q свободен для адсорбции и в его ближайшем окружении имеется $\left\{ {{{m}_{{qp}}}} \right\}$ частиц адсорбента в соседних монослоях p = q, q ± 1 (фигурные скобки отражают набор всех соседей), величиной $\Theta _{q}^{V}\left( {\left\{ {{{m}_{{qp}}}} \right\}} \right)$. Узел принадлежит к типу (q,{mqp}), если выполняются следующие события: узел лежит в монослое q, в котором Fq – доля от всех узлов адсорбционного пространства; узел является свободным от частиц адсорбента, вероятность чего задается локальной плотностью ${{\theta }}_{q}^{V}$; в каждом соседнем монослое p расположено заданное число частиц адсорбента mqp, вероятность чего для отдельного монослоя p задается условной функцией ${{\left( {t_{{qp}}^{{VA}}} \right)}^{{{{m}_{{qp}}}}}}$, соответственно остальные узлы – вакансии с вероятностью ${{\left( {t_{{qp}}^{{VV}}} \right)}^{{{{z}_{{qp}}} - {{m}_{{qp}}}}}}$ (схема на рис. 11а). В итоге получаем вероятность того, что выбранный узел в адсорбционном объеме принадлежит к типу (q, {mqp}):
(13)
$\Theta _{q}^{V}\left( {\left\{ {{{m}_{{qp}}}} \right\}} \right) = {{F}_{q}}\theta _{q}^{V}\prod\limits_p {C_{{{{z}_{{qp}}}}}^{{{{m}_{{qp}}}}}{{{\left( {t_{{qp}}^{{VA}}} \right)}}^{{{{m}_{{qp}}}}}}{{{\left( {t_{{qp}}^{{VV}}} \right)}}^{{{{z}_{{qp}}} - {{m}_{{qp}}}}}}} ,$Рассмотрим равновесное распределение атомов аргона (частиц A) при парожидкостном равновесии внутри щелевидной поры (образованной частицами B) шириной H и с шероховатой структурой стенок поры шириной κ, которая входит в общую ширину поры Н (тогда как ширина центральной области пор, свободной от частиц А, равна Н–2κ). Частицы адсорбента А взаимодействуют с адсорбатом В только в первой координационной сфере с энергией εAB. Температура адсорбции в системе Т2 = 126 К; это сравнительно высокая температура, но за пределами критической области расслоения.
На рис. 12 представлены зависимости ПН аргона на границе твердого тела с жидкостью σsl (1, 3) и паром σsv (2, 4) (а) от потенциала стенки Qh = 1 щелевидной поры шириной H = 60 (а) и от ширины H щелевидной поры с потенциалом стенки Qh = 1 = 5 (б). Кривые 1, 2 построены для гладких стенок, 3, 4 – для шероховатых. Для шероховатых стенок значения εBA были выбраны такими, чтобы они давали ту же плотность в первом монослое у стенки, что и заданное Qh = 1 для гладких стенок.
Рис. 12.
Зависимость ПН твердое тело–жидкость и твердое тело–пар от потенциала стенки поры Qh = 1 (а) и ширины пор H (б).

Согласно рис. 12 значения ПН на границах жидкости σsl (1, 3) и пара ${{\sigma }_{{s{v}}}}$ (2, 4) с твердым телом с шероховатой поверхностью (3 и 4) превышают значения ПН для гладкой поверхности (1 и 2) при значениях Qh = 1 ≥ 5 и, наоборот, меньше значение ПН для гладкой поверхности при значениях Qh = 1 < 5.
На рис. 13 для аргона представлены зависимости локального ПН жидкость–пар (1 и 3) в центре щелевидной поры h = H/2 и усредненного по ширине поры ПН жидкость–пар (2 и 4) в щелевидной поре. Кривые 1, 2 построены для гладких стенок, 3, 4 – для шероховатых. На рис. 13а изображены зависимости от потенциала стенки Qh = 1 при H = 60; на рис. 13б представлены зависимости от ширины пор H при Qh = 1 = 5.
Рис. 13.
Зависимость ПН жидкость–пар аргона в щелевидной поре от потенциала стенки поры Qh = 1 (а) и ширины пор H (б).

С увеличением потенциала гладкой стенки поры Qh = 1 (рис. 13а) локальное значение ПН в центре поры (1) уменьшается при Qh = 1 < 5, после чего резко возрастает при больших Qh = 1 из-за сильных молекулярных перераспределений в результате сильного потенциала стенки поры. Здесь усредненное по ширине поры ПН на гладкой стенке (2) имеет поведение, аналогичное поведению ПН в центре поры (1), отклонения от которого диктуются вкладами монослоев вблизи адсорбционной пленки. На кривых для шероховатой поверхности (3, 4) изменение энергии взаимодействия адсорбент–адсорбат εBA в меньшей степени влияет на свойства флюида в центре поры (3) и на усредненные по ширине поры характеристики (4), поскольку эффект адсорбента действует только в шероховатой области шириной κ.
С увеличением ширины поры H (рис. 13б) локальное ПН в центре поры (1, 3) и среднее ПН (2, 4) увеличиваются, при этом среднее ПН (2, 4) всегда больше, чем ПН в центре поры (1, 3), из-за увеличения локальных значений ПН по мере приближения монослоя к адсорбционной пленке. С увеличением H кривые для шероховатой поверхности (3, 4) приближаются к кривым для гладкой поверхности (1, 2), поскольку влияние структуры стенки на свойства в центре поры (1, 3) и свойства, усредненные по ширине поры (2, 4), становятся незначительными.
ЦИЛИНДРИЧЕСКИЕ ПОРЫ
Другой простейшей геометрией пор являются цилиндрические поры. Здесь также формируются две расслаивающие подсистемы с мениском и контактным углом трехфазной системы. Для них обсуждаются расчет ПН двухфазных границ и нахождение контактного угла [46].
На рис. 14 представлена схема с нумерацией цилиндрических монослоев h в продольном (а) и поперечном (б) сечениях цилиндрической поры. Нумерация цилиндрических монослоев h, 1 $\leqslant $ h $\leqslant $ D/2, где D – диаметр поры, в сечениях пор отражает роль поверхностного потенциала. Величина пристеночного потенциала Qh служит критерием разделения узлов на типы h в пределах заданной точности описания энергии системы.
На рис. 14а на продольном срезе цилиндрической поры показано разбиение узлов на цилиндрические монослои, отсчитываемые от стенки поры до ее центра, с нумерацией от 1 до 5, а также на круговые поперечные срезы с буквенным обозначением от А до J. Номер цилиндрического монослоя и буквенное обозначение кругового среза однозначно задают тип узла. Узлы одного типа представляют собой кольцо толщиной в один монослой и описываются одинаковыми термодинамическими свойствами. На рис. 14б показано разбиение узлов на типы при их более плотной упаковке в поперечном сечении цилиндрической поры, которая может наблюдаться в случае ее малых диаметров. В этом примере в различных поперечных срезах поры представлены разные наборы номеров типов узлов, т.е. узлы одного типа не объединяются в цилиндрические монослои.
Структура флюида в цилиндрической поре описывается следующими весовыми функциями, которые в отличие от щелевидной поры вводятся отдельно для трех участков системы: ${{F}_{{{\text{vap}}}}}$ = = $\pi {{\left( {{{H}_{{{\text{pore}}}}}{\text{/}}2 - {{\kappa }_{{{\text{sv}}}}} - 1} \right)}^{2}}{\text{/}}{{M}_{{{\text{vap}}}}}$ – доля однородного пара в поре h = ${{\kappa }_{{{\text{sv}}}}}$, где ${{M}_{{{\text{vap}}}}} = \pi {{\left( {{{H}_{{{\text{pore}}}}}} \right)}^{2}}$; ${{F}_{h}} = \pi \left( {{{H}_{{{\text{pore}}}}} - 2h + 2} \right){\text{/}}{{M}_{{{\text{vap}}}}}$ – доля монослоя пара в переходной области стенка–пар 1 ≤ h < ${{\kappa }_{{{\text{sv}}}}}$; ${{F}_{{{\text{liq}}}}}$ = = $\pi {{\left( {{{H}_{{{\text{pore}}}}}{\text{/}}2 - {{\kappa }_{{{\text{sl}}}}} - 1} \right)}^{2}}{\text{/}}{{M}_{{{\text{liq}}}}}$ – доля однородной жидкости в поре h = ${{\kappa }_{{{\text{sl}}}}}$, где ${{M}_{{{\text{liq}}}}}$ = $\pi {{\left( {{{H}_{{{\text{pore}}}}}} \right)}^{2}}$; ${{F}_{h}} = \pi \left( {{{H}_{{{\text{pore}}}}} - 2h + 2} \right){\text{/}}{{M}_{{{\text{liq}}}}}$ – доля монослоя жидкости в переходной области стенка–пар 1 ≤ h < < ${{\kappa }_{{{\text{sl}}}}}$; ${{F}_{{(q,h)}}}$ = $\pi \left( {{{H}_{{{\text{pore}}}}} - 2h + 2} \right){\text{/}}{{V}_{{{\text{tran}}}}}$ – доля узла типа (q, h) в переходной области жидкость–пар в поре, здесь ${{V}_{{{\text{tran}}}}}$ – объем сечения переходной области жидкость–пар в поре.
Локальное значение ПН жидкость–пар ${{\sigma }_{{l{v}}}}$ в каждом цилиндрическом монослое h рассчитывается по формуле (11) относительно соответствующей точки эквимолекулярной поверхности. На рис. 15 представлены профили локальных значений ПН жидкость–пар, hγ ≤ h ≤ H/2, где hγ – монослой, в котором определялся контактный угол γ. Кривая на рис. 15 построена для поры диаметром D = 100 с потенциалом Qh = 1 = 5. Значения ПН ${{\sigma }_{{l{v}}}}$ нормированы на ПН жидкость–пар ${{\sigma }_{{l{v}}}}$(b) в объеме.
Ход кривой профиля величин локальных ПН аналогичен кривым на рис. 10, и ее природа имеет такое же объяснение, как дано выше. То же самое относится к контактному углу.
В табл. 4 приведены ширины областей перехода жидкость–пар ${{\kappa }_{{l{v}}}}$, жидкость–твердое тело κsl и пар–твердое тело ${{\kappa }_{{s{v}}}}$, значения ПН жидкость–пар в центре поры $\sigma _{{l{v}}}^{*}$, усредненные по ширине поры ПН жидкость–пар $\sigma _{{l{v}}}^{{a{v}}}$ и ПН твердое тело–жидкость σsl и твердое тело–пар ${{\sigma }_{{l{v}}}}$, а также контактный угол γ мениска жидкость–пар и соответствующий монослой hγ, в котором определялся угол γ.
Таблица 4.
Данные ПН по трем типам границ раздела фаз и углу смачивания
| $\kappa _{{l{v}}}^{*}$ | κsl | ${{\kappa }_{{s{v}}}}$ | $\sigma _{{l{v}}}^{*}$/${{\sigma }_{{l{v}}}}$(b) | $\sigma _{{l{v}}}^{{a{v}}}$/${{\sigma }_{{l{v}}}}$(b) | σsl /${{\sigma }_{{l{v}}}}$(b) | ${{\sigma }_{{s{v}}}}$/${{\sigma }_{{l{v}}}}$(b) | cos(γ) | hγ |
|---|---|---|---|---|---|---|---|---|
| 8 | 8 | 12 | 1.0232 | 1.0278 | –53.8120 | –52.5196 | 0.23 | 12 |
СОЧЛЕНЕНИЕ ЦИЛИНДРИЧЕСКИХ ПОР
Более сложный пример пористых систем представлен на рис. 16 – цилиндрическая пора переменного диаметра D1 и D2. Здесь можно выделить области внутри однородных цилиндров и область их сочленения переменного диаметра. Пусть имеется один повторяемый участок системы между штрихпунктирными линиями на рис. 16, проходящими через середину узкой и широкой пор. На данном участке общее множество узлов различаем по типам узлов разных фаз и переходных областей от разных цилиндрических монослоев h, отсчитываемых от стенки широкой поры, 1 ≤ h ≤ ≤ D2/2, с радиусом кривизны Rh, и разных плоских монослоев q, лежащих перпендикулярно центральной оси пор, отсчитываемых от крайнего монослоя узкой поры q = 1 через соединение переменного диаметра до ближайшего крайнего монослоя широкой поры q = L, L = L3 + 2. В сечениях q пор постоянного диаметра D1 и D2, q = 1 и L соответственно, число узлов равно площадям π(D1/2)2 и π(D2/2)2 соответственно. Из них можно выделить число типов, равное D1/2 и D2/2 соответственно (подробнее в [46]).
На рис. 17а показаны изолинии локальных плотностей в сечении пор вдоль центральной оси, отражающие молекулярные распределения при паро-жидкостном расслоении в области сочленения пор, при температуре τ = 0.82. У каждой изолинии подписана соответствующая ей плотность. На оси абсцисс на рис. 17а отложен порядковый номер монослоя q, отсчитываемый от одной цилиндрической поры с постоянным диаметром через сочленение до соседней поры постоянного диаметра. На оси ординат отложен порядковый номер цилиндрического монослоя h, отсчитываемый от одной стенки широкой поры h = 1 до противоположной стенки широкой поры h = H. Кривой с символами-квадратами на рис. 17а отмечена эквимолекулярная поверхность.
Рис. 17.
Изолинии плотности в сечении сочленения цилиндрических пор (а). Схема разбиения пространства сочленения цилиндрических пор на области фаз и переходных областей между ними (это аналоги рис. 5, 6 для щели) (б).

Таким образом, на рис. 17б на примере системы пор разных диаметров все рассматриваемое пространство внутри пор разбивается на следующие области: в центре поры жидкость (1), пар (2) и переходная область жидкость–пар (3); у стенок поры переходная область жидкость–твердое тело (4) и пар–твердое тело (5); между ними область действия потенциала стенки (6).
На рис. 17б жирные линии ограничивают фазы в поре. Жирные линии между областями (1) и (4), (2) и (5) располагаются на уровне значений κsl и ${{\kappa }_{{s{v}}}}$ и ограничивают жидкость и пар от переходной области с твердым телом. Ширина ${{\kappa }_{{l{v}}}}$ определяет положение жирных линий, отделяющих жидкость и пар от переходной области между ними. Точки А* и В* – точки на пересечении упомянутых жирных линий на уровне ${{\kappa }_{{s{v}}}}$ и κsl соответственно. Жирная линия отрезка А*В* – условная линия, которая отделяет область адсорбционной пленки (6) в промежуточной области между паром и жидкостью – она получена линейной интерполяцией между значениями, соответствующими κsl и ${{\kappa }_{{s{v}}}}$. Эта адпленка отделяет двухфазную область (3) жидкость–пар от области трехфазности жидкость–пар–твердое тело (6). Линия из символов-квадратов – эквимолекулярная поверхность раздела жидкость–пар, имеющая форму дуги. Для области флюид–твердое тело допускается, что разделяющая поверхность находится между атомами твердого тела и первым монослоем флюида.
В каждой точке эквимолекулярной поверхности рассчитывается локальное значение ПН жидкость–пар внутри области 3 на рис. 17б. На границе с твердым телом рассчитываются значения ПН твердое тело–жидкость и твердое тело–пар внутри областей 4 и 5 соответственно на рис. 17б. Отрицательные значения ПН твердое–флюид обусловлены неравновесным состоянием стенок адсорбента и принятым условием выбора положения разделяющей поверхности.
Рассмотрим для сравнения системы с постоянным и переменным диаметром: системы а и б с длинными порами постоянного диаметра и системы пор в–д разного диаметра при их длинах 1 : 1 (L1 = L2) (рис. 17) и отношении длины перемычки L3 к длине одной из пор постоянного диаметра 1 : 10. В табл. 5 для данных систем а–д выписаны значения длин сегментов пор постоянного диаметра L1 = L2, длины соединения данных сегментов L3, диаметров данных сегментов D1 и D2, потенциалов стенок сегментов с постоянным диаметром Q1 = Q2 и потенциала стенок соединения Q3.
Таблица 5.
ПН на трех границах фаз в цилиндрических порах
| Система | L1= L2 | L3 | D1 | D2 | Q1 = Q2 | Q3 | $\sigma _{{l{v}}}^{*}$/${{\sigma }_{{l{v}}}}$(b) | $\sigma _{{l{v}}}^{{a{v}}}$/${{\sigma }_{{l{v}}}}$(b) | σsl/${{\sigma }_{{l{v}}}}$(b) | ${{\sigma }_{{s{v}}}}$/${{\sigma }_{{l{v}}}}$(b) |
|---|---|---|---|---|---|---|---|---|---|---|
| а | ∞ | 100 | 5.0 | 1.0232 | 1.0278 | –53.812 | –52.520 | |||
| б | ∞ | 30 | 0.5 | 1.0096 | 1.0174 | –1.782 | –0.506 | |||
| в | 110 | 11 | 100 | 124 | 5.0 | 6.0 | 1.0287 | 1.0315 | –53.801 | –52.526 |
| г | 60 | 6 | 30 | 44 | 5.0 | 6.0 | 1.0755 | 1.0731 | –53.810 | –52.554 |
| д | 60 | 6 | 30 | 44 | 0.5 | 0.55 | 1.0027 | 1.1316 | –1.794 | –0.511 |
Для систем а–д получены значения (табл. 5) ПН жидкость–пар в центре поры $\sigma _{{l{v}}}^{*}$, усредненного по ширине поры ПН жидкость–пар $\sigma _{{l{v}}}^{{a{v}}}$, ПН твердое–жидкость σsl и твердое–пар ${{\sigma }_{{s{v}}}}$.
Переход от бесконечных пор постоянного диаметра (а, б) к системе пор разного диаметра (в–д) слабо влияет на изменение характеристик границы с твердым телом σsl и σsv, и наблюдаемые изменения больше связаны с уменьшением длины пор от бесконечных к L1 = 110 (в) и L1 = 60 (г, д). Наличие соединения пор переменного диаметра в первую очередь влияет на величину ПН жидкость–пар $\sigma _{{l{v}}}^{*}$.
ЗАКЛЮЧЕНИЕ
Разработанный подход на основе МРГ впервые позволяет самосогласованно определить в порах три типа границ сосуществующих фаз жидкость и пар с переходными областями жидкость–твердое тело шириной κliq, а также границы пар–твердое тело шириной κvap и жидкость–пар шириной L. Притяжение адсорбата к стенкам поры образует пленки адсорбированного флюида как в паровой области, так и в жидкой. Кроме того, анализ распределения молекул в общей области трехагрегатного контакта позволяет найти контактный угол между паровой и жидкой фазами.
Микроскопический подход показал, что ПН представляет собой сложную функцию искривленной границы раздела пористых систем, которая имеет переменную величину в зависимости от расстояния от поверхности стенки. В центре поры значение ПН может частично коррелировать со значением ПН в объемной фазе; однако его значение уменьшается с уменьшением характерного размера пор (рис. 11, 14). Влияние уменьшения размера пор на снижение ПН обычно проявляется в двух факторах. Во-первых, сжимается центральная часть поры, ответственная за капиллярную конденсацию. Во-вторых, критическая температура падает, и разница между фиксированной и критической температурами уменьшается. Эффект падения ПН флюида при приближении температуры к критическому значению известен давно [15, 26]. В результате скорость падения ПН при уменьшении ширины или диаметра пор в узких порах должна быть выше, чем в объемной фазе. Поскольку капиллярная конденсация исчезает при уменьшении размера пор [5], нижним пределом ПН является его нулевое значение. Очевидно, что при малых размерах пор нельзя говорить о фазовом разделении “пар в поре” и “жидкость в поре”, что соответствует нулевому значению ПН пар–жидкость.
Проведенные расчеты ПН не согласуются с традиционным в термодинамике предположением о независимости величины ПН в уравнении Кельвина [2] ${\text{ln}}\left( {P({{r}_{{{\text{pore}}}}}){\text{/}}{{P}_{0}}} \right)$ = $ - {{\sigma }}{{V}_{L}}{\text{/}}({{r}_{{{\text{pore}}}}}RT)$ от характерного размера пор, связывающего давление насыщенного пара P(r) над искривленной (с радиусом rpore) и плоской поверхностью, где ${{V}_{L}}$ – молярный объем, R – газовая постоянная, T – температура.
При обсуждении проблемы расчета ПН следует четко разделять подходы, связанные с термодинамическим анализом ПН в рамках классической термодинамики Гиббса [23] и разработкой молекулярной теории расчета ПН [40, 41]. При расчете ПН в пористых системах следует учитывать, что оба фактора рассматриваемых систем: распределение адсорбата в порах и расчет ПН капель в объеме – это именно те вопросы, которые имели термодинамическую интерпретацию, использующую уравнения Лапласа и Кельвина [2, 9, 15, 39]. Эти термодинамические построения постоянно использовались в адсорбционной порометрии [2], при расчете паро-жидкостного ПН для капель, аэрозолей и т.д. [15–17, 24]. Развитие теории адсорбции показало несоответствие термодинамических закономерностей уравнению Кельвина [5], что также связано с приоритетом локального механического давления над локальным химическим равновесием [23, 24], а также непригодностью термодинамических конструкций для описания экспериментальных данных в пористых системах, поэтому тема использования термодинамических подходов в адсорбционной порометрии закрыта уже около 15–20 лет [5].
Некорректность оценок ПН для капель на основе термодинамических построений была впервые продемонстрирована в [45], когда были обнаружены строго равновесные капли без разницы внутреннего и внешнего давления, что качественно отличает их от традиционных метастабильных капель. Объяснение этого факта выявило принципиальное различие термодинамического и микроскопического подходов к расчету ПН [40, 41]. Термодинамические конструкции [23] отдают приоритет механическому равновесию: локальные механические состояния определяют состояние химического равновесия, тогда как строгая статистическая теория Янга–Ли [29, 46–48] говорит об обратном: локальное механическое состояние должно быть приспособлено к текущему состоянию химического равновесия. Экспериментальные данные по временам релаксации изотермических процессов переноса импульса и массы однозначно указывают на соответствие строгой теории [49]. Наличие метастабильных состояний однозначно указывает на нарушение связи между экспериментально измеренными временами релаксации установления механического и химического равновесия. Для капель объемной фазы это привело к появлению множества методов расчета ПН [26, 40], неоднократно описанных в литературе на протяжении почти 140 лет, но которые все одинаково отражают метастабильное состояние системы (а не состояние равновесия) из-за его противоречия с экспериментом. Отметим, что термодинамика вводит понятие ПН, но не дает никаких рецептов для его расчета.
Прямые расчеты распределения молекулярных плотностей в области трехагрегатного контакта показали [50], что для адсорбционных систем со значениями Q ≥ 2 концепция микроскопического угла не реализуется согласно [51] (в противном случае следует считать, что значение микроскопического угла смачивания превышает макроскопический угол смачивания), и существует только один микроскопический угол смачивания, к которому можно применить принцип введения макроскопического угла, но на расстояниях, в несколько раз превышающих оценки [51]. Эти расхождения согласуются с представлением о том, что термодинамика не может применяться на границах фаз для детализации ее картины. Адсорбционная пленка существует как в области границы раздела пар–твердое тело, так и в области границы раздела жидкость–твердое тело.
Краевые углы наблюдаются на границах трех фаз [2–9]. В этих условиях существуют два типа краевых углов: макроскопические и микроскопические. Макроскопический масштаб соответствует плоскому разделу границ в широких порах, когда эффектом пристеночного потенциала можно пренебречь. Микроскопический масштаб соответствует изогнутой границе мениска вблизи поверхности стенки поры для широких пор или при перекрытии потенциального воздействия двух стенок узких пор. Макроскопический контактный угол широко обсуждается в литературе [15, 16], тогда как микроскопический только начинает изучаться.
В данной работе рассмотрена двухфазная система внутри поры фиксированного размера, что соответствует условиям затрудненного обмена адсорбата с внешним паром (или его полного отсутствия при понижении температуры) или фиксированного количества вещества внутри поры. Рассмотрена капиллярная конденсация аргона в поре; аргон находится в равновесии пар–жидкость в центральной области внутри поры. Адсорбция аргона наблюдается вблизи стенок пор за счет его взаимодействия со стенками силикагеля (повышенная концентрация аргона по сравнению с его плотностью в паровой и жидкой фазах внутри поры). Контактный угол является характеристикой мениска на границе фаз жидкость–пар.
Описана процедура введения контактного угла паро-жидкостного мениска с твердыми стенками пор в молекулярные распределения жидкости в щелевидных и цилиндрических порах, а также зависимости ширины переходной области между различными фазами и контактного угла от ширины пор и потенциала стенок пор (впервые оценка микроскопических углов введена в [50]). Эта возможность микроскопической теории позволяет полностью отказаться от использования термодинамических соотношений для нахождения значений краевых углов.
Процедура расчета молекулярных распределений описана в монографии [5, 33]. Разработанные методы моделирования равновесных и неравновесных пористых систем в МРГ значительно превосходят по точности и надежности все другие известные методы статистической термодинамики, поскольку МРГ является наиболее адекватным методом исследования фазовых переходов и их границ, включая расчет ПН.
Отметим, что подходы к более сложным пористым структурам на основе МРГ развиты в [5, 37]. Приведенный пример сочленений цилиндрических пор разного диаметра представляет собой простейший пример. Эти передовые методы моделирования пористых систем значительно превосходят по точности и надежности все другие известные методы статистической физики. Особо следует отметить возможность предлагаемого подхода учитывать микроскопические неоднородности стенок пор, в том числе их структурную шероховатость. Различия, вносимые шероховатостью стенок, наиболее сильно наблюдаются для узких пор и уменьшаются с увеличением ширины пор. Шероховатость стенки изменяет критические параметры разделения флюида на жидкость и пар. Рассчитанные значения ПН сравниваются с аналогичными значениями для плоских стенок щелевидной поры.
Проведенные расчеты показывают, что микроскопическая модель на основе МРГ позволяет определять трехфазные краевые углы на микроуровне непосредственно на основе знания потенциальных функций и молекулярных распределений, не привлекая данные о ПН, широко используемые в термодинамических выводах [2–9, 15–17, 25]. Этот уровень анализа в принципе недоступен старым термодинамическим конструкциям.
Работа выполнена в рамках государственного контракта для Института общей и неорганической химии РАН в области фундаментальных научных исследований.
Список литературы
Дубинин М.М. // Журн. физ. химии. 1965. Т. 39. С. 1305.
Грег С., Синг К. Адсорбция, удельная поверхность, пористость. М.: Мир, 1984.
Плаченов Т.Г., Колосенцев С.Д., Порометрия. Л.: Химия, 1988. 176 с.
Черемской П.Г., Слезов В.В., Бетехтин В.И. Поры в твердом теле. М.: Энергоатомиздат 1990. 376 с.
Товбин Ю.К. Молекулярная теория адсорбции в пористых телах. М.: Физматлит, 2012. 624 с.
Лыков А.В. Явления переноса в капиллярно-пористых телах. М.: ГИТТЛ, 1954.
Carman P.C. Flow of Gases Through Porous Media. London: Butterworths, 1956.
Хейфец Л.И., Неймарк А.В. Многофазные процессы в пористых телах. М.: Химия, 1982. 320 с.
Тимофеев Д.П. Кинетика адсорбции. М.: изд-во АН СССР, 1962. 252 с.
Рачинский В.В. Введение в общую теорию динамики адсорбции и хроматографии. М.: Наука, 1964. 134 с.
Чизмаджев Ю.А., Маркин В.С., Тарасевич М.Р., Чирков Ю.Г. Макрокинетика процессов в пористых средах. М.: Наука, 1971. 364 с.
Satterfield C.N. Mass Transfer in Heterogeneous Catalysis. Cambridge; Massachusetts: MIT Press, 1970.
Ruthven D.M. Principles of Adsorption and Adsorption Processes. New York: J. Willey & Sons, 1984.
Мэйсон Э., Малинаускас А. Перенос в пористых средах: модель запыленного газа. М.: Мир, 1986. 200 с.
Адамсон А. Физическая химия поверхностей. М.: Мир, 1979.
Щукин Е.Д., Перцов А.В., Амелина Е.А. Коллоидная химия. М.: Высшая школа, 1992. 414 с.
Ролдугин В.И. Физикохимия поверхности. Долгопрудный: Издательский Дом “Интеллект”, 2008. 568 с.
Радушкевич Л.В. Основные проблемы теории физической адсорбции. М.: Наука, 1970. 270 с.
Steele W.A. The Interactions of Gases with Solid Surfaces. New York: Pergamon, 1974.
Авгуль Н.Н., Киселев А.В., Пошкус Д.П. Адсорбция газов и паров на однородных поверхностях. М.: Химия, 1975. 284 с.
Киселев А.В., Пошкус Д.П., Яшин Я.И. Молекулярные основы адсорбционной хроматографии. М.: Химия, 1986. 269 с.
Физическая химия адсорбционных процессов / Под ред. Цивадзе А.Ю. и др. Москва: Граница, 2011.
Гиббс Дж. В. Термодинамика. Статистическая механика. М.: Наука, 1982. 584 с.
Volmer M. Kinetik der Phasenbildung. Dresden: Verlag Theodor Steinkopff, 1939.
Джейкок М., Парфит Дж. Химия поверхностей раздела фаз. М.: Мир, 1984. 270 с.
Роулинсон Дж., Уидом Б. Молекулярная теория капиллярности. М.: Мир, 1986.
Hill T.L. Advanced in Catalysis and related subjects / Eds. Frankenburg W.G. et al. New York: Academic Press, 1952.
Tовбин Ю.К., Петухов A.Г. // Изв РАН. Сер. хим. 2008. № 1. С. 18.
Товбин Ю.К. Малые системы и основы термодинамики. М.: Физматлит, 2018. 408 с.
Товбин Ю.К. // Журн. физ. химии. 1992. Т. 66. № 5. С. 1395.
Товбин Ю.К. Теория физико-химических процессов на границе газ–твердое тело. М.: Наука, 1990. 288 с.
Товбин Ю.К., Еремич Д.В., Гвоздева Е.Е. // Химическая физика 2007. Т. 26. № 4. С. 88.
Товбин Ю.К. // Российские нанотехнологии. 2010. Т. 5. № 11–12. С. 715.
Зайцева Е.С., Товбин Ю.К. // Журн. физ. химии. 2020. Т. 94. № 9. С. 1317.
Товбин Ю.К., Зайцева Е.С. // Журн. физ. химии. 2020. Т. 94. № 12. С. 1889.
Зайцева Е.С., Товбин Ю.К. // Физикохимия поверхности и защита материалов. 2021. Т. 57. № 2. С. 141.
Товбин Ю.К. // Изв РАН. Сер. хим. 2003. № 4. С. 827.
Рабинович В.А., Вассерман A.A., Недоступ В.И., Векслер Л.С. Тепловые свойства неона, аргона криптона и ксенона. М.: Стандартиздат, 1976.
Ривкин С.Л. Термодинамические свойства газов. Справочник. М.: Энрегоатомиздат, 1987.
Оно С., Кондо С. Молекулярная теория поверхностного натяжения. М.: Изд-во иностр. лит., 1963.
Товбин Ю.К. // Журн. физ. химии. 2018. Т. 92. С. 2424.
Товбин Ю.К. // Журн. физ. химии. 2019. Т. 92. С. 1662.
Товбин Ю.К. // Журн. физ. химии. 2020 Т. 94. С. 2391.
Товбин Ю.К. // Журн. физ. химии. 2020 Т. 94. С. 1515.
Товбин Ю.К., Зайцева Е.С., Рабинович А.Б. // Журн. физ. химии. 2018. Т. 92. № 3. С. 473.
Зайцева Е.С., Товбин Ю.К. Физикохимия поверхности и защита материалов. 2022. Т. 58. № 2. С. 144.
Товбин Ю.К., Рабинович А.Б. // Изв РАН. Сер. хим. 2010. № 4. С. 677.
Yang C.N., Lee T.D. // Phys. Rev 1952. V. 87. P. 404.
Huang K. Statistical Mechanics. New York; London: Wiley, 1963.
Hill T.L. Statistical Mechanics. Principles and Selected Applications. New York: McGraw-Hill Book Comp. Inc., 1956.
Prigogine I., Defay R. Chemical Thermodynamics. London: Longmans Green, 1954.
Товбин Ю.К., Рабинович А.Б. // Докл. РАН. 2008. Т. 422. С. 234.
White L.R. // J. Chem. Soc. Farad. Trans. I. 1977. V. 73. P. 390.
Дополнительные материалы отсутствуют.
Инструменты
Российские нанотехнологии










