Радиотехника и электроника, 2022, T. 67, № 2, стр. 203-208
Исследование возможности применения фотозарядового эффекта в электронике
П. С. Мартьянов a, *, Д. В. Чуриков a
a Научно-технологический центр уникального приборостроения РАН
117342 Москва, ул. Бутлерова, 15, Российская Федерация
* E-mail: La3232@mail.ru
Поступила в редакцию 29.01.2021
После доработки 08.08.2021
Принята к публикации 15.09.2021
- EDN: TQLSRD
- DOI: 10.31857/S0033849422020127
Аннотация
Рассмотрена возможность получения фотозарядового эффекта на различных материалах. Создана экспериментальная установка для исследования эффекта и получены результаты, подтверждающие наличие этого эффекта на некоторых полупроводниковых образцах. Обнаруженный эффект можно использовать для оценки качества материалов, применяемых для изготовления электронных компонентов.
ВВЕДЕНИЕ
В оптоэлектронике исследование механизмов фоточувствительности представляет практическую значимость. Для понимания этих процессов и реализации новых алгоритмов видения, а также электронных регистрирующих приборов целесообразно провести исследование в данной области оптоэлектроники, поскольку современные электронные и акустооптические устройства позволяют получить желаемые результаты.
Фотозарядовый эффект начали исследовать в конце ХХ в. Была построена теоретическая модель, которая основана на эффекте перераспределения электронов по поверхности образца при облучении светом. Также была получена зависимость величины фотозарядового эффекта от диэлектрической проницаемости, проводимости и формы поверхности исследуемого образца. Стоит отметить, что при фотозарядном эффекте происходит процесс геометрического усиления, заметный на объектах, которые имеют широкую освещаемую площадку и утоньшение на обратной стороне. В этом случае даже небольшое изменение электронной плотности под воздействием излучения приводит к появлению избытка электронов на утончении образца, который может иметь различную форму. Но более значительный эффект геометрического усиления будет наблюдаться на объектах, которые по форме похожи на каплю: это широкое основание и сужение к вершине. В результате при освещении объектов такой формы возникает значительное электрическое поле [1, 2], которое можно измерить.
При облучении образца светом с определенной модуляцией и интенсивностью на его поверхности образуется небольшой электрический заряд. Это приводит к возникновению электрических потенциалов, которые можно зарегистрировать. Данный эффект имеет место для материалов с различными проводящими свойствами: проводниках, полупроводниках и диэлектриках. Он также наблюдается и на биологических объектах: листьях, ветках, тканях. Физический механизм возникновения напряжения будет различным для каждого материала. Например, при облучении диэлектрических образцов возникают силы, действующие на дипольные моменты и зависящие от градиента диэлектрической проницаемости. Это приводит к перераспределению заряда и появлению напряжения.
1. ТЕОРЕТИЧЕСКАЯ ЧАСТЬ
Появление фотозарядового эффекта на поверхности объекта возможно только при модулированном облучении. Это позволяет проверить, вызвано ли измеренное напряжение этим или другими эффектами, такими как внешние и внутренние фотоэффекты, тепловое электричество и др. При облучении исследуемого образца немодулированным светом эффект возникновения напряжения не наблюдается [3].
Следует отметить, что данный эффект чувствителен к локальной проводимости освещаемого участка поверхности образца, что позволяет использовать его для бесконтактного определения свойств поверхности материала и определения его структуры. Поскольку эффект обнаруживается в длинноволновой области спектра, то его также можно использовать при разработке методов регистрации излучения ближнего и дальнего инфракрасного (ИК) и терагерцового диапазонов. Это особенно важно при исследовании различных областей спектра электромагнитных волн [4].
Фотозарядовый эффект – это явление перераспределения заряда, которое возникает под действием излучения. Перераспределение заряда приводит к изменению электрического потенциала двойного слоя вблизи поверхности образца, изготовленного из проводящего материала [5]. Для описания эффекта обычно используют связанную систему уравнений: условия механического равновесия электронов
и уравнения Пуассона где P(x) – давление электронного газа, F(x) – сила, действующая на электроны со стороны излучения падающего излучения, φ(x) – скалярный потенциал двойного слоя, n(x) – концентрация электронов, n0(x) – концентрация положительных зарядов (ионов), e – заряд электрона [6].Приведенные выше выражения описывают зависимость изменения потенциала под действием падающего излучения. Эта зависимость может быть представлена в следующем виде:
где E – амплитуда электрического поля падающего излучения, ε(x) – диэлектрическая проницаемость. Следовательно, величина эффекта зависит от мощности излучения, свойств материала и состояния его поверхности, которые описываются функциями ε(x), n0(x), n(x) и P(x).Практическое использование фотозарядового эффекта может быть в следующих областях.
1. Бесконтактное измерение характеристик полупроводниковых материалов при производстве электрорадиоэлементов (ЭРЭ). Характеристики полупроводниковых устройств зависят от чистоты используемого материала, формы и состояния поверхности. Фотозарядовый эффект чувствителен к наличию примесей и дефектов, поэтому его можно применять для изучения электрической структуры поверхности. Такое исследование возможно реализовать не только для полупроводников и проводников, но также и для других перспективных материалов, например феррогранатов, свойства которых существенно зависят от примесей и дефектов, [7].
2. Исследование органических соединений. Для многих сельскохозяйственных культурных растений и плодов возможно применить оценку их степени созревания на основе предложенного эффекта. Также предложенный метод можно использовать для диагностики органических тканей в биологии и медицине.
3. Реализация оптических систем видения. Это инженерно-практическое применение методики фотозарядового эффекта для разработки электронно-оптических средств, спектр видения у которых будет значительно превосходить восприятие человеческого глаза [6].
2. ЭКСПЕРИМЕНТАЛЬНАЯ ЧАСТЬ
Для проведения эксперимента был реализован экспериментальный стенд для исследования фотозарядового эффекта на поверхности различных материалов [1–5, 8, 9]. На рис. 1 представлена схема экспериментальной установки.
Рис. 1.
Схема исследования фотозарядового эффекта: 1 – лазер, 2 – модулятор, 3 – поворотные зеркала, 4 – фокусирующая линза, 5 – коробка с исследуемым образцом, 6 – синхронный детектор, 7 – усилитель, 8 – осциллограф.

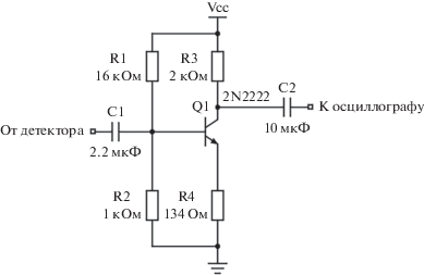
Излучение лазера 1 модулируется оптомеханическим модулятором 2 с частотой от 10 до 650 Гц. С помощью поворотных зеркал 3, через фокусирующую линзу 4 луч направляли в окно коробки 5, где находился исследуемый образец. После рассеивания лазерного луча на поверхности образца и электрода возникал электрический сигнал, который поступал на измерительный прибор 6 – синхронный детектор. Затем уровень сигнала увеличивался усилителем 7 и отображался на осциллографе 8. Детектор 6 и модулятор 2 были синхронизированы по частоте. Усилитель сигнала 7 представляет из себя один каскад с NPN-транзистором, включенным по схеме с общим эмиттером (рис. 2).
Эксперимент проводили в несимметричном режиме измерения, поскольку использовался только один электрод в экранирующей коробке (рис. 3).
Рис. 3.
Схема экранирующей коробки:1 – исследуемый образец, 2 – черная бумага, 3 – электрод, 4 – BNC-разъем, 5 – входное окно, 6 – металлическая коробка.

Экранирующая коробка была сделана из алюминия, ее входное окно покрыто оксидом индия и олова (ITO). Коробка 6 имела цилиндрическую форму с одним окном для BNC-разъема, расположенного симметрично. К разъему 4 был подключен электрод 3. Лазерное излучение через входное отверстие 5 попадало на исследуемый образец 1, вызывая перераспределение зарядов, расположенных вблизи поверхности, и накопление их на обратной неосвещенной стороне. При помощи конденсаторной связи на электроде 3 образовывался электрический сигнал, который через разъем 4 поступал на измерительный прибор. Внутри коробки также была помещена черная поглощающая бумага 2, расположенная между образцом 1 и электродом 3, она выполняла роль диэлектрика, тем самым исключая контакт между ними. Также она препятствовала попаданию излучения на электрод. Цилиндрическая коробка 6 была заземлена и экранирована от внешних электрических наводок. На входное окно для BNC-разъема было нанесено токопроводящее покрытие, для того чтобы разъем находился в контакте с коробкой.
Было изготовлено два электрода – один из меди и второй из алюминия. Однако в эксперименте использовался только медный электрод (рис. 4) поскольку медь имеет лучшие проводящие свойства, чем алюминий. У электродов с такой формой, как на рис. 4, плотность зарядов зависит от кривизны поверхности: растет с увеличением выпуклости поверхности и убывает с увеличением вогнутости. Заряды скапливаются на тех участках, где больше кривизна, т.е. у острия электрода. При изменении кривизны поверхности плотность заряда тоже будет изменяться.
Фотография экспериментальной установки показана на рис. 5. Источник излучения представлял собой гелий-неоновый лазер с длиной волны λ = 632 нм и мощностью 1 мВт. Модулятор позволял проводить прерывание луча лазера с частотой от 10 до 650 Гц. Сигнал с электрода измеряли при помощи синхронного детектора модели Stanford SR510. Для проведения эксперимента были использованы образцы кремния, арсенида галлия и германия (рис. 6).
На рис. 7а–7в представлены экспериментальные временные зависимости, а также частотные спектры для исследуемых образцов. В процессе эксперимента образцы облучали лазером с частотой модуляции 485 Гц. Можно увидеть, что нормированные по амплитуде спектры исследуемых сигналов с учетом погрешности имеют максимумы на частоте $485 \pm 1.5\% $ Гц, которая соответствует частоте модуляции. Таким образом, амплитуда сигнала на осциллографе свидетельствовала о регистрации фотозарядового эффекта на поверхности исследуемых материалов. Величина амплитуды зависела от качества поверхности и от физико-химических свойств образцов. Амплитуда сигнала на пластинке кремния была выше, чем у образцов арсенида галлия и германия, поскольку пластинка была лучше технологически обработана (гладкая поверхность, собственная толщина 1 мм). Поэтому для количественного сравнения результатов эксперимента желательно, чтобы исследуемые образцы имели одинаковые геометрические параметры.
Рис. 7.
Временные и частотные характеристики сигнала с электрода на частоте модуляции 485 Гц для образцов: а – кремний, б – арсенид галлия, в – германий.

Для более полного исследования полученных результатов был проведен их вейвлет-анализ [10], что позволило визцуализировать частотно-временное распределение, а также локальные свойств. На рис. 8 представлены результаты непрерывного вейвлет-преобразования для исследуемых сигналов. Преобразование выполняли согласно формуле:
(4)
$\overset{\lower0.5em\hbox{$\smash{\scriptscriptstyle\frown}$}}{U} \left( {\tau ,s} \right) = \int\limits_a^b {U\left( t \right)\frac{1}{{\sqrt s }}\psi \left( {\frac{{t - \tau }}{s}} \right)dt} ,$(5)
$\psi \left( t \right) = \exp \left( { - \frac{{{{t}^{2}}}}{2}} \right)\cos \left( {5t} \right).$Рис. 8.
Результаты вейвлет-анализа сигналов для следующих образцов: а – кремний, б – арсенид галлия, в – германий.

Из результатов вейвлет-анализа для 512 уровней масштабирования определены частотно-временные свойства исследуемых сигналов: устойчивые частоты (основные и кратные), их временное распределение, а также наличие регулярной шумовой составляющей в области высоких частот (см. рис. 8а–8в, нижняя часть каждого рисунка).
ЗАКЛЮЧЕНИЕ
Таким образом, были получены следующие результаты.
1. Доказана возможность получения фотозарядового эффекта на поверхности полупроводниковых материалов с использованием созданной экспериментальной установки, а полученные результаты позволяют разработать методику для оценки качества используемых материалов при изготовлении ЭРЭ.
2. Реализован экспериментальный стенд для возможности исследования фотозарядового эффекта, который в целом позволяет проводить наблюдения на различных материалах, а не только на полупроводниках.
3. Получены зависимости амплитуд напряжений от времени для полупроводниковых материалов при облучении их лазером, что свидетельствует о возникновении исследуемого эффекта на их поверхности.
4. Проанализированы спектральные характеристики зависимостей, а также построены частотно-временные преобразования на основе вейвлет-анализа.
Список литературы
Pustovoit V.I., Borissov M., Ivanov O. // Bulgarian J. Phys. 1990. V. 17. № 1. P. 32.
Mam-Chun Park, Won-Gi Min, Kuhn-ll Lee // Proc. 5th Int. Conf. on Properties and Applications of Dielectric Materials. Seoul. 25–30 May 1997.N.Y.: IEEE, 1997. V. 2. P. 952.
Ivanov O., Mihailov V., Djulgerova R. // Spectroscopy Lett. 2000. V. 33. № 3. P. 393.
Курчанов А.Ф., Епихин Г.Е., Ефреев З.Л., Фаенов А.Я. // Квантовая электрон. 1988. Т. 15. № 4. С. 720.
Мартьянов П.С. // Техника. Технологии. Инженерия. 2017. № 4(6). С. 1.
Pustovoit V.I., Borissov M., Ivanov O. // Sol. State Commun. 1989. V. 72. № 6. P. 613.
Булатов М.Ф., Чуриков Д.В. // Поверхность. Рентгеновские синхротронные и нейтронные исследования. 2019. № 3. С. 45. https://doi.org/10.1134/S0207352819030041
Mapтьянoв П.C. // PЭ. 2018. T. 63. № 11. C. 1197. https://doi.org/10.1134/S0033849418110049
Мартьянов П.С., Чуриков Д.В. // РЭ. 2020. Т. 65. № 10. С. 1037.https://doi.org/10.31857/S0033849420100046
Кравченко В.Ф., Пустовойт В.И., Чуриков Д.В. // ДАН. 2011. Т. 436. № 5. С. 615.
Дополнительные материалы отсутствуют.
Инструменты
Радиотехника и электроника







