БИОХИМИЯ, 2023, том 88, вып. 5, с. 773 - 784
УДК 544.165
ПРОГНОЗИРОВАНИЕ НЕБЛАГОПРИЯТНЫХ ЭФФЕКТОВ
МЕЖЛЕКАРСТВЕННЫХ ВЗАИМОДЕЙСТВИЙ
НА СЕРДЕЧНО-СОСУДИСТУЮ СИСТЕМУ НА ОСНОВЕ
АНАЛИЗА СВЯЗЕЙ «СТРУКТУРА-АКТИВНОСТЬ»
© 2023 В.С. Сухачёв*, С.М. Иванов, А.В. Дмитриев
Научно-исследовательский институт биомедицинской химии имени В.Н. Ореховича,
119121 Москва, Россия; электронная почта: withstanding@yandex.ru
Поступила в редакцию 21.02.2023
После доработки 17.03.2023
Принята к публикации 17.03.2023
Совместное применение лекарственных средств часто приводит к межлекарственным взаимо-
действиям, которые могут сопровождаться различными нежелательными лекарственными реак-
циями (НЛР), представляющими угрозу для жизни и здоровья пациентов. Воздействие, обуслов-
ленное НЛР на сердечно-сосудистую систему, является одним из наиболее значимых проявлений
межлекарственных взаимодействий (МЛВ). Клиническая оценка НЛР, возникающих в результа-
те МЛВ между всеми использующимися в терапевтической практике парами лекарств, невозможна.
Цель данной работы заключалась в построении при помощи анализа «структура-активность»
(Q)SAR-моделей для прогнозирования НЛР со стороны сердечно-сосудистой системы, опосредо-
ванных взаимодействиями между парами лекарств при их совместном приёме. Данные о неблаго-
приятных эффектах, возникающих в результате МЛВ, были получены из базы данных DrugBank.
Необходимые для построения точных (Q)SAR-моделей данные о парах лекарств, которые не вы-
зывают соответствующие эффекты, получены из базы данных TwoSides, содержащей результаты
анализа спонтанных сообщений. Для описания пары структур лекарств были использованы два
типа дескрипторов: PoSMNA-дескрипторы и вероятностные оценки прогноза биологических
активностей, полученные при помощи программы PASS. Связи «структура-активность» были
установлены с использованием метода «Random Forest». Точность прогноза была вычислена по-
средством пятикратного скользящего контроля. Наибольшие значения точности были получены
с использованием вероятностных оценок PASS в качестве дескрипторов. Площадь под ROC-кривой
составила 0,94 - для брадикардии, 0,96 - для тахикардии, 0,90 - для аритмии, 0,90 - для удлине-
ния QT-интервала на ЭКГ, 0,91 - для гипертонии и 0,89 - для гипотонии.
КЛЮЧЕВЫЕ СЛОВА: межлекарственные взаимодействия; (Q)SAR; нежелательные лекарственные реакции.
DOI: 10.31857/S0320972523050068, EDN: AXVAFQ
ВВЕДЕНИЕ
зующиеся в результате биотрансформации.
Данная проблема усугубляется в случае, когда
Приём лекарственных средств (ЛС) сопря-
осуществляется приём нескольких ЛС одно-
жён с риском возникновения нежелательных
временно [3]. Поскольку число потенциальных
лекарственных реакций (НЛР), некоторые
мишеней и число связанных с ними сигналь-
из которых могут нести серьёзные риски для
ных и метаболических путей при совместном
жизни и здоровья пациентов [1, 2]. Зачастую
приёме становится значительно больше, чем
возникновение НЛР связано с нежелатель-
в случае независимого друг от друга приёма
ным взаимодействием лиганда со сторонней,
лекарств, в ряде случаев создаются условия
не связанной с терапевтическим эффектом,
для существенного роста риска возникнове-
мишенью в организме человека как напрямую,
ния НЛР. О большинстве клинически значи-
так и опосредованно через метаболиты, обра- мых межлекарственных взаимодействий (МЛВ)
Принятые сокращения: ЛС - лекарственное средство; МЛВ - межлекарственные взаимодействия; НЛР - неже-
лательные лекарственные реакции; AUC - площадь под ROC-кривой; MNA - многоуровневые окрестности атомов;
PRR - пропорциональные коэффициенты отчётности.
* Адресат для корреспонденции.
773
774
СУХАЧЁВ и др.
становится известно, как правило, постфак-
методы предсказания МЛВ, опирающиеся на
тум [4]. В частности, пункт 4 статьи 64 Феде-
различные биомедицинские данные, такие как
рального закона от 12 апреля 2010 г. № 61-ФЗ
профили экспрессии генов [13], молекуляр-
«Об обращении лекарственных средств» ре-
ные сети белок-белковых взаимодействий [14]
гламентирует обязанность производителей
или же данные молекулярной динамики [15].
лекарственных препаратов собирать данные
Используемые в подобных работах методы
о МЛВ и принимать меры в случае, если они
построения моделей также отличаются, начи-
вызывают угрожающие здоровью последствия.
ная c методов анализа сети взаимодействия
В свою очередь, недостаточная информиро-
белков [14] и заканчивая методами машинно-
ванность врачей о рисках МЛВ также является
го обучения [16]. Все эти подходы объединяет
причиной большого числа НЛР у пациентов.
повышенная трудоёмкость как при сборе дан-
Для иллюстрации данного факта достаточно
ных, так и непосредственно при построении
указать на то, что большинство врачебных
моделей, заключающаяся в поиске данных по
рекомендаций составляются под одну нозоло-
белок-белковым взаимодействиям и адекват-
гию, а рекомендации на случаи мультиморбид-
ном описании системы.
ности зачастую отсутствуют [5]. Данная про-
Модели для предсказания НЛР, вызван-
блема особенно актуальна для педиатрии, где
ных МЛВ, уже существуют, но имеют ряд недо-
среднее количество нозологий в зависимости
статков. В частности, найденные в литературе
от возраста может варьироваться от 4 до 10 [6].
модели не способны выполнить прогноз для
Одним из важнейших источников знаний
новых соединений, поскольку они основаны
о НЛР, и в особенности о МЛВ, является ана-
на данных об известных мишенях [16]. Другие
лиз спонтанных сообщений [7]. Спонтанное
модели используют данные, полученные из
сообщение (англ. spontaneous report) - это
спонтанных сообщений без предварительной
извещение о возникновении НЛР, не задоку-
обработки [17], что снижает точность прогноза
ментированной на стадии клинических ис-
из-за неточного представления связей между
пытаний лекарств, поданное в контрольные
лекарствами и НЛР.
органы. Главным же недостатком метода спон-
Цель данной работы заключалась в по-
танных сообщений можно назвать тот факт,
строении моделей для прогнозирования НЛР
что не все медицинские работники пользуются
со стороны сердечно-сосудистой системы,
им по ряду причин [8].
обусловленных МЛВ между парами лекарств,
Алгоритмы анализа спонтанных сообще-
на основе анализа связей «структура-актив-
ний в том или ином виде основаны на нахожде-
ность» (англ. (Quantitative) Structure-Activity
нии соотношения частот встречаемости (отно-
Relationships, (Q)SAR) с использованием дан-
шения шансов) для поиска ассоциаций между
ных из открытых источников и результатов
лекарствами или их комбинациями и НЛР [9].
анализа спонтанных сообщений, в частности.
По состоянию на 2013 г., НЛР, связанные
с МЛВ, составили 19,8% всех спонтанных со-
общений, полученных Росздравнадзором [10].
МАТЕРИАЛЫ И МЕТОДЫ
В Управление по санитарному надзору за ка-
чеством пищевых продуктов и медикаментов
Получение данных об эффектах межлекар-
(англ. Food and Drug Administration, FDA) еже-
ственных взаимодействий. Данные о неблаго-
годно поступает приблизительно 0,25 миллио-
приятных эффектах МЛВ были получены из
на сообщений, среди которых на МЛВ прихо-
базы данных DrugBank [18] и приведены к
дится порядка 30% [11].
табличному виду с помощью процедуры пар-
Вследствие этого возникает необходи-
синга с использованием регулярных выра-
мость в прогнозировании МЛВ на как можно
жений на языке R: 4.2.1 (2022-06-23) (https://
более ранней стадии разработки ЛС и на ран-
www.r-project.org) в среде RStudio 2021.09.0+351
ней стадии применения препарата в клиниче-
«Ghost Orchid». Названия НЛР были заменены
ской практике [12]. Это позволит избежать как
на синонимичные названия в соответствии с
ущерба для здоровья пациентов, так и эконо-
медицинским словарём для регуляторной дея-
мических издержек для представителей фар-
тельности MedDRA (https://www.meddra.org/).
мацевтической промышленности. Метод про-
Таким образом было получено 127 294 пары ле-
гноза МЛВ должен предоставить возможность
карств, состоящих из 1632 индивидуальных соеди-
предсказывать конкретные НЛР при приёме
нений и ассоциированных с шестью сердечно-
парных комбинаций ЛС, что, в свою очередь,
сосудистыми НЛР: аритмией, тахикардией, бра-
позволит быстрее и эффективнее отслеживать
дикардией, удлинением интервала QT на элек-
НЛР в целом. На данный момент существуют
трокардиограмме, гипертензией и гипотензией.
БИОХИМИЯ том 88 вып. 5 2023
НЕБЛАГОПРИЯТНЫЕ ЭФФЕКТЫ МЛВ
775
Получение отрицательных примеров. Полу-
Поскольку спонтанные сообщения мо-
ченные данные представлены парами лекарств,
гут содержать ошибки и неточности, авторы
взаимодействие которых приводит к возникно-
баз данных TwoSides и OffSides предложили
вению шести НЛР. Для построения (Q)SAR-
оценивать статистическую значимость вели-
моделей этого недостаточно, поскольку обуча-
чин PRR по логарифмической формуле (1):
ющая выборка в равной мере должна включать
как связанные с НЛР пары лекарств («поло-
log(PRR ...) - 1,96 × PRRError ... > log2,
(1)
жительные примеры»), так и те пары, которые
однозначно не связаны с рассматриваемым
где PRRError, PRRError1, PRRError2 - стан-
эффектом («отрицательные примеры»).
дартные ошибки вычисления PRR.
В рамках данной работы применялся под-
Ассоциации пар лекарств с НЛР, удовле-
ход, согласно которому отрицательными при-
творяющие данному неравенству, считаются
мерами считались те пары, для которых име-
значимыми, а прочие - незначимыми. Более
ется информация о способности вызывать
подробное описание способов вычисления
какие-либо эффекты, кроме исследуемого. На-
указанных выше величин можно получить из
личие такой информации для пары лекарств
публикации базы данных TwoSides [19].
свидетельствует об изученности её профиля
В рамках данной работы были выделены
эффектов МЛВ и повышает вероятность отсут-
две группы ассоциаций пар с НЛР.
ствия исследуемого эффекта в соответствую-
1. Ассоциации, в которых обе величины,
щем профиле. Информация о парах лекарств,
PRR1 и PRR2, удовлетворяют неравенству (1).
которые с высокой вероятностью не вызыва-
Такие ассоциации могут являться примерами
ют исследуемые НЛР, была получена из базы
аддитивного взаимодействия.
данных TwoSides [19]. TwoSides предоставляет
2. Ассоциации, в которых величина PRR
результаты анализа диспропорциональности,
для пары удовлетворяет неравенству (1) и пре-
примененного к данным из спонтанных сооб-
вышает максимальную из двух величин PRR1
щений [20]. Каждое спонтанное сообщение
и PRR2. Такие ассоциации могут являться
содержит информацию о лекарствах, кото-
примерами синергетического взаимодействия.
рые принимал пациент, и о возникших НЛР.
Для дальнейшего анализа был составлен
Сущность анализа диспропорциональности
список пар, принадлежащих как минимум к
заключается в сравнении доли сообщений по
одной из двух групп и ассоциированных хотя
лекарству, где упоминается НЛР, к доле соот-
бы с двумя НЛР, относящимися к нарушениям
ветствующих сообщений в базе по всем ле-
сердечного ритма и артериального давления
карствам с последующим расчётом величины
соответственно. Эти пары были исключены из
Proportional Reporting Ratio (PRR). Эта вели-
дальнейшего рассмотрения, поскольку отри-
чина отражает силу и вероятность связи между
цательные примеры не должны содержать пар
лекарством и НЛР [19]. TwoSides предоставля-
лекарств, ассоциированных с искомой НЛР.
ет информацию о величинах PRR, вычислен-
Оставшиеся пары, упоминающиеся хотя бы
ных для индивидуальных лекарств и их пар,
в 100 спонтанных сообщениях, были исполь-
по отношению ко всем НЛР. Ранее было пока-
зованы в качестве отрицательных приме-
зано, что соответствующая информация мо-
ров (рис. 1).
жет быть использована для предсказания пар
Генерация дескрипторов. Для компьютер-
лекарств, которые способны и, наоборот,
ного описания структур каждой пары лекарств
не способны вызывать конкретные НЛР [7].
применялись два типа дескрипторов: биоло-
Информация о НЛР для пар лекарств из
гические активности, предсказанные с помо-
TwoSides была дополнена информацией о НЛР
щью программы PASS [21], и PoSMNA-де-
одиночных лекарств из базы данных OffSides.
скрипторы [22].
Первая содержит информацию о PRR и его
Дескрипторы на основе спектра биологиче-
стандартной ошибке для пар лекарств и НЛР,
ской активности. Программа PASS позволяет
вторая содержит те же параметры, но уже для
прогнозировать 7017 видов биологической ак-
индивидуальных лекарств, а не для пар. Обе
тивности по структурной формуле соедине-
выборки были объединены таким образом,
ния со средней точностью 0,96 и минимальной
что конечная выборка содержала следующие
точностью 0,85. Спектр биологической актив-
величины:
ности PASS включает фармакотерапевтические
PRR, PRR1, PRR2 - величины, отражаю-
эффекты, молекулярные механизмы действия,
щие силу и вероятность связи с НЛР, относя-
взаимодействие с ферментами метаболизма
щиеся к паре и к отдельным лекарствам соот-
и транспортёрами, побочные и токсические
ветственно.
эффекты, влияние на транскрипцию генов.
БИОХИМИЯ том 88 вып. 5 2023
776
СУХАЧЁВ и др.
Рис. 1. Схема генерации отрицательных примеров с использованием баз данных TwoSides и OffSides
PASS вычисляет две оценки для каждой биоло-
полученных для индивидуальных соединений
гической активности: Pa - вероятность нали-
(P1 и P2) (формула (3)):
чия активности и Pi - вероятность отсутствия
P1 + P2
|P1 - P2|
,
активности. Для дальнейших вычислений была
D1 =
; D2 =
(3)
2
2
использована величина P, полученная на осно-
ве этих оценок, по формуле (2):
где P1 и P2 - величины, отражающие вероят-
ность наличия активности для индивидуаль-
Pa
,
P =
(2)
ных соединений в составе пары. D1 и D2 - это
Pa + Pi
дескрипторы пары, представляющие собой
где Pa - вероятность наличия активности, Pi -
суммы и модули разностей величин P1 и P2
вероятность отсутствия активности, P - объ-
соответственно. Таким образом, для каждой
единение Pa и Pi.
пары соединений было получено 14 032 чис-
Возможные значения полученной величи-
ловых дескриптора, значения которых лежат в
ны P лежат в интервале от 0 до 1. Для вычис-
интервале от 0 до 1.
ления числовых дескрипторов, описывающих
Структурные дескрипторы PoSMNA. PoSMNA-
пару соединений, были найдены нормализо-
дескрипторы являются линейными комбина-
ванные суммы и модули разностей величин P,
циями фрагментных MNA-дескрипторов вто-
БИОХИМИЯ том 88 вып. 5 2023
НЕБЛАГОПРИЯТНЫЕ ЭФФЕКТЫ МЛВ
777
рого порядка [23], которые, в свою очередь,
типов описания пар лекарств: дескрипторов,
представляют описание структуры молеку-
сгенерированных на основе результатов про-
лы ЛС с точки зрения ближайшего окружения
гноза PASS, и PoSMNA-дескрипторов. Точ-
каждого атома. Таким образом, MNA-дескрип-
ность моделей была определена с использова-
торы второго порядка состоят из уникальных
нием пакетов ROCR [26] и caret (https://topepo.
строк, соответствующих каждому атому и его
github.io/caret/) при помощи процедуры пяти-
окружению через 1 или 2 связи. MNA-дескрип-
кратного скользящего контроля.
торы позволяют однозначно описать структуру
Результатом применения алгоритмов клас-
молекулы ЛС. Поскольку каждый MNA-де-
сификации является вероятностная оценка
скриптор представляет собой строку символов,
принадлежности к определённому классу. По-
то для генерации PoSMNA-дескрипторов эти
лученные оценки могут как совпадать, так
строки «склеивают» между собой [23]. Если
и отличаться от известных значений класса,
соединение А описывается двенадцатью MNA-
представленных в контрольной выборке. Ис-
дескрипторами, соединение Б описывается
ходя из этого, возможны четыре типа оценок
шестью, то пара соединений будет описана
результатов прогноза.
72 PoSMNA-дескрипторами, представляющи-
1) Истинно позитивный (англ., True Posi-
ми собой комбинации MNA-дескрипторов.
tive, TP) - случай, при котором модель опреде-
Для того чтобы полученные PoSMNA-
лила класс как положительный, и он является
дескрипторы можно было использовать для
таковым на самом деле.
построения моделей, применяя метод машин-
2) Ложноположительный (англ., False Posi-
ного обучения, каждый элемент PoSMNA был
tive, FP) - случай, при котором модель ошибоч-
конвертирован в целое положительное чис-
но определила класс как положительный, в то
ло через операцию хэширования с помо-
время как он является отрицательным.
щью пакета digest (https://CRAN.R-project.org/
3) Истинно негативный (англ., True Nega-
package=digest).
tive, TN) - случай, при котором модель опре-
При данном подходе всё многообразие
делила класс как отрицательный, и он являет-
структурных фрагментов пар лекарств в вы-
ся таковым на самом деле.
борке описывается вектором конечной длины,
4) Ложноотрицательный (англ., False Nega-
каждое значение в котором указывает на нали-
tive, FN) - случай, при котором модель оши-
чие или отсутствие определённого структурного
бочно определила класс как отрицательный, в
фрагмента в данной паре лекарств. Поскольку
то время как он является положительным.
при высокой длине вектора дескрипторы полу-
На базе этих оценок рассчитываются та-
чаются слишком разреженными для прогноза,
кие показатели точности прогноза, как пло-
а при слишком короткой - теряется часть дан-
щадь под ROC-кривой (англ., area under the
ных о структуре, в рамках данной работы дли-
ROC curve, AUC) [26], чувствительность и спе-
на вектора подбиралась эмпирическим путём.
цифичность.
Наилучшие значения точности прогноза были
AUC - это площадь под ROC-кривой.
достигнуты при длине вектора в 15 000 зна-
ROC-кривая строится следующим образом:
чений. Таким образом каждой паре лекарств
на оси ординат откладывается доля правильно
была поставлена в соответствие строка нулей и
классифицированных положительных при-
единиц длиной 15 000 знаков (так называемый
меров, на оси абсцисс - доля ложноположи-
молекулярный фингерпринт). В итоге было
тельных предсказаний. Таким образом, исходя
достигнуто две цели: 1) дескрипторы приняли
из свойства непрерывности функции вероят-
форму, приемлемую для машинного обучения
ности, следует, что ROC-кривая выражает точ-
и 2) за счёт незначительных потерь данных была
ность прогноза для каждого порога отсечения
достигнута значительная экономия вычисли-
вероятности.
тельных ресурсов и существенно уменьшено
Чувствительность (TPR, от англ., true
время, необходимое для вычислений.
positive rate) - точность предсказания нали-
Построение и оценка моделей. Класси-
чия НЛР. В данном случае это вероятность
фикационные модели были построены при
того, что пара, вызывающая конкретную НЛР,
помощи метода Random Forest, имплемен-
будет верно распознана. Рассчитывается по
тированного в пакете R ranger [24, 25] со зна-
формуле (4):
чениями гиперпараметров по умолчанию
TP
,
(число деревьев (ntree) - 500, число дескрип-
TPR =
(4)
TP + FP
торов, отбираемых для построения каждого
дерева (mtry) - корень квадратный от общего
где TP - истинно позитивные случаи, FP -
числа дескрипторов) с использованием двух
ложноположительные случаи.
БИОХИМИЯ том 88 вып. 5 2023
778
СУХАЧЁВ и др.
Специфичность (TNR, от англ., true
торой потенциально безвредная пара лекарств
negative rate) - точность предсказания отсут-
может классифицироваться как опасная для
ствия НЛР. В данном случае это вероятность
здоровья.
того, что модель не обнаружит НЛР там, где её
Сбалансированная точность (BA, от англ.,
нет. Рассчитывается по формуле (5):
Balanced accuracy) - среднее арифметическое
от значений специфичности и чувствительно-
TN
,
TNR =
(5)
сти, как и AUC, является объективным показа-
FN + TN
телем точности прогноза модели (формула (6)).
где FN - ложно отрицательные случаи, TN -
TPR + TNR
,
истинно отрицательные случаи.
BA =
(6)
2
Этот показатель так же важен, как и чув-
ствительность, поскольку позволяет избежать
где TPR - чувствительность, TNR - специ-
так называемой ошибки второго рода, при ко-
фичность.
Таблица 1. Характеристики выборок «положительных» и «отрицательных» примеров для шести НЛР
Количество пар
Количество пар
Количество лекарств
Количество лекарств
НЛР
(положительные
(отрицательные
(положительные
(отрицательные
примеры)
примеры)
примеры)
примеры)
Аритмия
9231
9231
366
685
Удлинение
19 371
19 371
484
740
интервала QT
Брадикардия
4848
4848
186
634
Тахикардия
6506
6506
216
666
Гипертензия
24 040
24 040
501
752
Гипотензия
22 890
22 890
925
750
Таблица 2. Результаты прогноза для двенадцати моделей
Оценки точности
Удлинение
Брадикардия
Аритмия
Тахикардия
Гипертензия
Гипотензия
модели
интервала QT
PoSMNA
AUC
0,91
0,88
0,88
0,93
0,94
0,89
Чувствительность
0,71
0,69
0,69
0,73
0,75
0,67
Специфичность
0,97
0,99
0,91
0,98
0,95
0,91
Сбалансированная
0,84
0,84
0,80
0,86
0,85
0,79
точность
PASS
AUC
0,94
0,90
0,90
0,96
0,91
0,89
Чувствительность
0,65
0,55
0,76
0,70
0,85
0,77
Специфичность
0,97
0,96
0,86
0,97
0,82
0,85
Сбалансированная
0,81
0,76
0,81
0,83
0,83
0,81
точность
Примечание. Даны результаты прогноза для шести НЛР с использованием двух типов дескрипторов.
БИОХИМИЯ том 88 вып. 5 2023
НЕБЛАГОПРИЯТНЫЕ ЭФФЕКТЫ МЛВ
779
РЕЗУЛЬТАТЫ И ОБСУЖДЕНИЕ
были опубликованы в общем доступе и сво-
бодно доступны по ссылке (https://github.com/
Характеристики полученных выборок. На
allaroundddi/DDI_samples).
основе анализа информации, полученной из
Оценки полученных моделей. На основе
баз данных DrugBank и TwoSides, были со-
полученных выборок, с использованием двух
зданы выборки пар ЛС, которые в результате
типов дескрипторов (см. раздел
«Материа-
взаимодействия вызывают и не вызывают
лы и методы») и метода Random Forest, были
шесть сердечно-сосудистых НЛР (табл.
1).
построены классификационные модели для
Четыре НЛР (аритмия, тахикардия, бради-
прогноза соответствующих НЛР. Схема по-
кардия и удлинение интервала QT) связаны
лучение PoSMNA-дескрипторов представлена
с нарушениями сердечного ритма и две НЛР
на рис. 2, а схема перекрёстного контроля -
(гипертензия и гипотензия) связаны с изме-
на рис. 3. В результате были получены следую-
нением артериального давления. Выборки
щие показатели точности прогноза (табл. 2).
Рис. 2. Иллюстрация алгоритма получения хэшированных PoSMNA-дескрипторов
БИОХИМИЯ том 88 вып. 5 2023
780
СУХАЧЁВ и др.
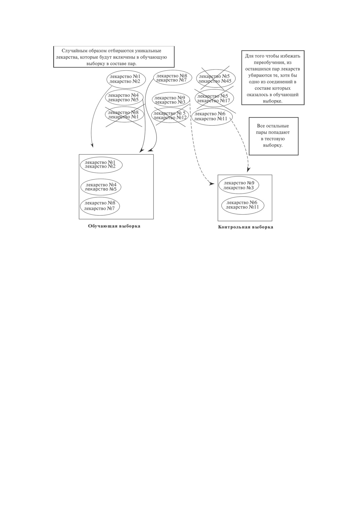
Рис. 3. Иллюстрация метода скользящего контроля, примененного в исследовании
С использованием моделей, построенных
Как видно по последним двум столбцам,
на двух типах дескрипторов, был выполнен
известная способность пар лекарств вызывать
консенсусный прогноз с различными вариан-
удлинение интервала QT на ЭКГ предсказана
тами комбинирования оценок вероятностей.
верно.
Наибольшее увеличение показателей точности
Сравнение с имеющимися работами. В рам-
прогноза было достигнуто для отбора оценок
ках данной работы были построены (Q)SAR-
по максимальному значению: в среднем по
модели, которые позволяют предсказывать
выборке AUC увеличилась на 1,8%, а сбалан-
конкретные неблагоприятные эффекты МЛВ,
сированная точность - на 4,1%. Результаты
в то время как большая часть работ посвящена
представлены в табл. 3.
прогнозированию факта наличия МЛВ.
Ретроспективный анализ. Для демонстра-
В работе Liu et al. [28] выборки были полу-
ции применимости разработанного подхода
чены с использованием базы данных по взаи-
был выполнен прогноз для нескольких пар
модействиям лекарство-белок STITCH, кото-
лекарств. Из базы данных DrugBank и сайта
рые послужили признаками отдельных лекарств
Drugs.com (https://www.drugs.com/) случайным
и ранее упомянутой в текущей работе базы
образом были отобраны шесть пар лекарств,
данных МЛВ TwoSides. В качестве отрицатель-
три из которых вызывают удлинение интер-
ных примеров применялись те пары, для кото-
вала QT на электрокардиограмме, и три - нет.
рых нет данных по их способности вызывать
Данная НЛР была выбрана потому, что для неё
конкретную НЛР. Построение моделей произ-
имеется больше всего данных по МЛВ. Три
водилось методом, основанным на статисти-
пары лекарств были выбраны таким образом,
ке Байеса. Полученные модели обладали сле-
чтобы факт наличия у них НЛР был подтвер-
дующими средними показателями точности
ждён литературными источниками, а остав-
прогноза: чувствительность - 63%, специфич-
шиеся три пары (отрицательные примеры)
ность - 90%, AUC - 86%. Соответствующие
были выбраны произвольным образом. После
значения для нашей работы равны 70%, 90%
этого данные пары были исключены на этапе
и 90%.
построения и валидации моделей, и с исполь-
В работе Shankar et al. [17] использова-
зованием перестроенных моделей был осуще-
лись данные о МЛВ из TWOSIDES и дан-
ствлён прогноз. Результаты приведены в табл. 4.
ные о влиянии лекарств на экспрессию генов
БИОХИМИЯ том 88 вып. 5 2023
НЕБЛАГОПРИЯТНЫЕ ЭФФЕКТЫ МЛВ
781
Таблица 3. Консенсус-прогноз для шести НЛР с усреднением оценок вероятности, выбором наибольшей оценки,
а также оценками без использования консенсуса
НЛР
Оценка точности модели
Max
Mean
PASS
PoSMNA
AUC
0,95
0,95
0,90
0,88
сбалансированная точность
0,89
0,81
0,76
0,84
Аритмия
чувствительность
0,82
0,69
0,55
0,69
специфичность
0,96
0,99
0,96
0,99
AUC
0,94
0,94
0,94
0,91
сбалансированная точность
0,88
0,82
0,81
0,84
Брадикардия
чувствительность
0,81
0,64
0,65
0,71
специфичность
0,95
0,99
0,97
0,97
AUC
0,95
0,95
0,91
0,94
сбалансированная точность
0,88
0,89
0,84
0,85
Гипертензия
чувствительность
0,92
0,83
0,85
0,75
специфичность
0,83
0,94
0,82
0,95
AUC
0,92
0,92
0,89
0,89
сбалансированная точность
0,85
0,83
0,81
0,79
Гипотензия
чувствительность
0,85
0,74
0,77
0,67
специфичность
0,85
0,91
0,85
0,91
AUC
0,96
0,97
0,96
0,93
сбалансированная точность
0,91
0,86
0,84
0,86
Тахикардия
чувствительность
0,84
0,72
0,70
0,73
специфичность
0,97
0,99
0,97
0,98
AUC
0,92
0,92
0,90
0,88
сбалансированная точность
0,85
0,84
0,81
0,75
QT
чувствительность
0,82
0,76
0,76
0,69
специфичность
0,88
0,91
0,86
0,80
из LINCS L1000 с построением моделей
работе моделей среднее значение AUC равня-
посредством искусственных нейронных се-
ется 70%, в то время как в нашей работе оно
тей. В отличие от нашей работы, данные из
равно 90%.
TWOSIDES в работе Shankar et al. использу-
Область применимости метода. Разрабо-
ются в полном объёме без предварительного
танный нами метод позволяет предсказывать
отбора и контроля качества. К сожалению,
НЛР при совместном приёме нескольких ле-
авторы не приводят средних значений оценки
карств. Тем не менее у метода существуют опре-
прогноза, тем не менее для перечисленных в
делённые ограничения применимости метода.
БИОХИМИЯ том 88 вып. 5 2023
782
СУХАЧЁВ и др.
Таблица 4. Ретроспективный анализ точности модели для прогноза удлинения интервала QT
Вызывает удлинение
Спрогнозированная
интервала QT,
вероятность
Лекарство № 1
Лекарство № 2
Характеристика пары
согласно известным
удлинения
данным
интервала QT
кардиопротектор +
Рамиприл
Ранолазин
нет
0,38
+ антиангинальное средство
ингибитор фосфодиэстеразы +
Варденафил
Энкорафениб
да1
0,68
+ ингибитор киназ
иммуносупрессор +
Такролимус
Ломефлоксацин
да [27]
0,69
+ антибиотик
адрено- и симпатомиметик +
Псевдоэфедрин
Серталин
нет
0,08
+ антидепрессант
гиполипидемический
препарат + ингибитор
Розувастин
Трандолаприл
нет
0,02
ангиотензинпревращающего
фермента
противорвотное средство +
Гранисетрона
Гареноксацин
да2
0,84
+ диагностическое средство
Примечание. Нет - означает, что для данной комбинации лекарств не удалось найти информации о риске возникнове-
ния удлинения интервала QT, в ином случае указано слово «да» и дана ссылка на источник.
1 «Product Information. Braftovi (encorafenib)» Array BioPharma Inc., Boulder, CO.
2 «Product Information. Definity (perflutren)» Lantheus Medical Imaging Inc., North Billerica, MA.
Во-первых, это программные ограничения:
ные при помощи пятикратного скользящего
программа PASS, с помощью которой были по-
контроля, превышают 80%. Также был выпол-
лучены соответствующие дескрипторы, имеет
нен консенсус-прогноз для двух типов моде-
программное ограничение по молекулярной
лей, что привело к небольшому увеличению
массе рассматриваемых веществ (1250 кДа),
оценок точности прогноза. Средние значения
а также не различает оптические изомеры и
величины AUC (~ 90%) для шести эффектов,
супрамолекулярные структуры. Во-вторых, это
связанных с сердечно-сосудистой системой,
ограничение в доступности данных. Несмотря
свидетельствуют о высокой точности бинарной
на то что наш метод не требует каких-либо дан-
классификации, а близость значений чувстви-
ных, кроме взаимосвязи пар лекарств с МЛВ,
тельности и специфичности говорит о правиль-
не для всех НЛР удаётся собрать достаточное
но выбранном подходе к созданию отрица-
число данных. Так, в данной работе не про-
тельных примеров. Кроме того, использование
водилось построения моделей для оценки ин-
выбранных дескрипторов позволяет добиться
фаркта миокарда и мерцательной аритмии,
приемлемой точности без использования ана-
поскольку для них крайне мало доступных
лиза дополнительных биомедицинских данных,
данных. В-третьих, это ограниченность мето-
включая анализ профилей экспрессии генов,
да структурой соединений, входящих в состав
методы сетевой фармакологии и молекулярной
обучающей выборки. Вследствие этого данные
динамики [13-15]. С использованием постро-
модели не смогут привести адекватный про-
енных моделей нами был выполнен прогноз
гноз для лекарств с принципиально новой хи-
для случайно отобранных пар ЛС с извест-
мической структурой.
ным риском возникновения конкретной НЛР.
Результаты прогноза полностью подтвержда-
ются ретроспективным анализом, подкреплён-
ЗАКЛЮЧЕНИЕ
ным литературными данными. Таким образом,
полученные модели могут быть использованы
Построены модели для предсказания шести
для прогнозирования НЛР, возникающих при
наиболее важных сердечно-сосудистых НЛР,
совместном приёме произвольной пары ле-
обусловленных МЛВ, на базе двух видов де-
карств. Высокие значения точности прогноза
скрипторов. Показатели точности, вычислен-
говорят о потенциальной возможности приме-
БИОХИМИЯ том 88 вып. 5 2023
НЕБЛАГОПРИЯТНЫЕ ЭФФЕКТЫ МЛВ
783
нения аналогичного алгоритма при построе-
Финансирование. Исследование выпол-
нии моделей для прогнозирования НЛР МЛВ,
нено при финансовой поддержке Российского
относящихся к другим системам органов.
научного фонда (грант № 17-75-20250).
Конфликт интересов. Авторы заявляют об
Вклад авторов. Иванов С.М. - концепция
отсутствии конфликта интересов.
и руководство работой; Сухачёв В.С. - выпол-
Соблюдение этических норм. Настоящая
нение работы и написание текста статьи; Дми-
статья не содержит каких-либо исследований
триев А.В. - консультация, помощь в подго-
с участием людей или с использованием жи-
товке рукописи.
вотных в качестве объектов.
СПИСОК ЛИТЕРАТУРЫ
1.
Rekić, D., Reynolds, K. S., Zhao, P., Zhang, L.,
10.
Казаков А. С., Лепахин В. К., Астахова А. В.
Yoshida, K., Sachar, M., Piquette, M. M., Huang,
(2013) Осложнения фармакотерапии, связанные
S. M., and Zineh, I. (2017) Clinical drug-drug
с взаимодействием лекарственных средств, Рос.
interaction evaluations to inform drug use and
мед. биол. вестн. им. акад. И.П. Павлова, 21, 70-76,
enable drug access, J. Pharm. Sci., 106, 2214-2218,
doi: 10.17816/pavlovj2013370-76.
doi: 10.1016/j.xphs.2017.04.016.
11.
Chen, Z., Elizabeth, R., Lin, L., Nicole, P., and
2.
Carpenter, M., Berry, H., and Pelletier, A. L. (2019)
Jiuyong, L. (2020) Detecting high-quality signals of
Clinically relevant drug-drug interactions in primary
adverse drug-drug interactions from spontaneous
care, Am. Fam. Physician, 99, 558-564.
reporting data, JBI,
112,
103603, doi:
10.1016/
3.
Kim, J., and Parish, A. L. (2017) Polypharmacy
j.jbi.2020.103603.
and medication management in older adults, Nurs.
12.
Strandell, J., Bate, A., Lindquist, M., and Edwards,
Clin. North. Am., 52, 457-468, doi: 10.1016/j.cnur.
I. R. (2008) Drug-drug interactions - a preventable
2017.04.007.
patient safety issue? Br. J. Clin. Pharmacol., 65, 144-
4.
Triaridis, S., Tsiropoulos, G., Rachovitsas, D.,
146, doi: 10.1111/j.1365-2125.2007.02981.x.
Psillas, G., and Vital, V.
(2009) Spontaneous
13.
Taguchi, Y., and Turki, T. (2021) Novel method for
haematoma of the pharynx due to a rare drug
the prediction of drug-drug interaction based on gene
interaction, Hippokratia, 13, 175-177.
expression profiles, Eur. J Pharm. Sci., 160, 105742,
5.
Костылева М. Н., Строк А. Б., Постников С. С.,
doi: 10.1016/j.ejps.2021.105742.
Грацианская А. Н., Ермилин А. E. (2022) Фарма-
14.
Huang, J., Niu, C., Green, C. D., Yang, L.,
котерапия в многопрофильном педиатрическом
Mei, H., and Han, J. D. (2013) Systematic predic-
стационаре: полипрагмазия и риск лекарственных
tion of pharmacodynamic drug-drug interactions
взаимодействий на примере клинического случая,
through protein-protein-interaction network, PLoS
Безопасность и риск фармакотерапии, 10, 302-314,
Comput. Biol.,
9, e1002998, doi:
10.1371/journal.
doi: 10.30895/2312-7821-2022-10-3-302-314.
pcbi.1002998.
6.
Ключников С. О. (2014) Полипрагмазия: пути
15.
Varma, M. V., Pang, K. S., Isoherranen, N., and
решения проблемы, Детские инфекции, 13, 36-41,
Zhao, P. (2015) Dealing with the complex drug-drug
doi: 10.22627/2072-8107-2014-13-4-36-41.
Interactions: towards mechanistic models, Biopharm.
7.
Ivanov, S., Lagunin, A., Filimonov, D., and
Drug Dispos., 36, 71-92, doi: 10.1002/bdd.1934.
Poroikov, V. (2019) Assessment of the cardiovascular
16.
Kastrin, A., Ferk, P., and Leskošek, B. (2018) Pre-
adverse effects of drug-drug interactions through
dicting potential drug-drug interactions on topological
a combined analysis of spontaneous reports and
and semantic similarity features using statistical learn-
predicted drug-target interactions, PLoS Comput.
ing, PLoS One, 13, e0196865, doi: 10.1371/journal.
Biol., 15, e1006851, doi: 10.1371/journal.pcbi.1006851.
pone.0196865.
8.
Зырянов С. К., Затолочина К. Э., Казаков
17.
Shankar, S., Bhandari, I., Okou, D. T., Srinivasa, G.,
А. С. (2022) Актуальные вопросы обеспечения
and Athri, P. (2021) Predicting adverse drug reactions
безопасности пациентов: роль фармаконадзора,
of two-drug combinations using structural and
Общественное здоровье, 2, 25-34, doi: 10.21045/
transcriptomic drug representations to train an
2782-1676-2021-2-3-25-34.
artificial neural network, Chem. Biol. Drug. Des., 97,
9.
Noguchi, Y., Tachi, T., and Teramachi, H. (2020)
665-673, doi: 10.1111/cbdd.13802.
Comparison of Signal detection algorithms based on
18.
Wishart, D. S., Feunang, Y. D., Guo, A. C., Lo,
frequency statistical model for drug-drug interaction
E. J., Marcu, A., Grant, J. R., Sajed, T., Johnson, D.,
using spontaneous reporting systems, Pharm. Res., 37,
Li, C., Sayeeda, Z., Assempour, N., Iynkkaran, I.,
86, doi: 10.1007/s11095-020-02801-3.
Liu, Y., Maciejewski, A., Gale, N., Wilson, A.,
БИОХИМИЯ том 88 вып. 5 2023
784
СУХАЧЁВ и др.
Chin, L., Cummings, R., Le, D., Pon, A., Knox, C.,
23. Filimonov, D., Poroikov, V., Borodina, Y., and
and Wilson, M.
(2018) DrugBank
5.0: A major
Gloriozova, T. (1999) Chemical similarity assessment
update to the DrugBank database for 2018, Nucleic
through multilevel neighborhoods of atoms: definition
Acids Res.,
46, D1074-D1082, doi:
10.1093/
and comparison with the other descriptors, J. Chem.
nar/gkx1037.
Inf. Comput. Sci., 39, 666-670, doi: 10.1021/ci980335o.
19. Tatonetti, N. P., Ye, P. P., Daneshjou, R., and Altman,
24. Breiman, L. (2001) Random forests, Mach. Learn., 45,
R. B. (2012) Data-driven prediction of drug effects and
5-32, doi: 10.1023/A:1010933404324.
interactions, Sci. Transl. Med., 4, 125, doi: 10.1126/
25. Wright, M. N., and Ziegler, A. (2017) Ranger: a
scitranslmed.3003377.
fast implementation of Random Forests for high
20. Hazell, L., and Shakir, S. A. W. (2006) Under-
dimensional data in C++ and R, J. Stat. Softw., 77,
reporting of adverse drug reactions: a systematic
1-17, doi: 10.18637/jss.v077.i01.
review, Drug Saf.,
29,
385-396, doi:
10.2165/
26. Sing, T., Sander, O., Beerenwinkel, N., and
00002018-200629050-00003.
Lengauer, T.
(2005) ROCR: visualizing classifier
21. Filimonov, D. A, and Poroikov, V. V.
(2008)
performance in R, Bioinformatics, 21, 3940-3941,
Probabilistic Approaches in Activity Prediction.
doi: 10.1093/bioinformatics/bti623.
Chemoinformatics Approaches to Virtual Screening,
27. Witchel, H. J., Hancox, J. C., and Nutt, D. J.
RSC Publishing, Cambridge, pp.
182-216,
(2003) Psychotropic drugs, cardiac arrhythmia, and
doi: 10.1039/9781847558879-00182.
sudden death, J. Clin. Psychopharmacol., 23, 58-77,
22. Dmitriev, A., Filimonov, D., Lagunin, A.,
doi: 10.1097/00004714-200302000-00010.
Karasev, D., Pogodin, P., Rudik, A., and Poroikov, V.
28. Liu, R., AbdulHameed, M. D. M., Kumar, K., Yu, X.,
(2019) Prediction of severity of drug-drug inter-
Wallqvist, A., and Reifman, J. (2017) Data-driven
actions caused by enzyme inhibition and ac-
prediction of adverse drug reactions induced by drug-
tivation, Molecules,
24, E3955, doi:
10.3390/
drug interactions, BMC Pharmacol. Toxicol., 18, 44,
molecules24213955.
doi: 10.1186/s40360-017-0153-6.
PREDICTION OF ADVERSE EFFECTS OF DRUG-DRUG INTERACTIONS
ON THE CARDIOVASCULAR SYSTEM BASED ON THE ANALYSIS
OF STRUCTURE-ACTIVITY RELATIONSHIPS
V. S. Sukhachev*, S. M. Ivanov, and A. V. Dmitriev
Institute of Biomedical Chemistry, 119121 Moscow, Russia; e-mail: withstanding@yandex.ru
The co-administration of drugs often leads to drug-drug interactions, which may be accompanied by vari-
ous adverse drug reactions that pose a threat to the life and health of patients. The effect caused by adverse
drug reactions from the cardiovascular system is one of the most significant manifestations of drug-drug
interaction. Clinical assessment of adverse drug reactions resulting from drug-drug interaction between all
drug pairs used in therapeutic practice is not possible. The purpose of this work was to build models us-
ing structure-activity analysis to predict the effects of adverse drug reactions on the cardiovascular system,
mediated by interactions between drug pairs when they are taken together. Data on adverse effects resulting
from drug-drug interaction were obtained from the DrugBank database. The data on drug pairs that do not
cause the corresponding effects, necessary for building accurate structure-activity models, were obtained
from the TwoSides database, which contains the results of the analysis of spontaneous reports. Two types of
descriptors were used to describe a pair of drug structures: PoSMNA descriptors and probabilistic estimates
of the prediction of biological activities obtained using the PASS program. Structure-activity relation-
ships were established using the Random Forest method. Prediction accuracy was calculated by means of a
five-fold cross-validation. The highest accuracy values were obtained using PASS probabilistic estimates as
descriptors. The area under the ROC curve was 0.94 for bradycardia, 0.96 for tachycardia, 0.90 for arrhyth-
mia, 0.90 for ECG QT prolongation, 0.91 for hypertension, 0.89 for hypotension.
Keywords: drug-drug interaction, (Q)SAR, adverse drug reactions
БИОХИМИЯ том 88 вып. 5 2023