НЕФТЕХИМИЯ, 2022, том 62, № 2, с. 274-286
УДК: 662.754+620.2
БИОДИЗЕЛЬНОЕ ТОПЛИВО, ПРОИЗВЕДЕННОЕ ИЗ МАСЕЛ
МАКА И КАНОЛЫ. ЭКСПЕРИМЕНТАЛЬНОЕ ОПРЕДЕЛЕНИЕ
ЭКСПЛУАТАЦИОННЫХ ХАРАКТЕРИСТИК И УРОВНЕЙ ВЫБРОСОВ
У ПРОБ, ПОЛУЧЕННЫХ ПУТЕМ ДОБАВЛЕНИЯ НОВЫХ ТИПОВ
НАНОЧАСТИЦ
© 2022 г. Ahmet Beyzade Demirpolat1, Muhammed Mustafa Uyar2, Hasan Arslanoğlu3,*
1 Department of Electronics and Automation, Vocational School of Arapgir, Turgut Ozal University, Malatya, 44800 Turkey
2 Department of Electricity and Energy, Vocational School of Arapgir, Turgut Ozal University, Malatya, 44800 Turkey
3 Çanakkale Onsekiz Mart University, Faculty of Engineering, Department of Chemical Engineering, Çanakkale, 17100 Turkey
*E-mail: hasan.arslanoglu@comu.edu.tr
Поступила в редакцию 24 мая 2021 г.
После доработки 6 июля 2021 г.
Принята к публикации 23 марта 2022 г.
Для получения биодизельного топлива изучалась реакция межмолекулярной этерификации масел сель-
скохозяйственных культур мака и канолы, катализируемая кислотами и основаниями. Кроме того, для
сравнения были проведены испытания стандартного дизельного и биодизельного топлив без добавок.
Для определения эксплуатационных характеристик и уровня вредных выбросов исследуемые топлива
были подвергнуты испытаниям в трехцилиндровом дизельном двигателе с прямым впрыском. Получен-
ные значения сравнивали со значениями стандартного дизельного топлива. Обнаружено, что увеличение
доли биодизеля в дизельном топливе увеличивает удельный расход топлива и повышает температуру
выхлопных газов на выходе; при этом уровень выбросов CO и углеводородов (УВ) уменьшился, а уровень
выбросов NOx, CO2 и O2. увеличился. Были такжде получены и испытаны пробы биодизельного топлива
с добавками наночастиц CuO. Сравнение проб биодизеля и топлива, созданного путем добавления на-
ночастиц, показало, что добавка наночастиц в биодизель и дизельное топливо способствует снижению
уровня выбросов CO примерно на 20%, уровня выбросов УВ на 27%, дыма (сажи) на 29%, удельного
расхода топлива на 16%. Таким образом, в результате исследований было впервые отмечено улучшение
характеристик сгорания и производительности биодизельного топлива с добавкой наночастиц, снижение
значений выбросов, что положительно сказалось на чистоте окружающей среды.
Ключевые слова: биодизель, наночастицы, маковое масло, каноловое масло, дизельный двигатель,
дизельно топливо
DOI: 10.31857/S0028242122020095, EDN: ERZGES
Современные темпы развития привели к тому,
использования в дизельных двигателях, следует
что сектор промышленного использования дизель-
считать такое топливо, которое является экономич-
ных топлив не может удовлетворить свои потреб-
ным, возобновляемым, экологически безопасным
ности, используя только нефтепродукты. По этим
и легко доступным. Биодизель считается альтерна-
причинам на первый план выходят возобновляемые
тивным видом топлива для дизельных двигателей,
источники энергии, которые смогут удовлетворить
обладающим свойствами, которые могут соответ-
энергетические потребности мира в дизельном то-
ствовать этим требованиям [1].
пливе. Исследования в области альтернативных
видов энергии и топлива заняли важное место в
В процессе данного исследования было замече-
мире. Альтернативным топливом, пригодным для но, что для производства биодизеля используются
274
БИОДИЗЕЛЬНОЕ ТОПЛИВО
275
растительные масла, животные жиры, отработан-
изучили реакцию межмолекулярной переэтерифи-
ные фритюрные и моторные масла. Хотя биодизель
кации соевого масла с получением биодизельного
широко применяется в сельском хозяйстве и транс-
топлива с использованием КОН при различных ус-
портном секторе, очевидно, что имеется не так
ловиях обработки. Затем они создали модель про-
много исследований и разработок, которые можно
гнозирования получаемых результатов с помощью
было бы использовать для производства энергии.
искусственной нейронной сети и проанализирова-
Испытания для определения условий горения и
ли точность полученных результатов [7]. M. Gülüm
рабочих характеристик были проведены с исполь-
и др. в своих исследованиях обнаружили, что фак-
зованием топлива, состоящего из смеси биодизе-
торами, препятствующими широкому использова-
ля из рыбьего жира (10%) и дизельного топлива
нию биодизеля, являются высокие стоимость про-
(90%), которое подавали в дизельный двигатель
изводства и вязкость топлива. Чтобы преодолеть
методом прямого впрыска при частоте вращения
эти недостатки, исследовали условия реакции ме-
2200 об/мин и нагрузках двигателя 3.75, 7.5, 11.25
жмолекулярной переэтерификации при сжигании
и 15 Нм [2]. В результате эксперимента было по-
отходов с обводненной нефтью (WCO), применяя
казано, что указанную смесь можно использовать
метод Тагучи (Taguchi) и подход с использованием
в дизельном двигателе без каких-либо изменений
полного факторного планирования эксперимента
[2]. Методы производства биодизеля рассматри-
[8]. Kalaimurugan K. и др. добавляли наночастицы
ваются в исследованиях G. Knothe и L.F. Razon,
оксида меди к биодизельному топливу. Они иссле-
которые изучали влияние типов жирных кислот и
довали эксплуатационные характеристики горения
сырья, используемых при производстве биодизеля,
и уровень выбросов такого топлива, используемого
на его характеристики [3]. M. Balat и H. Balat пока-
в дизельном двигателе с фиксированной частотой
зали в своих исследованиях, что растительные мас-
вращения [9]. S.X. Tan и др. исследовали уровень
ла значительно отличаются от дизельного топлива,
выбросов, испытывая смесь спирта и биодизеля в
полученного из нефти, с точки зрения их свойств,
дизельном двигателе [10]. R. Siva и др. испыты-
влияющих на впрыск и распыление. Причиной это-
вали в экспериментальном двигателе биодизель,
го они указали высокую вязкость растительных
полученный из масла апельсиновой корки [11].
масел. Используемые сегодня дизельные двигатели
S. Manigandan и др. изучали свойства выбросов и
имеют систему впрыска топлива, чувствительную к
впрыска биодизеля, произведенного из кукуруз-
изменению вязкости. По этим причинам ими были
ного масла, в экспериментальной установке [12].
проведены различные исследования по снижению
K. Kalaimurugan и др. проводили исследования
вязкости растительного масла для улучшения ха-
смеси оксида церия (CeO2) с чистым дизельным
рактеристик топлива [4].
топливом и наночастицами; полученные экспери-
В настоящей статье дается обзор исследова-
ментальные результаты показали увеличение теп-
ний по экономике производства биодизеля. По-
лового КПД тормоза (brake thermal efficiency) и со-
мимо методов оценки и определения общих ин-
кращение уровня выбросов выхлопных газов [13].
вестиционных затрат, в ней приводится оценка
Основная цель исследования - изучение харак-
экономически эффективных технологий, катали-
теристики и уровня выбросов биодизельного то-
заторов и альтернативного сырья. Кроме того, рас-
плива, полученного из растительных масел мака и
сматриваются основные системные переменные,
канолы, при его использовании в дизельных двига-
влияющие на рентабельность и экономическую
телях и сравнение их с соответствующими значе-
целесообразность производства биодизеля
[5].
ниями стандартного дизельного топлива.
M. Mathiyazhagan и A. Ganapathi определили, что
биодизель можно производить из растительных
ЭКСПЕРИМЕНТАЛЬНАЯ ЧАСТЬ
и животных масел с помощью реакции межмоле-
кулярной переэтерификации. Они исследовали
Исследуемое биодизельное топливо произво-
влияние факторов, участвующих в этой реакции,
дили из указанных масел в присутствии катали-
на производство биодизеля [6]. G.R. Moradi и др.
заторов NaOH и метанола. Затем были получены
НЕФТЕХИМИЯ том 62 № 2 2022
276
AHMET BEYZADE DEMIRPOLAT и др.
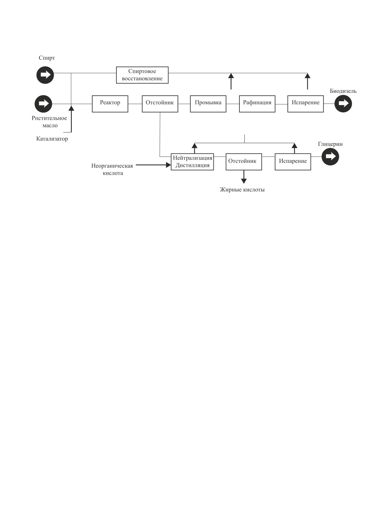
Рис. 1. Схема производства биодизеля [14].
наночастицы CuO с использованием ацетата меди,
жмолекулярная переэтерификация, разбавление,
этанола, очищенной воды и гидроксида натрия.
микроэмульсия и пиролиз. Схема производства
Новые пробы для испытаний, названные B5, B10
биодизеля представлена на рис. 1.
и B20, были получены путем смешения биодизель-
Межмолекулярная переэтерификация - реак-
ных топлив с дизельным топливом в концентрации
ция, применяемая для снижения вязкости масел
5, 10 и 20% по объему. Наночастицы в количестве
(триглицеридов). В этом процессе масло реагиро-
50 и 100 ppm были добавлены в B20 и подвергнуты
вало с одноатомным спиртом (метанол, этанол, изо-
испытаниям для определения эксплуатационных
пропил) в присутствии катализатора (кислотных и
характеристик и уровня выбросов в дизельном дви-
основных катализаторов и ферментов (биокатали-
гателе. Результы исследования - улучшение харак-
заторов)). В результате этой реакции получаются
теристик горения и эксплуатационных характери-
жирные кислоты. Производство биодизеля прохо-
стик биодизеля с добавкой наночастиц, снижение
дит такие технологические этапы, как смешивание
уровня выбросов и положительное влияние этого
спирта и катализатора, реакция, разделение, удале-
снижения на окружающую среду - получены впервые.
ние спирта, нейтрализация глицерина, промывка
метиловым эфиром. Масла, используемые в про-
ПОЛУЧЕНИЕ БИОДИЗЕЛЬНОГО ТОПЛИВА
цессе реакции, не должны содержать влаги, пото-
C ДОБАВКАМИ НАНОЧАСТИЦ
му что известно, что вода вызывает образование
новых свободных жирных кислот и отрицательно
Производство биодизеля. В этом исследова-
влияет на реакцию. Поскольку поставляемые мас-
нии биодизельное топливо было произведено из
ла получают методом холодного отжима, они могут
масел мака и канолы путем применения реакции
содержать влагу. По этой причине перед запуском
межмолекулярной переэтерификации с кислотным
процесса межмолекулярной переэтерификации по-
и основным катализом. Чтобы различные расти-
тенциально присутствующая в масле влага была
тельные масла можно было без проблем использо-
удалена в устройстве (рис. 2) под вакуумом при
вать в качестве топлива в дизельных двигателях, их
температуре 72°C.
необходимо подвергнуть некоторой предваритель-
ной обработке. Эти процессы можно перечислить
1000 мл макового и канолового масла смешива-
в порядке предпочтения следующим образом: ме- ли в трехгорлой колбе с использованием магнитной
НЕФТЕХИМИЯ том 62 № 2 2022
БИОДИЗЕЛЬНОЕ ТОПЛИВО
277
Рис. 2. Процесс испарения.
Рис. 3. Реакция межмолекулярной переэтерификации.
мешалки при 500 об/мин и 60°C. В другой магнит-
оду выдержки, чтобы гарантировать фазовое раз-
ной мешалке 20% (200 мл) используемого масла
деление глицерина и метиловых эфиров. В конце
смешивали в метаноле до полного растворения
периода выдержки было обнаружено, что глицерин
в нем 0.4% (4 г) соли гидроксида натрия (NaOH),
высокой плотности образовал нижнюю (глицери-
содержащейся в масле. После того как соль NaOH
новую) фазу, которую удаляли через клапан дели-
полностью растворялась в метаноле, ее постепенно
тельной воронки.
добавляли в маковое или каноловое масло, переме-
Хотя в конце реакции происходит отделение
шивая при постоянной температуре 60°C. Реакцию
глицериновой фазы, глицерин, соль и остаточный
межмолекулярной переэтерификации продолжали
метанол находятся в метиловом эфире. Эти веще-
в течение 2 ч в системе с обратным холодильни-
ства, гомогенно смешанные с биодизелем, под-
ком, как показано на рис. 3. По истечении 2 ч, как
лежат процессу промывки, чтобы отделить их от
показано на рис. 4а, материал переносили в дели-
метилового эфира. Процесс промывки показан на
тельную воронку и подвергали 24-часовому пери-
рис. 4б. Общей особенностью глицерина, соли и
метанола является то, что они растворимы в воде.
(a)
(б)
В процессе промывки эти вещества растворяются
в воде и переходят в нижнюю фазу. Таким образом,
они отделяются от метилового эфира. В конечном
итоге очищенный биодизель подвергали испаре-
нию, а содержащуюся в нем влагу удаляли. После
того как продукт принимал окончательную форму,
его фильтровали и передавали на хранение.
В результате реакции межмолекулярной пере-
этерификации был отделен глицерин, входящий в
состав макового масла. В результате этого разде-
ления были получены метиловый эфир макового
масла (POME) и метиловый эфир канолового мас-
ла (COME). На рис. 5 видно, что после отделения
Рис. 4. Фазовое разделение (а) и процесс промывки (б)
при получении биодизеля из макового масла.
глицерина от жирных кислот вязкость пробы сни-
НЕФТЕХИМИЯ том 62 № 2 2022
278
AHMET BEYZADE DEMIRPOLAT и др.
Таблица 1. Физико-химические свойства дизельного и биодизельного топлива
Низшая теплотворная
Тип топлива
Плотность, г/см3
Вязкость, мм²/с
Цетановое число, SS
способность, кДж/кг
Дизельное топливо
0.832
3.720
53.10
42.700
100% COME
0.879
5.328
58.8
39.950
100% POME
0.884
5.525
56.8
39.500
жается, а цвет становится в значительной степени
пливо были добавлены две различные пропорции
более прозрачным. Были исследованы физико-хи-
добавок наночастиц, 50 и 100 ppm, и в ультразвуко-
мические свойства полученных проб топлива. Ре-
вой ванне была получена желаемая смесь топлива.
зультаты этого исследования приведены в табл. 1.
Физико-химические свойства биодизеля, получен-
ного с использованием наночастиц B20 + 50 ppm
Новые пробы топлива с различным химическим
CuO и B20 + 100 ppm CuO, были протестированы
составом были получены путем добавления 5, 10 и
по стандартам автомобильного топлива TS-EN
20% топлива, полученного из канолового и маково-
14214 и исследована их пригодность для исполь-
го масел, к стандартному дизельному топливу (В5,
зования в двигателях. Кроме того, для сравнения
В10, В25).
были проведены испытания стандартного дизель-
Производство наночастиц. При производстве
ного топлива и биодизеля без добавок.
наночастиц CuO 1.82 г (0.01 моль) ацетата меди
добавлял в 50 мл этанола и растворяли в ультраз-
вуковой ванне в течение 20 мин, как показано на
ИСПЫТАНИЕ ДВИГАТЕЛЯ
рис. 6а, с образованием первой смеси. Затем 4 г
Экспериментальная установка состоит из ди-
(0.1 моль) NaOH (гидроксида натрия) добавляли в
зельного двигателя, синхронного генератора, пре-
100 мл дистиллированной воды и получали вторую
цизионных весов, нагрузочной группы переменно-
смесь растворением в ультразвуковой ванне в тече-
го тока, анализатора выхлопных газов и прибора
ние 30 мин. Как показано на рис. 6б, на следующем
для измерения дыма. Экспериментальные исследо-
этапе эти смеси объединяли и перемешивали в ме-
вания проводились на дизельном двигателе марки
шалке в течение 1 ч до готовности раствора. На-
Genpower. Было проанализировано биодизельное
конец, полученному раствору давали отстояться в
топливо, произведенное с использованием нанодо-
течение 20 ч. По завершении процесса отстаивания
бавок к маслу мака и канолы. Вид эксперименталь-
укладывали в воронку фильтровальную бумагу, как
ной установки представлен на рис. 7.
показано на рис. 6в, и фильтровали раствор, по-
сле чего подвергали материал процессу сушки при
45°C. Как видно на рис. 6г, сформированный ма-
териал был подвергнут термообработке при 460°C
в течение 1 ч до готовности. Как видно на рис. 6д,
получение наночастиц было признано успешным
по результатам анализа изображений, сделанных с
помощью сканирующего электронного микроскопа
(SEM) и различных аналитических измерений по-
лученного материала, чтобы понять, обладает ли
полученный материал свойствами наночастиц.
Перед дозированием добавок к топливу полу-
ченное биодизельное топливо смешивали со стан-
Рис. 5. Маковое масло и полученный биодизель.
дартным топливом в количестве 20%. Затем в то-
НЕФТЕХИМИЯ том 62 № 2 2022
БИОДИЗЕЛЬНОЕ ТОПЛИВО
279
(a)
(б)
(в)
(г)
(д)
Рис. 6. Устройства, использованные в экспериментах, и СЭМ-изображение полученных наночастиц: a - ультразвуковая
ванна; б - электронная мешалка; в - химический стакан и воронка; г - высокотемпературная печь для сушки; д - СЭМ-
изображение наночастиц CuO.
Перед началом экспериментов было выполнено
текущее техническое обслуживание двигателя: за-
мена смазочного масла и очистка воздушного филь-
тра. Были сняты и проверены топливные форсунки
двигателя. Все испытания топлива проводились
без каких-либо модификаций двигателя. Двигатель
некоторое время работал на стандартном дизель-
ном топливе без нагрузки, а затем, после после
того как двигатель достиг оптимальной рабочей
температуры, в 4 этапа была приложена нагруз-
ка 2.5 кВт (25%) - 5 кВт (50%) - 7.5 кВт (75%) -
10 кВт (100%). Этот процесс повторяли трижды
с регистрацией среднего измеренного значения.
После завершения измерений для одного типа
топлива двигатель останавливали, а через некото-
рое время вновь запускали в работу с другим типом
топлива. Были измерены удельный расход топлива
Рис. 7. Вид экспериментальной установки.
(г/кВт·ч), УВ (ppm), CO (%), CO2 (%), O2 (%), NOx
НЕФТЕХИМИЯ том 62 № 2 2022
280
AHMET BEYZADE DEMIRPOLAT и др.
туры выхлопных газов при этих измерениях срав-
нивали с соответствующими значениями для стан-
дартного дизельного топлива.
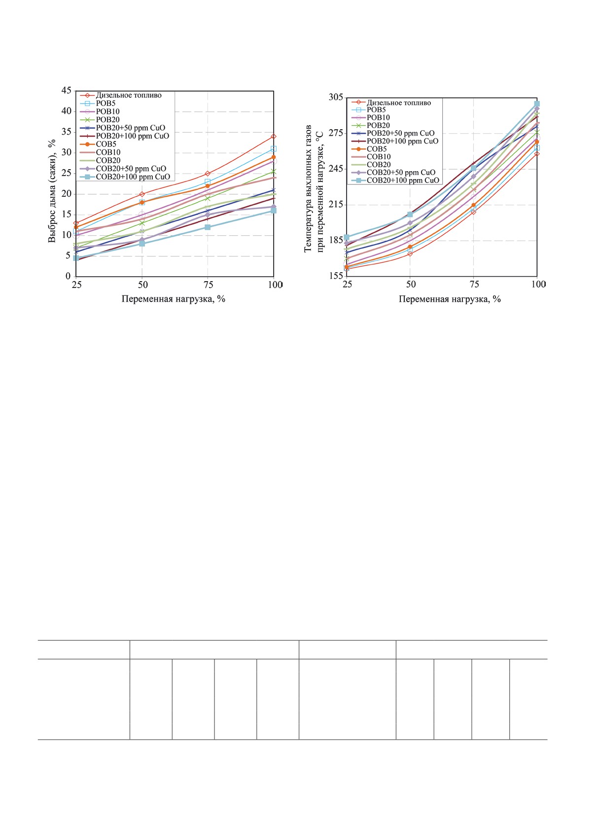
Анализ значений удельного расхода топлива.
Удельный расход топлива (SFC) определяется как
количество топлива, потребляемого на единицу
мощности. Значения SFC, рассчитанные в процес-
се испытаний, показаны в табл. 2 и на рис. 8.
Было замечено, что значения SFC для всех проб
топлива уменьшались с увеличением нагрузки.
Учитывая все условия нагрузки, было определено,
что самые низкие значения SFC были у дизельного
топлива, а самые высокие - для топлива COB20 +
100 ppm CuO. Было замечено, что значения вяз-
кости и плотности тестовых топлив, содержащих
Рис. 8. Изменения значений удельного расхода топлива
биодизель, высокие, а значение тепловой энергии
(SFC) для проб топлива при переменной нагрузке.
низкое, что приводит к более высоким значени-
ям SFC по сравнению со стандартным дизельным
топливом. Эта проблема была решена с помощью
(ppm), температура выхлопных газов на выходе
добавки наночастиц. При сравнении биодизеля на
(°C) и уровень выброса дыма (сажи).
основе канолового масла с биодизелем на основе
макового масла было определено, что первый по-
РЕЗУЛЬТАТЫ И ИХ ОБСУЖДЕНИЕ
требляет меньше топлива на единицу мощности.
Установлено, что основной причиной этого раз-
Были определены значения удельного расхода
личия было высокое значение тепловой энергии
топлива (SFC) и уровня выбросов отработанных
канолового биодизеля по сравнению с маковым.
газов испытываемых образцов топлива COB5,
Плотность, вязкость и теплотворная способность
COB10, COB20, COB20 + 50 ppm CuO, COB20 +
топлива, впрыскиваемого в камеру сгорания, яв-
100 ppm CuO, полученных из канолового масла,
ляются наиболее фундаментальными факторами,
и POB5, POB10, POB20, POB20 + 50 ppm CuO,
которые напрямую влияют на значения удельного
POB20 + 100 ppm CuO, полученных из макового
расхода топлива (SFC) [15-17].
масла. Измерения в процессе испытаний проводи-
ли при постоянной скорости 1500 об/мин и в усло-
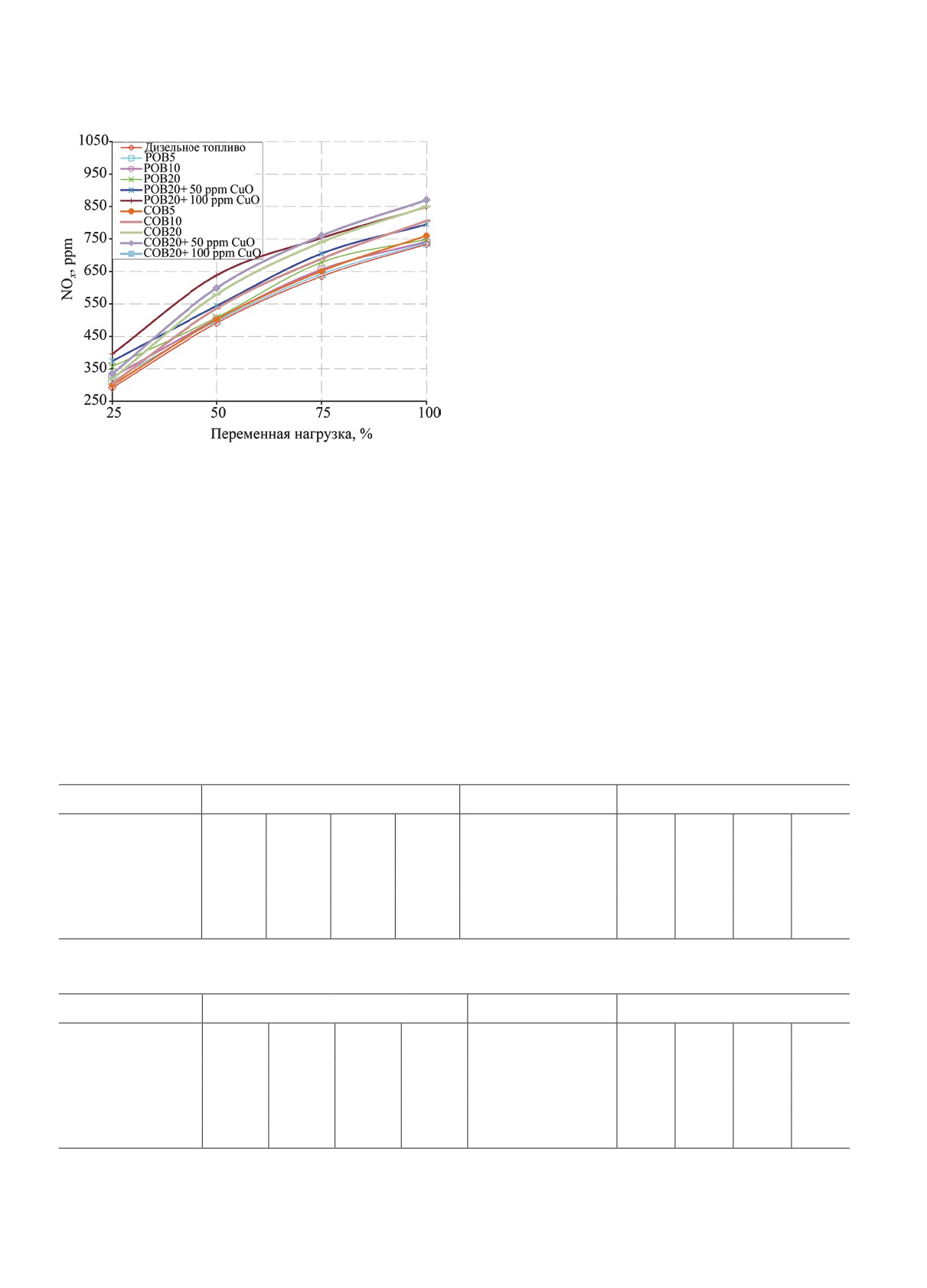
Анализ уровня выбросов NOx. Анализ уровня
виях переменной нагрузки дизельного генератора.
выброса важен, так как оксиды азота (NOx) состав-
Измеренные и рассчитанные значения SFC, NOx,
ляют 79% воздуха, поступающего в камеру сгора-
CO, УВ уровня выбросов дыма (сажи) и темпера-
ния. Такой выброс происходит во время работы
Таблица 2. Значения SFC проб топлива при переменной нагрузке
Эфир POME
Значение SFC, г/кВт·ч
Эфир COME
Значение SFC, г/кВт·ч
DF
368
326
299
281
DF
368
326
299
281
B5
406
345
309
290
B5
375
338
303
285
B10
397
354
321
300
B10
372
341
312
290
B20
433
366
336
317
B20
380
344
320
308
B20 + 50 ppm CuO
370
346
325
306
B20 + 50 ppm CuO
360
333
310
296
B20 + 100 ppm CuO
357
325
314
300
B20 + 1000 ppm CuO
342
317
298
286
НЕФТЕХИМИЯ том 62 № 2 2022
БИОДИЗЕЛЬНОЕ ТОПЛИВО
281
цилиндра, давления, задержки момента зажигания
и времени горения. Уровни выбросов NOx для ис-
пытываемых проб топлива показаны в табл. 3 и на
рис. 9.
Было замечено, что значения выбросов NOx у
всех испытываемых проб топлива увеличивались
по мере увеличения нагрузки на двигатель. Учи-
тывая все условия нагрузки, было определено, что
самые низкие значения выбросов NOx присущи ди-
зельному топливу. В химический состав биодизеля
входит кислород. Это увеличивает давление в ци-
линдре и температуру в камере сгорания. Значения
температуры выхлопных газов также подтвержда-
ют это. Данной причиной объясняются высокие
уровни выбросов NOx при испытании биодизель-
Рис. 9. Изменение уровня выбросов NOx у проб топлива
при переменной нагрузке.
ного топлива. Можно показать, что увеличение
пропорции биодизеля в дизельном топливе до вы-
соких уровней давления и температуры в цилин-
драх, задержки момента зажигания и времени сго-
двигателя при высоких температурах. В общем
рания приводят к образованию выбросов NOx [18].
случае термин NOx выражает общую плотность
Анализ уровня выбросов CO. Основная при-
NO и NO2 в атмосфере. Кислород в используемом
чина выброса CO - недостаток кислорода в камере
воздухе вступает в реакцию с азотом в условиях
сгорания. Значения выбросов CO для испытывае-
чрезвычайно высоких рабочих температур и при
мых проб топлива показаны в табл. 4 и на рис. 10.
наличии достаточного времени для горения. Обра-
Было обнаружено, что уровень CO в топливе,
зование NOx существенно зависит от температуры содержащем биодизель, ниже, чем в стандартном
Таблица 3. Уровень выбросов NOx у проб топлива при переменной нагрузке
Эфир POME
Выброс NOx, ppm
Эфир COME
Выброс NOx, ppm
DF
292
491
635
734
DF
292
491
635
734
B5
312
497
642
738
B5
300
502
651
760
B10
325
503
656
742
B10
305
536
689
806
B20
357
508
678
749
B20
319
579
740
850
B20 + 50 ppm CuO
374
544
705
795
B20 + 50 ppm CuO
335
599
760
870
B20 + 100 ppm CuO
396
638
753
848
B20 + 100 ppm CuO
352
675
831
899
Таблица 4. Уровень выбросов CO у проб топлива при переменной нагрузке
Эфир POME
Выброс CO, %
Эфир COME
Выброс CO, %
DF
0.040
0.080
0.170
0.290
DF
0.040
0.080
0.17
0.29
B5
0.040
0.050
0.150
0.250
B5
0.030
0.055
0.14
0.22
B10
0.035
0.040
0.110
0.230
B10
0.035
0.040
0.10
0.20
B20
0.040
0.050
0.080
0.200
B20
0.030
0.045
0.08
0.15
B20 + 50 ppm CuO
0.025
0.030
0.055
0.095
B20 + 50 ppm CuO
0.026
0.038
0.06
0.12
B20 + 100 ppm CuO
0.020
0.022
0.045
0.055
B20 + 100 ppm CuO
0.0220
0.030
0.05
0.10
НЕФТЕХИМИЯ том 62 № 2 2022
282
AHMET BEYZADE DEMIRPOLAT и др.
Рис. 10. Изменение уровня выбросов CO у проб топлива
Рис. 11. Изменение уровня выбросов углеводородов у
при переменной нагрузке.
проб топлива при переменной нагрузке.
дизельном топливе при всех условиях нагрузки.
низкое содержание свободного углерода и высокое
Самый высокий уровень выбросов CO был отме-
цетановое число являются основными причинами
чен в дизельном топливе, а самый низкий - в то-
снижения выбросов CO [19].
пливе POB20 +100 ppm CuO. Когда значения CO во
Анализ уровня выбросов углеводородов. Если
всех испытываемых пробах топлива оценивались в
кратко, причиной выбросов УВ является неполное
целом, было замечено, что уровень выбросов CO
сгорание. Уровни выбросов УВ испытываемого то-
снижался обратно пропорционально увеличению
плива показаны в табл. 5 и на рис. 11.
содержания кислорода в пробе топлива. Было за-
У всех испытываемых проб топлива причиной
мечено, что с добавлением присадок к биодизелю
образования выбросов УВ было увеличение коли-
в виде наночастиц это снижение получило даль-
чества используемого топлива по мере увеличения
нейшее развитие в положительном направлении.
нагрузки. Принимая во внимание все условия на-
Появление выбросов CO в дизельных двигателях
можно объяснить многими причинами. Неполное
грузки, было замечено, что самые высокие уровни
сгорание из-за низкой температуры газа, недостат-
выбросов УВ были обнаружены при использова-
ка кислорода и недостаточного времени для конвер-
нии дизельного топлива, а самые низкие - при ис-
сии CO в CO2 увеличивает уровень выбросов CO.
пользовании топлива POB20 + 100 ppm CuO. Было
Содержание кислорода в биодизельном топливе,
установлено, что высокое цетановое число и содер-
Таблица 5. Уровень выбросов углеводородов в пробах топлива при переменной нагрузке
Эфир POME
Выбросы УВ, ppm
Эфир COME
Выбросы УВ, ppm
DF
27
44
54
59
DF
27
44
54
59
B5
23
38
39
47
B5
25
39
40
45
B10
18
32
34
43
B10
20
35
35
41
B20
15
25
29
33
B20
15
30
29
30
B20 + 50 ppm CuO
11
18
23
28
B20 + 50 ppm CuO
12
22
24
27
B20 + 100 ppm CuO
9
13
19
25
B20 + 1000 ppm CuO
6
16
20
25
НЕФТЕХИМИЯ том 62 № 2 2022
БИОДИЗЕЛЬНОЕ ТОПЛИВО
283
Рис. 12. Выбросы дыма (сажи) у проб топлива при
Рис. 13.Изменение температуры проб топлива на выхо-
переменной нагрузке.
де выхлопных газов при переменной нагрузке.
жание кислорода в пробах биодизельного топлива
бросов дыма для всех испытываемых проб топли-
создают условия для хороших характеристик горе-
ва. При всех условиях нагрузки было определено,
ния, что ведет к снижению уровня выбросов УВ.
что самые высокие уровни выбросов дыма имеют
Кроме того, было замечено, что добавление нано-
место при использовании дизельного топлива, а са-
частиц существенно снижает уровень выбросов
мые низкие - при использовании топлива COB20 +
УВ.
100 ppm CuO. Было замечено, что с добавлением
Анализ уровня выбросов дыма (сажи) Важ-
присадок в виде наночастиц к биодизелю это сни-
ными параметрами, влияющими на образование
жение получило дальнейшее развитие в положи-
сажи, являются зоны турбулентного перемешива-
тельном направлении. Кислородсодержащие виды
ния и температура пламени. Уровни выброса дыма
топлива повышают температуру внутри цилиндра.
(сажи) у испытываемых проб топлив показаны в
Считается, что это повышение положительно влия-
табл. 6 и на рис. 12.
ет на полноту сгорания и предотвращает изменение
Увеличение количества используемого топлива
температуры в данной зоне. Зональное изменение
с увеличением нагрузки повышало уровень вы- температуры и распределение концентрации кис-
Таблица 6. Уровни выбросов дыма (сажи) у проб топлива при переменной нагрузке
Эфир POME
Выброс дыма (сажи), %
Эфир COME
Выброс дыма (сажи), %
DF
13
20
25
34.0
DF
13.0
20
25
34
B5
11
18
23
31.0
B5
12.0
18
22
29
B10
10
15
21
28.0
B10
11.0
14
20
24
B20
7
13
19
25,5
B20
8.0
11
17
20
B20 + 50 ppm CuO
6
11
16
21.0
B20 + 50 ppm CuO
7.0
9
15
17
4
9
14
19.0
4.5
8
12
B20 + 100 ppm CuO
B20 + 1000 ppm CuO
16
НЕФТЕХИМИЯ том 62 № 2 2022
284
AHMET BEYZADE DEMIRPOLAT и др.
Таблица 7. Значения температуры выхлопных газов проб топлива при переменной нагрузке
Температура выхлопных газов
Температура выхлопных газов
Эфир POME
Эфир COME
при переменной нагрузке, °C
при переменной нагрузке, °C
DF
161
174
209
258
DF
161
174
209
258
B5
162
178
212
263
B5
163
180
215
268
B10
165
185
222
271
B10
170
190
228
284
B20
170
190
228
276
B20
178
196
233
292
B20 + 50 ppm CuO
175
194
245
281
B20 + 50 ppm CuO
183
200
239
296
B20 + 100 ppm CuO
181
208
250
289
B20 + 1000 ppm CuO
188
207
246
300
лорода являются основными механизмами, запу-
Были измерены технические свойства этих ви-
скающими образование сажи [20].
дов топлива и исследовано их соответствие стандар-
Анализ значений температуры выхлопных
там. Замечено, что значения вязкости и плотности
газов. Высокая тепловая энергия в камере сгорания
испытываемого биодизельного топлива являются
высокими, а значение тепловой энергии низкое,
вызывает высокую температуру выхлопных газов.
Значения температуры выхлопных газов испыты-
что приводит к более высоким значениям удель-
ваемых проб топлива показаны в табл. 7 и на рис. 13.
ного расхода топлива (SFC) по сравнению со стан-
дартным дизельным топливом. Однако добавление
Было определено, что по мере увеличения на-
наночастиц привело к снижению этих значений по
грузки значения температуры выхлопных газов
сравнению со значениями у дизельного топлива,
увеличились при всех тестируемых пробах топли-
что оказало положительное действие на топливо.
ва. Было замечено, что самая низкая температура
Было замечено, что с увеличением доли биодизеля
выхлопных газов на выходе имела место при ис-
в дизельном топливе уровни выбросов CO, УВ и
пользовании дизельного топлива. Высокое цета-
дыма, которые являются наиболее опасными вы-
новое число и содержание кислорода в испыты-
бросами для окружающей среды, уменьшаются.
ваемых пробах топлива, содержащих биодизель,
Введение наночастиц положительно сказалось на
являются основной причиной высоких значений
этом снижении. Было замечено, что биодизельное
температуры выхлопных газов. В [21] установле-
топливо с наночастицами имеет высокое цетановое
но, что в случае использования биодизеля в каче-
стве топлива в дизельных двигателях температура
число, содержание кислорода в нем положительно
выхлопных газов выше из-за более длительного
влияет на характеристики сгорания, поэтому вы-
горения. Хорошие характеристики горения всегда
бросы CO, УВ и дыма (сажи) у этого топлива ниже,
приводят к тому, что температура выхлопных газов
чем у стандартного дизельного топлива. Из полу-
на выходе достигает высоких значений.
ченных результатов видно, что добавление наноча-
стиц к топливу положительно влияет на показатели
Таким образом, в настоящем исследовании по-
выхлопа и выбросов. Сравнение проб биодизеля и
лучали биодизель из канолового и макового масла
топлива, созданного путем добавления наночастиц
и смешивали его в пропорции 5, 10 и 20% со стан-
к этим пробам, показало, что добавление наноча-
дартным дизельным топливом. Пробы биодизель-
стиц способствует снижению уровня выбросов CO
ного топлива с присадками были получены путем
примерно на 20%, УВ на 27%, дыма (сажи) на 29%,
добавления производимых нами наночастиц CuO
удельного расхода топлива на 16%.
к пробам топлив, содержащим биодизель. Затем к
топливу POB20 и COB20 были добавлены наноча-
В результате исследования получен новый ре-
стицы CuO в количестве 50 и 100 ppm, после чего
зультат: найдено, что с добавлением наночастиц
в ультразвуковой ванне была получена требуемая
произошло улучшение процесса горения и повыше-
топливная смесь.
ние эксплуатационных свойств биодизельного то-
НЕФТЕХИМИЯ том 62 № 2 2022
БИОДИЗЕЛЬНОЕ ТОПЛИВО
285
плива, сопровождающиеся снижением количества
production from soybean oil and application of artificial
выхлопа и выбросов. То есть при использовании
neural networks for estimation of the biodiesel yield //
биодизельного топлива с наночастицами наблюда-
Renew. Energy. 2013. V. 50. P. 915-920. https://doi.
ется положительное влияние на окружающую сре-
org/10.1016/j.renene.2012.08.070
ду. Также было определено, что наночастицы CuO
8.
Gülüm M., Yesilyurt M.K., Bilgin A. The modeling and
можно использовать в качестве добавки к топливу.
analysis of transesterification reaction conditions in
the selection of optimal biodiesel yield and viscosity //
Environ. Sci. Pollut. Res. 2020. V. 27. P. 10351-10366.
КОНФЛИКТ ИНТЕРЕСОВ
https://doi.org/10.1007/s11356-019-07473-0
Авторы заявляют об отсутствии конфликта ин-
9.
Kalaimurugan K., Karthikeyan S., Periyasamy M.,
тересов в связи с публикацией настоящей статьи.
Mahendran G., Dharmaprabhakaran T. Experimental
studies on the influence of copper oxide nanoparticle
ИНФОРМАЦИЯ ОБ АВТОРАХ
on biodiesel-diesel fuel blend in CI engine //
Energy Sources, Part A: Recovery, Utilization, and
Ahmet Beyzade Demirpolat, ORCID: https://orcid.
Environmental Effects. 2019. https://doi.org/10.1080/
org/0000-0003-2533-3381
15567036.2019.1679290
Muhammed Mustafa Uyar, ORCID: https://orcid.
10.
Tan S.X., Lim S., Ong H.C., Pang Y. State of the art
org/0000-0001-9897-6279
review on development of ultrasound-assisted catalytic
Hasan Arslanoğlu, ORCID: https://orcid.org/0000-
transesterification process for biodiesel production //
0002-3132-4468
Fuel. 2019. V. 235. P. 886-907. https://doi.org/10.1016/j.
fuel.2018.08.021
СПИСОК ЛИТЕРАТУРЫ
11.
Siva R., Munuswamy D.B., Devarajan Y. Emission and
performance study emulsified orange peel oil biodiesel
1. Alptekin E., Çanakç M. Optimization of pretreatment
in an aspirated research engine // Pet. Sci. 2019. V. 16.
reaction for methyl ester production from chicken
P. 180-186. https://doi.org/10.1007/s12182-018-0288-0
fat // Fuel. 2010. V. 89. P. 4035-4039. https://doi.
12.
Manigandan S., Gunasekar P., Devipriya J., Nithya S.
org/10.1016/j.fuel.2010.04.031
2. Yılmaz E., Aksoy F. An investigation of combustion and
Emission and injection characteristics of corn biodiesel
blends in diesel engine // Fuel. 2019. V. 235. 723-735.
performance characteristics of a direct injection Diesel
https://doi.org/10.1016/j.fuel.2018.08.071
engine fuelled with the blends of 10% fish oil biodiesel
and 90% Diesel fuel // Gazi Üniversitesi Fen Bilimleri
13.
Kalaimurugan K., Karthikeyan S., Periyasamy M.,
Dergisi. Part C. 2019. V. 7. № 1. P. 12-24. https://doi.
Mahendran G. Emission analysis of CI engine with CeO2
org/10.29109/gujsc.466544
nanoparticles added neochloris oleoabundans biodiesel-
3. Knothe G., Razon L.F. Biodiesel fuels // Prog. Energy
diesel fuel blends // Mater. Today: Proc. 2020. V. 33.
and Combust. Sci. 2017. V. 58. P. 36-59. https://doi.
P. 2877-2881. https://doi.org/10.1016/j.matpr.2020.02.777
org/10.1016/j.pecs.2016.08.001
14.
Güler K. Biodiesel technology, system design an
4. Balat M., Balat H. Progress in biodiesel processing //
experimental biodiesel production. Yüksek Lisans Tezi
Appl. Energy. 2010. V. 87. № 6. P. 1815-1835. https://
S.D.Ü. Fen Bilimler Enstitüsü, Isparta. 2008.
doi.org/10.1016/j.apenergy.2010.01.012
15.
Keskin A., Gürü M., Altiparmak D. Biodiesel production
5. Gebremariam S.N., Marchetti J.M. Economics of
from tall oil synthesized Mn and Ni based additives:
biodiesel production: Review // Energy Convers.
effects of the additives on fuel consumption and
Manage. 2018. V. 168. P. 74-84. https://doi.
emissions // Fuel. 2007. V. 86. P. 1139-1143. https://doi.
org/10.1016/j.enconman.2018.05.002
org/10.1016/j.fuel.2006.10.021
6. Mathiyazhagan M., Ganapathi A. Factors affecting
16.
Ali Y., Hanna M.A. Physical properties of tallow ester
biodiesel production // Research in Plant Biology. 2011.
and diesel fuel blends // Bioresour. Technol. 1994. V. 47.
V. 1. № 2. P. 01-05.
P. 131-134. https://doi.org/10.1016/0960-8524(94)90110-4
7. Moradi G.R., Dehghani S., Khosravian F., Arjmandzadeh A.
17.
Pugazhvadivu M., Jeyachandran K. Investigations on the
The optimized operational conditions for biodiesel
performance and exhaust emissions of a diesel engine
НЕФТЕХИМИЯ том 62 № 2 2022
286
AHMET BEYZADE DEMIRPOLAT и др.
using preheated waste frying oil as fuel // Renew. Energy.
fuel blends // Bioresour. Technol. 2007. V. 98. P. 241-
2005. V. 30. P. 2189-2202. https://doi.org/10.1016/j.
246. https://doi.org/10.1016/j.biortech.2007.01.033
20. Lapuerta M., Rodriguez-Fernandez J., Agudelo J.R.
renene.2005.02.001
Diesel particulate emissions from used cooking oil
18. Usta N. An experimental study on performance and
biodiesel // Bioresour. Technol. 2008. V. 99. P. 731-740.
exhaust emissions of a diesel engine fuelled with tobacco
https://doi.org/10.1016/j.biortech.2007.01.033
seed oil methyl ester // Energy Convers. Manage.
21. Puhan S., Vedaraman N., Ram B.V.B., Sankarnaraya-
2005. V. 46. P. 2373-2386. https://doi.org/10.1016/j.
nan G., Jeychandran K. Mahua oil (Madhuca Indica seed
enconman.2004.12.002
oil) methyl ester as biodiesel-preparation and emission
19. Altiparmak D., Keskin A., Koca A., Gürü M. Alternative
characteristics // Biomass and Bioenergy. 2005. V. 28.
fuel properties of tall oil fatty acid methyl ester-diesel
P. 87-93. https://doi.org/10.1016/j.biombioe.2004.06.002
НЕФТЕХИМИЯ том 62 № 2 2022