Известия РАН. Серия физическая, 2019, T. 83, № 12, стр. 1602-1608
Формирование кольцевых световых пуль в вихревом пучке фемтосекундного излучения
Е. В. Васильев 1, *, В. П. Кандидов 1, 2, В. О. Компанец 1, С. В. Чекалин 1, С. А. Шленов 2
1 Федеральное государственное бюджетное учреждение науки Институт спектроскопии
Российской академии наук
Москва, Россия
2 Федеральное государственное бюджетное образовательное учреждение высшего образования
Московский государственный университет имени М.В. Ломоносова, Физический факультет
и Международный учебно-научный лазерный центр
Москва, Россия
* E-mail: vasilev.evgeniy@physics.msu.ru
Поступила в редакцию 20.06.2019
После доработки 20.07.2019
Принята к публикации 27.08.2019
Аннотация
Рассмотрено формирование кольцевых световых пуль при филаментации фемтосекундных оптических вихрей в кристалле LiF в условиях аномальной дисперсии групповой скорости, описаны особенности пространственно-временной динамики импульсов, приведены количественные оценки параметров световых пуль. Проанализирован механизм формирования световой пули в первом нелинейном фокусе, рассмотрены модели стационарного оптического вихря и щелевого пучка.
ВВЕДЕНИЕ
Фемтосекундная филаментация лазерного излучения представляет собой динамическую локализацию светового поля с высокой плотностью мощности, которая поддерживается на значительном пространственном интервале в результате динамического баланса керровской самофокусировки и дефокусировки в наведенной лазерной плазме [1]. На филаментацию фемтосекундного излучения существенное влияние оказывает дисперсия групповой скорости импульса (ДГС). В случае нормальной ДГС происходит распад импульса на субимпульсы, которые разбегаются при распространении. При аномальной ДГС происходит самокомпрессия излучения во времени, что ведет к формированию т.н. “световых пуль” – волновых пакетов, экстремально сжатых в пространстве и времени [2–4]. Согласно автокорреляционным измерениям [5–7], длительность световых пуль в плавленом кварце при филаментации гауссовского импульса на длине волны 1800 нм составляет около 12 фс, что соответствует двум оптическим осцилляциям. При этом пиковая интенсивность превышает 1013 Вт ⋅ см–2. Световые пули являются устойчивым образованием [8, 9] со средней длиной пробега в диэлектриках в несколько сотен микрон. Влияние ДГС на многократный коллапс гауссовского импульса в образце стекла BK7 при мощности, превышавшей критическую мощность самофокусировки, впервые исследовано в [10].
Большинство исследований формирования световых пуль выполнено для фемтосекундного излучения гауссовского пучка. Вместе с тем к световым пулям относят и локализацию светового поля при распространении пучков сложного пространственного профиля, например, эйри-бесселевых пучков в линейном режиме [11].
В контексте исследования формирования и динамики световых пуль представляет интерес фемтосекундное излучение кольцевых пучков с винтовым фазовым фронтом – оптических вихрей с сингулярностью на оптической оси. Известно, что фазовая сингулярность увеличивает критическую мощность самофокусировки [12]. В частности, вихревой пучок с топологическим зарядом m = 1 имеет критическую мощность $P_{V}^{{(1)}}$ = 4PG, где PG – критическая мощность самофокусировки гауссовского пучка. При мощности, многократно превышающей $P_{V}^{{(m)}},$ самофокусировка вихревых пучков приводит к распаду на множество горячих точек вследствие модуляционной неустойчивости [13]. Исследование стабильности высокоинтенсивного кольца при самовоздействии в вихревых пучках является актуальной проблемой. В [14] продемонстрирована возможность использования пучков с сингулярностью фазы для задержки старта множественной филаментации. Устойчивость появляющегося филамента в вихревом пучке исследована в [15]. В [16] показывается, что расстояние до распада вихревого пучка на горячие точки может превышать дистанцию нелинейной фокусировки, в связи с чем возможно использование осесимметричного приближения при численном исследовании самовоздействия оптических вихрей фемтосекундной длительности на начальном этапе формирования и распространения световых пуль.
Изучение распространения вихревых пучков в условиях аномальной дисперсии групповой скорости в плавленом кварце проведено в работах [17, 18]. В них исследована пространственно-временная динамика формирования кольцевых световых пуль, оценены характерные пространственные размеры и длительности. Проанализирована возникающая многофокусная структура излучения, флюенс и частотные спектры импульса. Приведены количественные оценки трансформации энергии в стоксову и антистоксову спектральные области широкополосного суперконтинуума.
С экспериментальной точки зрения интерес представляют кристаллы LiF, т. к. образование в них под действием лазерного излучения центров окраски с интенсивной люминесценцией позволяет записывать плазменные каналы филаментов, в том числе в режиме одиночного импульса, и в дальнейшем анализировать их параметры с использованием микроскопа и подсветки в синей области спектра [19].
Данная работа посвящена изучению формирования кольцевых световых пуль в условиях аномальной ДГС в LiF, а также анализу механизмов влияния ДГС. Детально рассмотрены образование первого нелинейного фокуса, факторы, определяющие насыщение интенсивности.
1. МАТЕМАТИЧЕСКАЯ МОДЕЛЬ
Численное моделирование самовоздействия вихревого пучка фемтосекундного излучения производилось на основе модели медленно меняющейся волны [20] путем решения самосогласованной системы уравнений относительно комплексной амплитуды A$\left( {r,t,z} \right)$ вихревого светового поля$~A\left( {r,t,z} \right)\exp \left( {im\varphi } \right)$ и концентрации электронов плазмы ${{N}_{e}}\left( {r,t} \right).$ В осесимметричном приближении оператор дифракции явно зависит от топологического заряда m, и математическая модель самовоздействия фемтосекундного оптического вихря имеет вид:
(1)
$\begin{gathered} 2i{{k}_{0}}\frac{{\partial A\left( {r,t,z} \right)}}{{\partial z}} = {{{\hat {T}}}^{{ - 1}}}\left( {\frac{{{{\partial }^{2}}}}{{\partial {{r}^{2}}}} + \frac{1}{r}\frac{\partial }{{\partial r}} - \frac{{{{m}^{2}}}}{{{{r}^{2}}}}} \right)A\left( {r,t,z} \right) + \\ + \,\,{{{\hat {T}}}^{{ - 1}}}\hat {D}A\left( {r,t,z} \right) + \frac{{2k_{0}^{2}}}{{{{n}_{0}}}}\hat {T}{\Delta }{{n}_{k}}A\left( {r,t,z} \right) + \\ + \,\,\frac{{2k_{0}^{2}}}{{{{n}_{0}}}}{{{\hat {T}}}^{{ - 1}}}\Delta {{n}_{{pl}}}A\left( {r,t,z} \right) + i{{{\hat {T}}}^{{ - 2}}}{\sigma }A\left( {r,t,z} \right) - \\ - \,\,i{{k}_{0}}\left( {\alpha + \delta } \right)A\left( {r,t,z} \right), \\ \end{gathered} $(2)
$\begin{gathered} \frac{{\partial {{N}_{e}}\left( {r,t} \right)}}{{\partial t}} = R\left( I \right)\left( {{{N}_{0}} - {{N}_{e}}\left( {r,t} \right)} \right) + \\ + \,\,{{{\nu }}_{i}}{{N}_{e}}\left( {r,t} \right) - {\beta }{{N}_{e}}\left( {r,t} \right). \\ \end{gathered} $Уравнение (1) описывает дифракцию, дисперсию, керровскую и плазменную нелинейности, обратное тормозное поглощение, линейное и нелинейное поглощения светового поля. Оператор волновой нестационарности
позволяет рассматривать импульсы длительностью вплоть до одной оптической осцилляции и воспроизводить эффекты самоукручения волнового фронта импульса при самовоздействии. Дисперсия импульса, описываемая оператором $\hat {D},$ учитывается в спектральном пространстве по формуле Селлмейера [21]. Керровская нелинейность, соответствующая приращению показателя преломления $\Delta {{n}_{k}},$ включает как мгновенную электронную компоненту, так и инерционный вклад ВКР на вращательных переходах, учитываемый с весовым множителем $g = 0.18$ [22]. Величина $\Delta {{n}_{{pl}}}$ описывает изменение показателя преломления, вызванное плазменной нелинейностью. Коэффициент обратного тормозного поглощения σ учитывает частоту упругих электрон-ионных столкновений ${{{\nu }}_{{ei}}} = {{10}^{{14}}}$ c–1 [23]. Нелинейное поглощение α зависит от порядка многофотонности $K = \left\langle {{{{{U}_{i}}} \mathord{\left/ {\vphantom {{{{U}_{i}}} {\hbar {{{\omega }}_{0}} + 1}}} \right. \kern-0em} {\hbar {{{\omega }}_{0}} + 1}}} \right\rangle ,$ где ${{U}_{i}}$ – потенциал ионизации. Заметим, что для LiF потенциал ${{U}_{i}} = 13.6$ эВ, и на длине волны ${{{\lambda }}_{0}} = 1800$ нм порядок многофотонности $K = 20.$ Линейное поглощение в кристалле LiF считается малым. Кинетическое уравнение для концентрации электронов плазмы включает члены, ответственные за полевую и лавинную ионизацию, а также рекомбинацию электронов. Скорость полевой ионизации $R\left( I \right)$ рассчитывается в рамках модели Келдыша [24]. Скорость лавинной ионизации ${{{\nu }}_{i}}$ зависит от интенсивности излучения. Рекомбинация в плазме считается пропорциональной концентрации электронов ${{N}_{e}}$ с постоянным коэффициентом ${\beta }\sim {{10}^{{12}}}$ с–1 [25].
На входе в нелинейную среду $\left( {z = 0} \right)$ комплексная амплитуда светового поля в оптическом вихре фемтосекундной длительности описывается выражением:
(4)
$\begin{gathered} {{A}^{{\left( m \right)}}}\left( {r,t} \right) = \\ = {{A}_{0}}{{\left( {\frac{r}{{{{r}_{0}}}}} \right)}^{m}}\exp \left\{ { - \frac{{{{r}^{2}}}}{{2r_{0}^{2}}}} \right\}\exp \left\{ { - \frac{{{{t}^{2}}}}{{2t_{0}^{2}}}} \right\}\exp \left\{ {im{\varphi }} \right\}, \\ \end{gathered} $(5)
$P_{0}^{{\left( m \right)}} = \mathop \smallint \limits_0^{ + \infty } {{I}^{{\left( m \right)}}}\left( r \right)~2{\pi }r~dr = \Gamma \left( {m + 1} \right){\pi }r_{0}^{2}{{I}_{0}},$Рис. 1.
Пространственное распределение интенсивности (а) и фазы (б), а также пространственно-временное распределение интенсивности (в) вихревого пучка (4) на входе в среду. Штриховыми линиями показаны проекции максимальных значений распределений вдоль соответствующих осей.

В работе исследовано распространение оптического вихря на длине волны ${{{\lambda }}_{0}} = 1800$ нм, что соответствует области аномальной ДГС. Рассматривался фемтосекундный вихрь длительностью ${{t}_{0}} = 40$ фс (HWe-1M) с пространственным масштабом ${{r}_{0}} = 92$ мкм. В этом случае при значении в кристалле LiF дисперсионного параметра $~{{k}_{2}} = {{{{\partial }^{2}}k} \mathord{\left/ {\vphantom {{{{\partial }^{2}}k} {{{{\left. {\partial {{{\omega }}^{2}}} \right|}}_{{{\omega = }{{{\omega }}_{{\text{0}}}}}}} - 39.2}}} \right. \kern-0em} {{{{\left. {\partial {{{\omega }}^{2}}} \right|}}_{{{\omega = }{{{\omega }}_{{\text{0}}}}}}} - 39.2}}$ фс2 ⋅ мм–1 дисперсионная длина ${{z}_{{disp}}} = {{t_{0}^{2}} \mathord{\left/ {\vphantom {{t_{0}^{2}} {{{k}_{2}}}}} \right. \kern-0em} {{{k}_{2}}}}$ и дифракционная длина ${{z}_{{diff}}} = {{k}_{0}}r_{0}^{2}$ излучения (4) одинаковы и равны 4 см. Безразмерный параметр керровской нелинейности
составлял Rkerr = 75.4. Превышение над критической мощностью было выбрано ${{P}_{0}} = 5P_{V}^{{\left( 1 \right)}},$ что соответствует энергии импульса ${{W}_{0}} = 50$ мкДж и пиковой интенсивности ${{I}_{{max}}} = 9.74 \cdot {{10}^{{11}}}$ Вт ⋅ см–2.
2. ДИНАМИКА КОЛЬЦЕВЫХ СВЕТОВЫХ ПУЛЬ
Рассматриваемый фемтосекундный оптический вихрь (4) на входе в нелинейную среду в каждом временном слое имеет нулевую интенсивность на оптической оси (рис. 1а). В связи с наличием фазовой сингулярности нулевое значение интенсивности сохраняется при самовоздействии вихря в среде. В начале распространения ширина исходного кольца в плоскости поперечного сечения начинает уменьшаться под влиянием керровской нелинейности. Самосжатие в кольцевом профиле оптического вихря дополняется его самокомпрессией во времени, что приводит к лавинообразному увеличению пиковой интенсивности и формированию первого нелинейного фокуса на расстоянии $z = 0.8$ см. Указанная пространственно-временная структура является кольцевой световой пулей, поскольку представляет собой результат одновременного нелинейного самосжатия как в пространстве, так и во времени. На рис. 2б изображено пространственное распределение интенсивности в световой пуле на временном слое импульса с максимальной интенсивностью, которая достигает $4 \cdot {{10}^{{13}}}$ Вт ⋅ см–2. Длительность световой пули по уровню $0.5{{I}_{{max}}}$ составляет около 10 фс, что соответствует 1.5 оптическим осцилляциям, ширина ${\delta }$ ее кольцевого распределения интенсивности по уровню 0.5 – около 10 мкм.
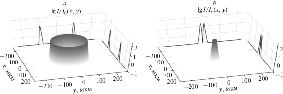
Рис. 2.
Пространственные распределения интенсивности во временном слое с максимальной интенсивностью фемтосекундного оптического вихря с топологическим зарядом $m = 1$ на центральной длине волны ${{{\lambda }}_{0}} = 1800$ нм в кристалле LiF на расстояниях $z = 0.8$ см (а) и 2.6 см (б) вдоль направления распространения излучения, соответствующих формированию кольцевых световых пуль. Распределение интенсивности представлено в полулогарифмическом масштабе, где ${{I}_{0}} = 2.65 \cdot {{10}^{{12}}}$ Вт ⋅ см–2.

В отличие от гауссовых пучков, дальнейшему повышению интенсивности при филаментации препятствует не дефокусировка в лазерной плазме, концентрация которой пренебрежимо мала, а линейная дифракция узкой кольцевой структуры (см. раздел 4). В результате дифракции узкого кольцевого пучка значительная часть энергии излучения после первого фокуса перетекает по направлению к оптической оси, а остальная уходит на периферию. Перенос энергии излучения в плоскости поперечного сечения по направлению к оптической оси при наличии фазовой сингулярности останавливается вследствие деструктивной интерференции, и из кольцевого профиля не формируется унимодальное пространственное распределение с максимумом интенсивности на оси. На расстоянии $z = 2.5$ см в результате совместного действия самосжатия кольцевого профиля и временной самокомпрессии импульса формируется вторая световая пуля кольцевого профиля (рис. 2в). Пиковая интенсивность в ней достигает значения $5.5 \cdot {{10}^{{13}}}$ Вт ⋅ см–2, длительность, как и у первой световой пули, не более 10 фс, а радиус кольцевого распределения интенсивности сокращается до 10 мкм, его ширина ${\delta }$ по уровню $0.5{{I}_{{max}}}~{\text{\;}}$– менее 10 мкм. Энергия ${{W}_{{LB}}}$ высокой плотности мощности, которую переносит световая пуля, составляет ~1.3 мкДж (2.5% от начальной энергии импульса). В дальнейшем кольцевая световая пуля расплывается как во времени, так и в пространстве.
3. ВЛИЯНИЕ ДИСПЕРСИИ НА ФОРМИРОВАНИЕ НЕЛИНЕЙНОГО ФОКУСА
Более детальное рассмотрение механизмов формирования первой кольцевой световой пули при самовоздействии оптического вихря фемтосекундной длительности (4) включает анализ влияния дисперсии. В начале распространения оптического вихря совместное самосжатие кольцевого профиля и временная самокомпрессия при аномальной ДГС, вызванные керровской нелинейностью, приводят к формированию первого нелинейного фокуса. В этом процессе существенную роль играет аномальный характер ДГС и ее величина, характеризуемая дисперсионным параметром ${{k}_{2}}.$
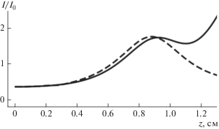
Для анализа влияния ДГС на формирование первого нелинейного фокуса в оптическом вихре рассмотрим импульсы фемтосекундного излучения для следующих длин волн: ${{{\lambda }}_{0}} = 1800$ нм, для которой параметр ${{k}_{2}} = - 39.2$ фс2 ⋅ мм–1; ${\text{\;\;}}{{{\lambda }}_{0}}{\text{\;}} = 1557$ нм, для которой дисперсионный параметр вдвое меньше – ${{k}_{2}} = - 19.6$ фс2 ⋅ мм–1, и для волны ${{{\lambda }}_{0}} = 1235$ нм, соответствующей нулевой ДГС с ${{k}_{2}} = 0$ фс2 ⋅ мм–1. Для каждого из рассматриваемых вихрей выберем характерный пространственный размер ${{r}_{0}}$ такой, чтобы дифракционная длина была одинаковой и составляла ${{z}_{{diff}}} = 4$ см, при этом длительность импульса сохраним везде одинаковой и равной ${{t}_{0}} = 40$ фс. Превышение пиковой мощности ${{P}_{0}}{\text{\;}}$ над критической мощностью $P_{V}^{{\left( 1 \right)}}$ для всех вихрей было равно 5. На рис. 3 представлено изменение с расстоянием пиковой интенсивности в оптическом вихре при самовоздействии в кристалле LiF на перечисленных длинах волн. Видно, что при более сильной аномальной ДГС (сплошная кривая) в начале распространения на расстоянии около 0.8 см формируется нелинейный фокус с пиковой интенсивностью до $4 \cdot {{10}^{{13}}}$ Вт ⋅ см–2. Тогда как при аномальной ДГС с меньшим параметром ${{k}_{{2~}}}$ (штриховая кривая) пиковая интенсивность примерно в 2 раза меньше, нелинейный фокус формируется на большем расстоянии $z = 0.95$ см. Второй максимум интенсивности в случае меньшей ДГС на расстоянии 1.12 см соответствует второму нелинейному фокусу, который последовал практически сразу после первого. Нулевая дисперсия групповой скорости (штрих-пунктирная кривая) приводит к отсутствию самокомпрессии импульса при самовоздействии в среде. Пиковая интенсивность не достигает высоких значений, энергия достаточно быстро начинает перетекать к оптической оси.
Рис. 3.
Зависимость пиковой интенсивности от расстояния z вдоль направления распространения оптических вихрей вблизи первого нелинейного фокуса при самовоздействии в кристалле LiF в условиях аномальной ДГС на длине волны ${{{\lambda }}_{0}} = 1800$ нм (дисперсионный параметр ${{k}_{2}} = - 39.2$ фс2 ⋅ мм–1, сплошная кривая), $1235$ нм (${{k}_{2}} = - 19.6$ фс2 ⋅ мм–1, штриховая кривая) и $1235$ нм (${{k}_{2}} = 0,$ штрих-пунктирная кривая). Точками показаны результаты расчетов в рамках моделей без плазмы для соответствующих длин волн.

На рис. 4 приведены радиальные профили интенсивности в первом нелинейном фокусе для рассматриваемых длин волн. Ширина кольца ${\delta }$ уменьшается с увеличением длины волны и, соответственно, вклада аномальной ДГС в формирование световой пули:$~{{\left. {\delta } \right|}_{{1235\,{\text{нм}}}}} = 16$ мкм, ${{\left. {\delta } \right|}_{{1557\,{\text{нм}}}}} = 8$ мкм и ${{\left. {\delta } \right|}_{{1800\,{\text{нм}}}}} = 6$ мкм. Для тонкого кольца световой пули на длине волны ${{{\lambda }}_{0}} = 1800\,\,{\text{нм}}$ дифракционная расходимость проявляется сильнее, что частично компенсирует более сильную компрессию излучения во времени.
Рис. 4.
Радиальный профиль интенсивности в первом нелинейном фокусе при самовоздействии оптических вихрей в условиях сильно аномальной ДГС (${{{\lambda }}_{0}} = 1800\,\,{\text{нм,}}$ сплошная кривая), слабо аномальной ДГС (${{{\lambda }}_{0}} = 1557\,\,{\text{нм}},$ штриховая кривая) и нулевой ДГС (${{{\lambda }}_{0}} = 1235\,\,{\text{нм}}$ штрих-пунктирная кривая). Пространственные профили построены для временного слоя с максимальной интенсивностью.

Наглядно роль аномальной ДГС в формировании первого нелинейного фокуса при распространении оптического вихря в кристалле LiF можно проиллюстрировать результатами, полученными в рамках стационарной модели распространения излучения, которая включает в себя только дифракцию и мгновенную керровскую нелинейность и, соответственно, не учитывает дисперсионные эффекты:
(6)
$\begin{gathered} 2i{{k}_{0}}\frac{{\partial A\left( {r,z} \right)}}{{\partial z}} = \\ = \left( {\frac{{{{\partial }^{2}}}}{{\partial {{r}^{2}}}} + \frac{1}{r}\frac{\partial }{{\partial r}} - \frac{{{{m}^{2}}}}{{{{r}^{2}}}}} \right)A\left( {r,z} \right) + \frac{{2k_{0}^{2}}}{{{{n}_{0}}}}{{n}_{2}}I\left( {r,z} \right)A\left( {r,z} \right). \\ \end{gathered} $Рассмотрим вихревой пучок при $m = 1$ с начальным распределением амплитуды поля $A\left( {r,0} \right)$ (4) при $t = 0,$ мощность которого ${{P}_{0}},$ как и при динамической постановке задачи (1–4), в 5 раз превышает критическую мощность самофокусировки оптического вихря $P_{V}^{{\left( 1 \right)}}.$ Изменение интенсивности с расстоянием при стационарном самовоздействии оптического вихря на длине волны $1800$ нм представлено на рис. 5 сплошной тонкой кривой. Видно, что максимум интенсивности значительно меньше, чем в случае динамического вихря фемтосекундной длительности (сплошная толстая кривая). Это объясняется отсутствием компрессии излучения во времени, которая вносит существенный вклад в формирование нелинейного фокуса при аномальной ДГС.
В оптическом вихре на длине волны $1235$ нм при нулевой ДГС результаты для стационарной (тонкая штрих-пунктирная кривая) и динамической моделей (толстая штрих-пунктирная кривая) близки, поскольку ДГС отсутствует и в том, и в другом случае.
4. НАСЫЩЕНИЕ ИНТЕНСИВНОСТИ В ПЕРВОМ ФОКУСЕ
При формировании световых пуль в гауссовых пучках коллапсирующий рост интенсивности ограничивается дефокусировкой в наведенной лазерной плазме, концентрация носителей в которой составляет ${{10}^{{ - 3}}} - {{10}^{{ - 5}}}{{N}_{0}},$ где ${{N}_{0}}$ – концентрация нейтралов [1]. При образовании первой кольцевой пули в кристалле LiF пиковая концентрация электронов не превышает значения ${{10}^{{ - 7}}}{{N}_{0}}$ и вклад плазменной дефокусировки в ограничение роста интенсивности пренебрежимо мал. Это подтверждают результаты численного моделирования самовоздействия оптического вихря в предположении отсутствия генерации лазерной плазмы, т.е. при $\Delta {{n}_{{pl}}} = 0$ в уравнении (1). Отклонение пиковой интенсивности, рассчитанной в отстствие лазерной плазмы, от получаемой при полной постановке задачи (1)–(3) не превышает 1% и на графиках зависимости $I\left( z \right),$ представленных на рис. 3, эти различия не видны. Полученный результат позволяет сделать предположение об определяющем вкладе дифракционной расходимости в насыщение интенсивности при формировании первого фокуса.
Для анализа роли дифракции в формировании первого фокуса при самовоздействии оптического вихря фемтосекундной длительности рассмотрим модель “щелевого” пучка, у которого распределение амплитуды поля $A\left( {x,z} \right)$ зависит только от одной пространственной координаты $x~$в плоскости, перпендикулярной направлению распространения. Стационарная самофокусировка такого щелевого пучка описывается уравнением:
(7)
$2i{{k}_{0}}\frac{{\partial A\left( {x,z} \right)}}{{\partial z}} = \frac{{{{\partial }^{2}}A\left( {x,z} \right)}}{{\partial {{x}^{2}}}} + \frac{{2k_{0}^{2}}}{{{{n}_{0}}}}{{n}_{2}}I\left( {x,z} \right)A\left( {x,z} \right).$Начальное распределение $A\left( {x,0} \right)$ совпадает с профилем радиального сечения кольцевого пучка (4) при $t = 0$ и ${\varphi } = 0$ (рис. 6). При этом погонная мощность щелевого пучка равна мощности кольцевого, приходящейся на единицу длины дуги окружности. В обеих моделях (6) и (7) расчеты производились при одинаковом безразмерном параметре керровской нелинейности ${{R}_{{kerr}}} = 75.4.$
Рис. 5.
Зависимости пиковой интенсивности от расстояния, рассчитанные для динамической модели фемтосекундного вихря (толстые кривые) и стационарной модели вихревого пучка (тонкие кривые) на центральной длине волны ${{{\lambda }}_{0}} = 1800$ нм (сплошные кривые), и $~{{{\lambda }}_{0}} = 1235$ нм (штрих-пунктирные кривые).

Рис. 6.
Профиль интенсивности щелевого пучка, являющегося радиальным сечением кольцевого вихря (4) при t = 0 и m = 1.

На рис. 7 приведена кривая изменения пиковой интенсивности с расстоянием для модели щелевого пучка. Как и в случае стационарного оптического вихря, максимальная пиковая интенсивность достигается на расстоянии приблизительно 0.9 см и не превышает значения $2{{I}_{0}}.$ Видно, что кривые для стационарного вихря и щелевого пучка близки и, следовательно, самовоздействие в рассмотренных пучках при выбранном одинаковом параметре керровской нелинейности ${{R}_{{kerr}}}$ не зависит от фазовой сингулярности. Аналогичный характер зависимостей имеет место и для других рассмотренных длин волн 1235 и 1557 нм. Указанный характер зависимостей позволяет сделать вывод об определяющей роли дифракции в ограничении роста интенсивности в первом нелинейном фокусе в кристалле LiF. Таким образом, в первой световой пуле насыщение интенсивности происходит в результате баланса керровского самосжатия и дифракционной расходимости ее кольцевого профиля.
Рис. 7.
Зависимость пиковой интенсивности вблизи первого нелинейного фокуса от расстояния $z$ вдоль направления распространения излучения при стационарном самовоздействии оптического вихря в кристалле LiF на длине волны 1800 нм (сплошная кривая). Штриховой кривой показана пиковая интенсивность щелевого пучка, начальным условием для которого является радиальное сечение указанного оптического вихря при $z = 0$).

5. ЗАКЛЮЧЕНИЕ
Распространение фемтосекундного оптического вихря с топологическим зарядом $m = 1$ в кристалле LiF на центральной длине волны ${{{\lambda }}_{0}} = 1800$ нм, которая лежит в области аномальной ДГС, сопровождается формированием последовательности кольцевых световых пуль радиусом до 10 мкм, длительностью около 10 фс и максимальной пиковой интенсивностью $5.5 \cdot {{10}^{{13}}}$ Вт ⋅ см–2. В формировании световых пуль важную роль играет аномальный характер ДГС, которая влияет на самокомпрессию во времени оптического вихря при самовоздействии. Уменьшению ширины кольцевого профиля световой пули и увеличению пиковой интенсивности в ней способствует совместное воздействие пространственного самосжатия кольцевого профиля при самофокусировке и самокомпрессия оптического вихря во времени при аномальной ДГС.
Ограничение интенсивности в световой пуле в первом нелинейном фокусе наступает не из-за нелинейности плазмы, концентрация которой пренебрежимо мала, а из-за дифракции элементов дуги сфокусированного кольца, которая проявляется тем сильнее, чем меньше ширина кольца. Формирование первой световой пули на длине волны, близкой к нулевой аномальной ДГС, можно рассматривать в рамках модели стационарной самофокусировки щелевого пучка, соответствующего элементу дуги кольцевого распределения интенсивности в оптическом вихре.
Работа выполнена в ИСАН при поддержке РНФ (грант № 18-12-00422) и в МГУ им. М.В. Ломоносова при поддержке РФФИ (грант № 18-02-00624).
Список литературы
Кандидов В.П., Шленов С.А., Косарева О.Г. // Квант. электрон. 2009. Т. 39. № 3. С. 205; Kandidov V.P., Shlenov S.A., Kosareva O.G. // Quant. Electron. 2009. V. 39. № 3. P. 205.
Silberberg Y. // Opt. Lett. 1990. V.15. P. 1282.
Berge L., Skupin S. // Phys. Rev. E. 2005. V. 71. Art. № 065601.
Chekalin S.V., Dokukina A.E., Dormidonov A.E. et al. // J. Phys. B. 2015. V. 48. № 9. Art. № 094008.
Чекалин С.В., Компанец В.О., Сметанина Е.О., Кандидов В.П. // Квант. электрон. 2013. Т. 43. № 4. С. 326; Chekalin S.V., Kompanets V.O., Smetanina E.O., Kandidov V.P. // Quant. Electron. 2013. V. 43. № 4. P. 326.
Smetanina E.O., Kompanets V.O., Dormidonov A.E. et al. // Laser Phys. Lett. 2013. V. 10. Art. № 105401.
Chekalin S.V., Dokukina A.E., Dormidonov A.E. et al. // J. Phys. B. 2015. V. 48. Art. № 094008.
Majus D., Tamosauskas G., Grazuleviciute I. et al. // Phys. Rev. Lett. 2014. V. 112. Art. № 193901.
Залозная Е.Д., Компанец В.О., Дормидонов А.Е. и др. // Квант. электрон. 2018. Т. 48. № 4. С. 366; Zaloz-naya E.D., Kompanets V.O., Dormidonov A.E. et al. // Quant. Electron. 2018. V. 48. № 4. P. 366.
Moll K.D., Gaeta A.L. // Opt. Lett. 2004. V. 29. № 9. P. 995.
Chong A., Renninger W.H., Christodoulides D.N., Wise F.W. // Nat. Photon. 2010. V. 4. P. 103
Kruglov V.I., LogvinYu.A., Volkov V.M. // J. Modern Opt. 1992. V. 39. № 11. P. 2277.
Bigelow M.S., Zerom P., Boyd R.W. // Phys. Rev. Lett. 2004. V. 92. № 8. Art. № 083902.
Vincott, A., Berge L. // Phys. Rev. Lett. 2005. V. 95. Art. № 193901.
Fisher M., Siders C., Johnson E. et al. // Proc. SPIE. 2006. V. 6219. Art. № 621907.
Власов Р.А., Волков В.М., Дедков Д.Ю. // Квант. электрон. 2013. Т. 43. № 2. С. 157; Vlasov R.A., Vol-kov V.M., Dedkov D.Yu // Quant. Electron. 2013. V. 43. № 2. P. 157.
Vasilyev E.V., Shlenov S.A., Kandidov V.P. // Laser Phys. Lett. 2018. V. 15. Art. № 115402.
Васильев Е.В., Шленов С.А., Кандидов В.П. // Опт. и спектроск. 2019. Т. 126. № 1. С. 24; Vasilyev E.V., Shlenov S.A., Kandidov V.P. // Opt. Spectrosс. 2019. V. 126. № 1. P. 16.
Кузнецов А.В., Компанец В.О., Дормидонов А.Е. и др. // Квант. электрон. 2016. Т. 46. № 4. С. 379; Kompanets V.O., Dormidonov A.E. et al. // Quant. Electron. 2016. V. 46. № 4. P. 379.
Brabec T., Krausz F. // Phys. Rev. Lett. 1997. V. 78. P. 3282.
Li H.H. // J. Phys. Chem. Ref. Data 5. 1976. P. 329.
Blow K.J., Wood D. // IEEE J. Quantum Electron. 1989. V. 25. № 12. P. 2665.
Couairon A., Sudrie L., Franco M. et al. // Phys. Rev. B. 2005. V. 71. Art. № 125435.
Келдыш Л.В. // ЖЭТФ. 1965. Т. 20. № 5. С. 1307.
Audebert P., Daguzan Ph., Dos Santos A. et al. // Phys. Rev. Lett. 1994. V. 73. P. 1990.
Chiao R.Y., Garmire E., Townes C.H. // Phys. Rev. Lett. 1964. V. 13. P. 479.
Дополнительные материалы отсутствуют.
Инструменты
Известия РАН. Серия физическая


